Leithäuser-Schaltung
Der Leithäuser-Oszillator erzeugt ein sinusförmiges Signal und ist eine Variante der Meißner-Schaltung. Es wird ein Spartrafo ohne galvanische Trennung zwischen Primär- und Sekundärwicklung benutzt.
Gustav Leithäuser hat diese Schaltung 1926 veröffentlicht[1]. Die Leithäuser-Schaltung wird für Einkreiser-Radioempfänger benutzt. Die Schwingkreis- und Rückkopplungsinduktivität kann als Rahmenantenne gebaut werden.
Funktionsweise

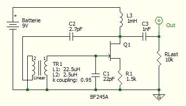
Der Schwingkreis in der Leithäuser-Schaltung besteht aus C1 und Wicklung 1 des Spartransformator TR1. Die Rückkopplung erfolgt über C2 und die Wicklung 2 des Spartrafo. Der Verstärker Q1 dreht die Phase zwischen Eingang und Ausgang um 180°. Durch die Anschlussweise der Wicklungen von TR1 findet ebenfalls eine Phasendrehung von 180° statt. Zusammen ergeben sich die für eine Schwingung nötige Phasendrehung von 360°. Die Verstärkung wird durch R1, dem Verhältnis der Trafo-Windungen und C2 bestimmt. Für die Aufrechterhaltung der Schwingung ist eine Verstärkung von mindestens 1 nötig. Für ein sauberes Ausgangssignal ohne Harmonische sollte die Verstärkung nur so groß sein das der Oszillator sicher anschwingt. Die Hochfrequenz-Drossel L3 verhindert, dass die Hochfrequenzspannung über die Batterie kurzgeschlossen wird. Mit C3 wird das Ausgangssignal des Oszillators ausgekoppelt.
Literatur
- ↑ Österreichischer Radio Amateur, Folge 5, 1927, S. 340, Link (Seite nicht mehr abrufbar, festgestellt im April 2019. Suche in Webarchiven) Info: Der Link wurde automatisch als defekt markiert. Bitte prüfe den Link gemäß Anleitung und entferne dann diesen Hinweis.