Wavelet-Paket-Transformation
Die Wavelet-Paket-Transformation ist eine Erweiterung der schnellen Wavelet-Transformation (FWT) und dient wie diese in der digitalen Signalverarbeitung der Analyse und Kompression digitaler Signale. In der FWT wird ein zeitdiskretes Eingangssignal mit einer Abtastrate F mittels einer Wavelet-Filterbank (z. B. der Daubechies-Wavelets) in einen Tiefpasskanal L und einen Bandpasskanal H mit halber Abtastrate F/2 aufgespalten und dieses Vorgehen für den Tiefpasskanal rekursiv wiederholt. So entstehen im darauffolgenden Schritt aus dem Kanal L die Kanäle LL und LH mit Abtastrate F/4, aus dem Kanal LL im nächsten Schritt die Kanäle LLL und LLH und so weiter.
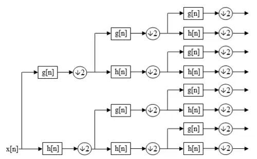
Bei der Wavelet-Paket-Transformation werden nun auch die Bandpasskanäle aufgespalten, sodass im zweiten Rekursionsschritt nicht nur LL und LH, sondern auch die Kanäle HL und HH entstehen. Im dritten Schritt entstehen so acht Teilkanäle usw. Die Teilkanäle des Ergebnisses und der Zwischenschritte können in einem binären Baum angeordnet werden.

Diese Transformation kann dazu dienen, aus einer 2-Kanal-DWT wie z. B. den Daubechies-Wavelets eine M-Kanal-DWT zu erhalten, wobei M eine Potenz von zwei ist, der Exponent wird Tiefe des Paket-Baums genannt. Dieses Verfahren wird in der Breitbanddatenübertragung als DWT-OFDM bzw. DWPT-OFDM als Alternative zur schnellen Fourier-Transformation in der FFT-OFDM angewandt.
Hat die zugrundeliegende Wavelet-Transformation eine Skalierungsfunktion φ mit Tiefpassfilter (L-Kanal) und Bandpassfilter (H-Kanal), so ergeben sich die Wavelets der Kanäle zu
wobei der Operator der Verschiebung (shift) um 1 in Richtung wachsender -Werte ist, d. h. . Potenzen von sind dann Verschiebungen um den Exponenten der Potenz, Laurent-Polynome in entsprechen den jeweiligen Linearkombinationen der verschobenen Funktionen.
Bis hier sind die Funktionen und identisch mit den in der FWT auftretenden. Im zweiten Schritt ergeben sich neue Funktionen
Ist das Spektrum von nahezu optimal auf das Basisband beschränkt und sind und gute frequenzselektive digitale Filter für die sich 1-periodisch wiederholenden Intervalle bzw. , so wird das Spektrum von auf konzentriert sein, das von auf , das von auf , d. h. die Frequenzbänder der Kanäle sind in , jedes mit Breite 1/2, in der Reihenfolge LL, LH, HH, HL angeordnet.
Im dritten Schritt dann
usw.
In der folgenden Grafik wurden die Wavelets der dritten Stufe dargestellt, die sich aus dem Daubechies-12-Tap-Wavelet D12 ergeben, der Übersichtlichkeit halber ganzzahlig verschoben. Daneben die Amplituden der Fourier-Transformierten der einzelnen Wavelets. Man kann aus den Spektren im Amplitudenbereich oberhalb 0,7 die Aufteilung des Frequenzbandes in die acht Teilkanäle der Breite 1/2 mit der Reihenfolge LLL, HLL, HHL, LHL, LHH, HHH, HLH, LLH ablesen. Dies entspricht einer Variante eines Gray-Codes.
|
|
Weblinks
- Wavelet Packet Modulation for Wireless Communications (PDF, englisch; 677 kB)
- Implementierung der Wavelet-Paket-Transformation in Java (englisch; Softwareprojekt)

