Verfassung Thailands
.jpg)
Thailand hat seit dem Ende der absoluten Monarchie im Jahr 1932 eine Verfassung. Sie wurde seither oftmals revidiert oder durch eine neue ersetzt, insbesondere im Zusammenhang mit den zahlreichen Militärputschen der jüngeren thailändischen Geschichte. Von 1932 bis April 2017 wurden zwanzig Verfassungen (einschließlich nur vorläufig geltender Verfassungsdokumente) verkündet.[1]
Seit 1968 haben die Verfassungen Thailand in Artikel 1 als „ein einziges und unteilbares Königreich“ und in Artikel 2 seine Staatsform als „Demokratie mit dem König als Staatsoberhaupt“ bezeichnet.[2] Der Souverän ist das Volk, nicht der Monarch.
Verfassungsgeschichte
Vor 1932
Bis 1932 gab es keine Verfassung im modernen Sinne. Der König wurde als „Herr über das Leben“ seiner Untertanen angesehen.[3] Allerdings definierten überlieferte Regelwerke wie das Thammasat (die thailändische Version der indischen Manusmriti), das Drei-Siegel-Gesetz und das Gesetz der zivilen, militärischen und Provinzhierarchien von 1454 (Sakdina-System) die Rollen politischer Akteure. Bis Ende des 19. Jahrhunderts war Siam (Vorläufer des heutigen Thailands) keine wirklich absolute Monarchie, da die Macht des Königs durch Traditionen, religiöses Gesetz sowie faktisch durch die Vorrechte anderer aristokratische Akteure eingeschränkt war. So durfte der König etwa keine Gesetze geben, sondern nur vorübergehende Regelungen erlassen.[4]
Erst Rama V. (Chulalongkorn, r. 1868–1910) entmachtete die Provinzfürsten und wandelte die Ministerien von traditionellen, eigenständigen Machtdomänen in moderne, ihm selbst unterstellte Fachressorts um. Das diente einerseits der Modernisierung der Verwaltung, führte aber andererseits zu einer Verstärkung des Absolutismus.[5][6] Den im Jahr 1887 von elf Prinzen aufgestellten Vorschlag, eine demokratische Verfassung nach europäischem Vorbild (unter Beibehaltung der Monarchie) zu erlassen, wies der König mit der Begründung zurück, dass seine Untertanen noch nicht reif wären, in einem parlamentarischen System mitzuarbeiten.[7]
Chulalongkorns Sohn Vajiravudh (Rama VI., r. 1910–1925) lehnte den Erlass einer Verfassung strikt ab.[8] 1912 scheiterte ein Staatsstreich mit dem Ziel, eine Republik zu errichten.[7] Vajiravudhs Bruder und Nachfolger Prajadhipok (Rama VII., r. 1925–1935), der in Großbritannien studiert hatte und als vergleichsweise liberal galt, hatte zwar vor, eine Verfassung zu erlassen, konnte sich mit der „radikalen“ Idee aber nicht gegen die mächtigen Prinzen im Obersten Staatsrat durchsetzen.[9]
1932

Thailand, das damals noch Siam hieß, bekam ein erstes, vorübergehendes Verfassungsdokument am 27. Juni 1932, drei Tage nach dem Staatsstreich der Khana Ratsadon („Volkspartei“), der die absolute Monarchie im Land beendete und auch als „Siamesische Revolution“ bezeichnet wird. Diese Interimssatzung zur Verwaltung Siams sollte den Übergang von der absoluten zur konstitutionellen Monarchie erleichtern. Sie hatte 39 Artikel. Als zentrales Organ wurde die Nationalversammlung als Einkammer-Parlament eingeführt, die umfangreiche Befugnisse hatte. Deren Mitglieder wurden von der „Volkspartei“ ernannt, der vorwiegend bürgerliche Offiziere der mittleren Ränge und Staatsbeamte angehörten.[10]
Dieses Dokument wurde durch die erste dauerhafte Verfassung vom 10. Dezember 1932 abgelöst. Der 10. Dezember ist bis heute als Tag der Verfassung gesetzlicher Feiertag. Sie wurde von einem Redaktionsausschuss ausgearbeitet, der wiederum von der „Volkspartei“ eingesetzt worden war und sollte deren Machtausübung institutionalisieren. Das Grundgesetz hatte 68 Artikel, darunter auch eine Bestimmung zur Einführung des Frauenwahlrechts.[11] Nur die Hälfte der Mitglieder der weiterhin monokameralen Nationalversammlung sollten gewählt, der Rest ernannt werden. Solange die Mehrheit der Bevölkerung nicht einmal die Grundschule absolviert hatte, sah die „Volkspartei“ das thailändische Volk noch nicht reif für eine vollständige Demokratie. Sie selbst wollte dessen Souveränität gewissermaßen treuhänderisch für dieses ausüben. Politische Parteien wurden nicht erlaubt (die khana ratsadon verstand sich nicht als Partei im eigentlichen Sinne). Die tatsächliche Macht blieb weiterhin in der Hand von Militärs und Bürokraten. Der Text blieb vierzehn Jahre lang in Kraft.[12]

Nach der Regierungsübernahme durch Generalmajor Plaek Phibunsongkhram (Phibun) 1938 und insbesondere nach dessen Erfolgen im Französisch-Thailändischen Krieg 1941 wurde sie aber immer mehr ausgehöhlt. Phibun schaltete nach und nach nicht nur die Opposition, sondern auch einstmalige Mitstreiter aus der „Volkspartei“ aus und regierte durch Dekrete. Dabei stellte er sich selbst als Verteidiger des Konstitutionalismus und der Demokratie gegen die Monarchisten dar und ließ 1939 das Demokratiedenkmal errichten. Angesichts der sich abzeichnenden Niederlage der Japaner, mit denen Phibun sich im Zweiten Weltkrieg verbündet hatte, besann sich das Parlament wieder auf seine Befugnisse und setzte den Premier im Juli 1944 ab.
1946
Nach dem Kriegsende wurde eine neue Verfassung ausgearbeitet, die sich eine Modernisierung des Verfassungsrahmens zum Ziel setzte. Sie trat am 9. Mai 1946 in Kraft, ohne dass es zuvor einen Putsch gegeben hätte, was eine Ausnahme in der thailändischen Geschichte darstellt und gilt als eines der demokratischsten Grundgesetze, die das Land je hatte. Das Repräsentantenhaus wurde nun vollständig gewählt. Es bekam einen Senat zur Seite gestellt, dessen Mitglieder vom Repräsentantenhaus gewählt wurden. Zum ersten Mal konnte sich eine Vielzahl politischer Parteien bilden, die maßgeblich für die Regierungsbildung verantwortlich waren.[12]
Nach eineinhalb Jahren wurde die Verfassung durch einen Militärputsch wieder ausgehebelt. Die Idee der Verfassungsstaatlichkeit wurde dadurch in Thailand nachhaltig beschädigt. Es folgten 25 Jahre nahezu ununterbrochener, mal mehr, mal weniger verhohlener Militärdiktatur. Eine Übergangsverfassung wurde nur zwei Tage nach dem Putsch von Prinz Rangsit Prayurasakdi, der als Regent den jungen König Bhumibol Adulyadej vertrat, unterzeichnet und in Kraft gesetzt. Durch diese wurde unter anderem der nach der Revolution von 1932 abgeschaffte Kronrat wieder eingeführt.
1949
Die Verfassung von 1949 wurde maßgeblich von konservativen und royalistischen Juristen ausgearbeitet. Sie stärkte die Rolle des Königs erheblich. Dieser kann seither nach Belieben seinen Kronrat ernennen. Der Präsident des Kronrats bekam das Recht, alle Gesetze gegenzuzeichnen. Die Nationalversammlung bestand weiterhin aus zwei Kammern, aber nur noch das Repräsentantenhaus wurde gewählt, der 100-köpfige Senat hingegen vom Monarchen ernannt. Außerdem bekam der König ein Vetorecht, zu dessen Überwindung eine Zwei-Drittel-Mehrheit im Parlament erforderlich war. Zudem konnte er Dekrete mit Gesetzeskraft erlassen sowie ein Referendum anberaumen. Auch die Thronfolgeregelung wurde geändert. Anders als seit 1932, war es forthin das Recht des Kronrats und nicht mehr des Parlaments, gegebenenfalls festzustellen, wer der Thronfolger ist. Die Verfassung von 1949 beinhaltete aber auch einen weitgehend freiheitlichen Abschnitt über die Bürgerrechte und -pflichten der Thailänder. Zudem war die Regierung vom Vertrauen des Repräsentantenhauses abhängig, das sie durch ein Misstrauensvotum absetzen konnte. Beamte und aktive Militärs waren wieder von Regierungsämtern ausgeschlossen.[13]
Die Verfassung wurde allerdings von Anfang an durch einflussreiche Teile der Elite abgelehnt, darunter auch ein wesentlicher Teil der Putschisten von 1947 und Ministerpräsident Plaek Phibunsongkhram. Die Unzufriedenheit mit der Verfassung wird als ein Grund für die drei Umsturzversuche in den folgenden zwei Jahren angenommen. Während die Palastrevolte von 1949 und die Manhattan-Revolte im Juni 1951 niedergeschlagen wurden, hatte der „stille Putsch“ im Dezember 1951 Erfolg. Die mächtigsten Militärs setzten im Wege einer Rundfunkansprache die Verfassung von 1949 außer Kraft und verkündeten eine Rückkehr zur (leicht abgeänderten) Verfassung von 1932.[13]
1952
.jpg)
Nach der Verfassung von 1952, die stark derjenigen von 1932 ähnelte, gab es wieder ein Einkammerparlament, das zur Hälfte vom Volk gewählt, zur Hälfte ernannt wurde. Die ernannten Abgeordneten waren überwiegend Militärs, diese durften auch wieder Regierungsämter übernehmen. Parteien waren zunächst verboten, wurden 1955 aber wieder zugelassen. 1957 fanden Wahlen mit einer Parteienvielfalt statt, wurden aber zugunsten der von den Machthabern um Phibunsongkhram gegründeten Seri-Manangkhasila-Partei manipuliert. Nach dem Putsch im September 1957 blieb die Verfassung zunächst in Kraft und es wurden bald Neuwahlen abgehalten. Da diese jedoch nicht das von den Putschisten um Feldmarschall Sarit Thanarat gewünschte Ergebnis brachten, ergriff dieser im Rahmen einer autoritären „Revolution“ im Oktober 1958 die uneingeschränkte Macht, setzte die Verfassung außer Kraft, löste das Parlament auf und verbot alle Parteien.
1959
In den folgenden zehn Jahren blieb Thailand ohne echte Verfassung. Sarit ließ im Januar 1959 durch den König eine „Satzung über die Verwaltung des Königreiches“ (bewusst nicht Verfassung genannt) in Kraft setzen. Diese hatte nur 20 Artikel, deren wichtigster Artikel 17 war, der dem Regierungschef praktisch uneingeschränkte Vollmachten verlieh und die Grundlage für seine diktatorische Herrschaft legte. Nach diesem konnte der Ministerpräsident, „wann immer er es als angemessen erachtet[e], zur Unterbindung von Handlungen, die die Sicherheit des Königreiches oder des Thrones“ untergruben, Dekrete mit Gesetzeskraft erlassen. Diese galten automatisch als rechtmäßig, niemand konnte dagegen Rechtsmittel einlegen, keine Institution durfte sie überprüfen.[14][15] Unter anderem erließ Sarit unter Berufung auf Artikel 17 eine Reihe von Todesurteilen.[16] Der Ministerpräsident vereinte so gesetzgebende, ausführende und rechtsprechende Gewalt in seiner Person. Damit war das Grundgesetz von 1959 das repressivste in der thailändischen Verfassungsgeschichte.[17] Es wurde zwar eine „verfassunggebende Versammlung“ eingesetzt, um irgendwann einmal wieder eine wirkliche Verfassung zu bekommen, diese blieb jedoch faktisch untätig. Die Ernennung in dieses Gremium war vielmehr eine Ehrung, durch die sich Sarit die Loyalität von untergebenen Militärs und Bürokraten sicherte.[18]
Die „Satzung“ von 1959 blieb auch über Sarits Tod hinaus in Kraft, sein Nachfolger Thanom Kittikachorn bediente sich ebenfalls der diktatorischen Vollmacht des Artikels 17.
1968
Nach diesem neunjährigen „Interim“ (das tatsächlich beständiger war als die meisten „dauerhaften“ Verfassungsdokumente) trat am 20. Juni 1968 wieder eine reguläre Verfassung in Kraft.[19] Diese sah zwar ein vom Volk gewähltes Repräsentantenhaus mit Mehrparteiensystem vor (es registrierten sich 17 politische Parteien), diesem wurde aber ein mit weitreichenden Befugnissen ausgestatteter Senat zur Seite gestellt, dessen Mitglieder von der bisherigen Militärjunta ausgewählt wurden. So konnten sich die bisherigen Machthaber weiterhin im Amt halten. An den tatsächlichen Machtverhältnissen änderte sich nichts.
Dennoch setzte der Regierungschef und Feldmarschall Thanom Kittikachorn die Verfassung nach nur drei Jahren wieder außer Kraft, wobei er auf die angebliche kommunistische Bedrohung verwies. Die anschließend erlassene Interims-Satzung von 1972 war ähnlich autoritär und repressiv wie diejenige von 1959. Der Prozess zur Ausarbeitung einer neuen dauerhaften Verfassung wurde immer wieder verschleppt, bis der Volksaufstand im Oktober 1973 ausbrach, der die Militärjunta stürzte.
1997
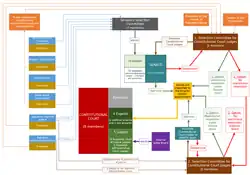
Die Verfassung von 1997 hatte eine Ausnahmestellung, da sie unter intensiver Beteiligung der Bevölkerung und der Zivilgesellschaft erarbeitet wurde. Sie wurde daher als „Verfassung des Volkes“ bezeichnet,[20] galt als die demokratischste in der thailändischen Geschichte und als eine der liberalsten und modernsten in Asien. Durch die am 11. Oktober mit der Unterzeichnung durch König Bhumibol Adulyadej in Kraft getretene Verfassung wurde eine Reihe von sogenannten unabhängigen Verfassungsorganisationen eingeführt, die als „Wächterinstitutionen“ über die politischen Organe wachen und Machtmissbrauch durch gewählte Politiker verhindern sollen.[21][22][23] Das bekannteste und einflussreichste darunter ist das Verfassungsgericht.[24] 400 der 500 Sitze im Repräsentantenhaus wurden nach Mehrheitswahlrecht direkt in den Wahlkreisen besetzt, die übrigen per Verhältniswahl über landesweite Parteilisten. Der Senat wurde erstmals direkt vom Volk gewählt, seine 200 Mitglieder durften keiner Partei angehören. Die Rolle des Ministerpräsidenten wurde gestärkt, er konnte nur mit einem konstruktiven Misstrauensvotum gestürzt werden. Dies war auch die erste thailändische Verfassung, in der ausdrücklich der Schutz der Menschenwürde festgeschrieben wurde[23] (Artikel 4). In den Artikeln 26 bis 65 wurden Grundrechte und Freiheiten des thailändischen Volkes festgeschrieben, es folgten fünf Artikel mit Grundpflichten. Die Verfassung wurde nach dem Putsch von 2006 außer Kraft gesetzt.
2007

Zustimmung Ablehnung
Die ab 2007 geltende Verfassung wurde wieder unter der Ägide des Militärs ausgearbeitet, allerdings in einem Referendum vom Volk angenommen.[25]

Die Verfassung bezeichnete, wie auch ihre Vorgängerinnen, die Staatsform Thailands als „Demokratie mit dem König als Staatsoberhaupt“.[26] Die Staatsgewalt wurde durch Exekutive, Legislative und Judikative ausgeübt (Gewaltenteilung). Deren wichtigste Organe waren die Regierung, die in zwei Kammern organisierte Nationalversammlung und die Gerichte.[27] Die Verfassung von 2007 stärkte die Rolle der „unabhängigen“, nicht direkt gewählten Wächterinstitutionen und die des nur zur Hälfte vom Volk gewählten, zur anderen Hälfte ernannten Senats, während die Positionen der Exekutive (insbesondere des Regierungschefs) und der politischen Parteien geschwächt wurden. Dies wurde als Lehre aus der Machtanhäufung unter dem Ministerpräsidenten Thaksin Shinawatra bezeichnet, die ein Auslöser für die vorangegangene politische Krise von 2006 gewesen war.[22]
Nach dem Putsch vom 22. Mai 2014 wurde die Verfassung wieder außer Kraft gesetzt, mit Ausnahme des Abschnitts über den Monarchen.
Übergangsverfassung 2014 und Annahme einer neuen Verfassung 2016
König Bhumibol Adulyadej billigte am 22. Juli eine durch die Junta erstellte Übergangsverfassung. Der aus 48 Artikeln bestehende Text enthielt eine Amnestie für die Beteiligten des Putsches und sicherte den Militärmachthabern praktisch unbegrenzte Möglichkeiten, um gegen eine mögliche Gefährdung der nationalen Sicherheit vorzugehen.[28]
Artikel 44 bestimmte, dass Anweisungen, die von der Führung der Junta gegeben werden, automatisch einen legalen Status erhalten, der nicht angefochten werden kann.[29]
Laut dem Dokument bestand das Übergangsparlament aus 220 Abgeordneten, die alle von der Militärführung ernannt wurden. Dieses Parlament sollte einen Regierungschef und bis zu 35 Minister wählen.[29]
Außerdem wurden Ziele für eine permanente Verfassung genannt. So sollte – wie schon in den vorangegangenen Verfassungen – ein „demokratisches System mit dem König als Staatsoberhaupt“ angestrebt werden.[29]
Ein erster, nach dem Putsch ausgearbeiteter Entwurf für eine neue permanente Verfassung wurde Anfang September 2015 vom Nationalen Reformrat mehrheitlich abgelehnt. Dabei stimmten vor allem die zahlreichen in dem Gremium vertretenen Militärs überwiegend gegen das Dokument, weshalb Beobachter davon ausgingen, dass dieses Votum dem Wunsch der Militärjunta entsprach (obwohl diese sich zuvor noch positiv über den Entwurf geäußert hatte).[30][31]

Anschließend begann der Verfassunggebungsprozess von Neuem, was die versprochene Rückkehr zur Demokratie um mehrere Monate zurückwarf. Der zweite Verfassungsausschuss wurde von Meechai Ruchuphan (einem der wenigen Zivilisten im „Nationalen Rat zur Erhaltung des Friedens“) geleitet. Nach diesem Entwurf wird dem gewählten Repräsentantenhaus ein 250-köpfiger Senat zur Seite gestellt, dessen Mitglieder von einem Auswahlgremium bestimmt werden, welches wiederum von der Militärjunta bestimmt wird. Sechs Sitze werden darüber hinaus für die Kommandeure der drei Teilstreitkräfte, den Oberkommandierenden der Streitkräfte, den Generaldirektor der Polizei und den Staatssekretär im Verteidigungsministerium (traditionell auch ein General) reserviert. Der ernannte Senat kann eine künftige gewählte Regierung durch ein Misstrauensvotum stürzen. Mit dem Referendum über den Verfassungsentwurf verbunden wurde eine umständlich formulierte Zusatzfrage, ob in den ersten fünf Jahren nach Zusammentreten des nächsten gewählten Parlaments das gewählte Repräsentantenhaus und der ernannte Senat gemeinsam den Ministerpräsidenten bestimmen sollten, um die eingeleiteten „Reformen gemäß dem nationalen strategischen Plan“ fortzuführen. Kritiker mahnten, dass die Militärregierung mit dem Entwurf ihre Macht zementieren will.[32][33]
Am 7. August 2016 nahm die Mehrheit der thailändischen Bevölkerung den von der Militärregierung ausgearbeiteten Verfassungsentwurf in einem Referendum an. Im Vorfeld war jeglicher Wahlkampf vor dem Volksentscheid verboten worden, während Kritik am Entwurf mit bis zu zehn Jahren Gefängnis bestraft werden konnte. Bei einer Wahlbeteiligung von ca. 55 % stimmten 61,4 % für den Verfassungsentwurf und 58,1 % für die Zusatzfrage. In 23 Provinzen in Nord-, Nordost- und im äußersten Südthailand gab es jedoch eine Mehrheit gegen den Text.
König Maha Vajiralongkorn verweigerte zuerst die Unterstützung für die Version, über die abgestimmt wurde. Erst nach verschiedenen – im exakten Wortlaut noch nicht bekannten – Änderungen, unterschrieb er am 6. April 2017 in einer im Fernsehen übertragenen Zeremonie den angepassten Text.[34]
Siehe auch
Weblinks
- Texte der Verfassungen von 2007, 1997 und Interimsverfassung 2006 online auf den Seiten des Asian Legal Information Institute.
- Verfassungsentwurf 2016, inoffizielle englische Übersetzung
Literatur
- Marco Bünte: Verfassungsreformen und Machtsicherung in Südostasien. GIGA Focus Nr. 1, 2012, ISSN 1862-359X.
- Tom Ginsburg: Constitutional afterlife. The continuing impact of Thailand’s postpolitical constitution. In: ICON — International Journal of Constitutional Law, Band 7, Nr. 1, Januar 2009, S. 83–105, doi:10.1093/icon/mon031.
- Henning Glaser: Weichenstellung für den thailändischen Konstitutionalismus? – Die Interimsverfassung 2014. In: Die öffentliche Verwaltung, Nr. 2/2015, S. 60–69.
- Andrew Harding, Peter Leyland: The Constitutional System of Thailand. A Contextual Analysis. Hart, Oxford 2011, ISBN 978-1-84113-972-2. Entwurf des 1. Kapitels von Harding online.
- James Klein: The Constitution of the Kingdom of Thailand, 1997. A Blueprint for Participatory Democracy. The Asia Foundation Working Paper Series, 1998.
- Eugénie Mérieau: Thailand’s Deep State, Royal Power and the Constitutional Court (1997–2015). In: Journal of Contemporary Asia, Band 46, Nr. 3, S. 445–466, doi:10.1080/00472336.2016.1151917
- Pornsakol Panikabutara Coorey: The evolution of the rule of law in Thailand. The Thai constitutions. University of New South Wales Faculty of Law Research Series 2008, Working Paper 45, Juli 2008.
- Wolfram Schaffar: Verfassung in der Krise. Die thailändische 'Verfassung des Volkes' von 1997. Southeast Asian Studies Working Paper No. 23, 2005, ISSN 1437-854X.
- Kobkua Suwannathat-Pian: Kings, Country and Constitutions. Thailand's Political Development, 1932-2000. RoutledgeCurzon, Oxford/New York 2003, ISBN 0-7007-1473-1.
- Chaowana Traimas, Jochen Hoerth: Thailand. Another New Constitution as a Way Out of the Vicious Cycle? In: Constitutionalism in Southeast Asia. Band 2, Konrad-Adenauer-Stiftung, Singapur 2008, S. 301–325.
- Borwornsak Uwanno, Wayne D. Burns: The Thai Constitution of 1997. Sources and Process. In: University of British Columbia Law Review, Band 32, 1998, S. 227–247.
Einzelnachweise
- ↑ Hintergrund aktuell – Thailand stimmt über neue Verfassung ab. Bundeszentrale für politische Bildung, 8. August 2016.
- ↑ Zu diesem Konzept, Michael Kelly Connors: Democracy and National Identity in Thailand, 2. Auflage, NIAS Press, Kopenhagen 2007, Kapitel 6, S. 128 ff.
- ↑ James Ockey: Making Democracy: Leadership, Class, Gender, and Political Participation in Thailand. University of Hawaiʻi Press, Honolulu 2004, S. 1.
- ↑ Andrew Harding, Peter Leyland: The Constitutional System of Thailand. A Contextual Analysis. Hart Publishing, Oxford/Portland (OR) 2011, S. 8.
- ↑ Harding, Leyland: The Constitutional System of Thailand. 2011, S. 10.
- ↑ Kullada Kesboonchoo Mead: The Rise and Decline of Thai Absolutism. RoutledgeCurzon, London/New York 2004.
- ↑ a b Harding, Leyland: The Constitutional System of Thailand. 2011, S. 10.
- ↑ Kobkua Suwannathat-Pian: Kings, Country and Constitutions. Thailand's Political Development, 1932-2000. RoutledgeCurzon, London/New York 2003, ISBN 0-7007-1473-1, S. 23.
- ↑ Kobkua Suwannathat-Pian: Kings, Country and Constitutions. 2003, S. 79–80.
- ↑ Chaowana, Hoerth: Thailand. 2008, S. 309.
- ↑ Jad Adams: Women and the Vote. A World History. Oxford University Press, Oxford 2014, ISBN 978-0-19-870684-7, Seite 437
- ↑ a b Chaowana, Hoerth: Thailand. 2008, S. 310.
- ↑ a b Kobkua Suwannathat-Pian: Kings, Country and Constitutions. 2003, S. 51.
- ↑ Thak Chaloemtiarana: Thailand. The Politics of Despotic Paternalism. Cornell Southeast Asia Program, Ithaca (N.Y.) 2007, ISBN 978-0-87727-742-2, S. xi, 127–128.
- ↑ Tyrell Haberkorn: In Plain Sight. Impunity and Human Rights in Thailand. S. 55–57.
- ↑ Tyrell Haberkorn: In Plain Sight. Impunity and Human Rights in Thailand. S. 66–70.
- ↑ Parichart Siwaraksa, Chaowana Traimas, Ratha Vayagool: Thai Constitutions in Brief. Institute of Public Policy Studies, Bangkok 1997, S. 12.
- ↑ Thak Chaloemtiarana: Thailand. The Politics of Despotic Paternalism. Cornell Southeast Asia Program, Ithaca (N.Y.) 2007, S. 186–187.
- ↑ Tyrell Haberkorn: In Plain Sight. Impunity and Human Rights in Thailand. University of Wisconsin Press, Madison (WI)/London 2018, ISBN 978-0-299-31440-8, S. 73.
- ↑ Schaffar: Verfassung in der Krise. 2005.
- ↑ Peter Leyland: Thailand’s Constitutional Watchdogs. Dobermans, Bloodhounds or Lapdogs? In: Journal of Comparative Law, Band 2, Nr. 2, 2007, S. 151–177.
- ↑ a b Ginsburg: Constitutional afterlife. 2009, S. 83 ff.
- ↑ a b Borwornsak Uwanno, Wayne D. Burns: The Thai Constitution of 1997 Sources and Process (Part 2). In: Thailand Law Forum
- ↑ Tom Ginsburg: The Politics of Courts in Democratization. Four Juctures in Asia. In: Consequential Courts. Judicial Roles in Global Perspective. Cambridge University Press, New York 2013, S. 58–60.
- ↑ Ginsburg: Constitutional afterlife. 2009, S. 100.
- ↑ Art. 2, Verfassung des Königreichs Thailand von 2007. (Online ( des vom 15. Mai 2012 im Internet Archive) Info: Der Archivlink wurde automatisch eingesetzt und noch nicht geprüft. Bitte prüfe Original- und Archivlink gemäß Anleitung und entferne dann diesen Hinweis.)
- ↑ Art. 3, Verfassung des Königreichs Thailand von 2007. (Online ( des vom 15. Mai 2012 im Internet Archive) Info: Der Archivlink wurde automatisch eingesetzt und noch nicht geprüft. Bitte prüfe Original- und Archivlink gemäß Anleitung und entferne dann diesen Hinweis.)
- ↑ Junta sichert sich die unbegrenzte Macht
- ↑ a b c Viel Spielraum für die Generäle
- ↑ Mathias Peer: Keine neue Verfassung für Thailand. In: Handelsblatt (online), 6. September 2015.
- ↑ Thailands Reformrat lehnt Verfassungsentwurf ab. In: Zeit Online, 6. September 2015.
- ↑ Christoph Hein: Die Generäle in Bangkok zementieren ihre Macht. In: Frankfurter Allgemeine Zeitung. 7. August 2016, abgerufen am 8. August 2016.
- ↑ Neue Verfassung für Thailand. In: tagesschau.de. 7. August 2016, abgerufen am 8. August 2016.
- ↑ Nicola Glass: Änderungen nur für den König. In: die tageszeitung. 6. April 2017, abgerufen am 13. April 2017.