United States Army Pacific
|
United States Army Pacific | |
|---|---|
![]() | |
| Aufstellung | 1. Oktober 2000 |
| Staat | Vereinigte Staaten |
| Streitkräfte | Streitkräfte der Vereinigten Staaten |
| Teilstreitkraft | Heer |
| Typ | Heeresunterabteilung |
| Stärke | rund 80.000 (dazu rund 11.400 zivile Angestellte) |
| Unterstellung | U.S. Indo-Pacific Command |
| Standort | Fort Shafter, Hawaii |
| Motto | “One Team” |
| Leitung | |
| Befehlshaber | General Ronald P. Clark |
Die United States Army Pacific (USARPAC) ist eines von neun Hauptkommandos der United States Army mit Hauptsitz in Fort Shafter, Hawaii. Sie ist als Heereskomponente dem U.S. Indo-Pacific Command (USPACOM), einem teilstreitkraftübergreifenden Regionalkommando der Streitkräfte der Vereinigten Staaten, unterstellt.
Der Verantwortungsbereich der USARPAC umfasst Hawaii und Alaska und erstreckt sich über den Pazifik bis nach Japan, Südkorea, Südostasien und Australien. Des Weiteren werden der USARPAC unterstellte Einheiten mitunter auch zu humanitären Einsätzen in anderen Gebieten herangezogen.
Die Vereinigten Staaten stationierten schon seit der Annexion Hawaiis 1898 dauerhaft Truppen auf der Insel. Die heutige USARPAC entwickelte sich aus diesen seither wechselnd organisierten und unterschiedlich stark aufgestellten militärischen Verbänden, in ihrer heutigen Form existiert sie seit Oktober 2000.
Geschichte
Mit der Annexion Hawaiis 1898 stationierten die Vereinigten Staaten Truppen auf der Insel, die als strategisch wichtiger Standort für den Pazifikraum, vor allem für die seinerzeit laufende US-Intervention auf den Philippinen, galt. Erste Stützpunkte waren die im selben Jahr errichteten Zeltstädte Camp McKinley und Camp Otis, die im ersten Jahrzehnt des 20. Jahrhunderts durch befestigte, zum Teil bis in die Gegenwart genutzte Militärposten ersetzt wurden. Mit dem Jahr 1910, also seit Fertigstellung befestigter Anlagen, die ausreichend Platz für ein größeres Truppenkontingent boten, führte die U.S. Army offiziell ein eigenes Unterkommando District of Hawaii (später auch Department of Hawaii bzw. Hawaiian Department), das als erster Befehlshaber Colonel Walter S. Schuyler kommandierte.[1] Seit 1921 ist Fort Shafter offizielles Hauptquartier, dessen Bau 1905 begann und 1907 vollendet wurde, und das nach William R. Shafter, einem 1906 verstorbenen Generalmajor des Spanisch-Amerikanischen Krieges, benannt ist.[1]
Vor allem nach dem Angriff auf Pearl Harbor und dem Eintritt der Vereinigten Staaten in den Zweiten Weltkrieg wurde Hawaii zu einem strategisch wichtigen Zentrum im Pazifikkrieg und die USARPAC in der Folge als U.S. Army Forces, Central Pacific Area (1943–44), U.S. Army Forces, Pacific Ocean Areas (1944–45) bzw. U.S. Army Forces, Middle Pacific (1945–47) als Heereskomponente dem neu formierten Pacific Ocean Areas Command unterstellt, erst nach Kriegsende firmierte es von 1947 an wieder als USARPAC.[1]
Anfang 2013 gab das US-Verteidigungsministerium bekannt, die Verteilung der Auslandsstreitkräfte neu auszubalancieren und der Pazifikregion mehr Gewicht zu verleihen. Neben der Entscheidung, knapp 60 % aller verfügbaren Schiffe der U.S. Navy in den Pazifik zu verlegen, wurde die Dienststellung des Befehlshabers der USARPAC von einer 3- auf eine 4-Sterne-Dienststellung angehoben. Erster Amtsinhaber im Range eines Generals wurde Vincent K. Brooks, der am 2. Juli desselben Jahres das Kommando von Generalleutnant Francis J. Wiercinski übernahm, der seinerseits in den Ruhestand trat.[2]
Organisation
Neben der Pacific Fleet (Marine), den Pacific Air Forces (Luftwaffe) und den Marine Corps Forces Pacific (Marineinfanterie) ist die USARPAC als Heereskomponente dem USPACOM unterstellt. Mit rund 80.000 Soldaten ist sie nach der Pacific Fleet (rund 140.000) und den Marine Corps Forces Pacific (rund 84.000) dessen drittgrößte Komponente.
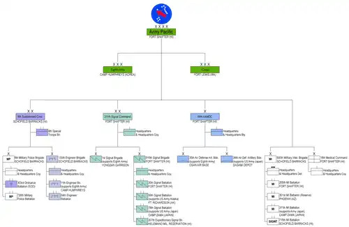
Unterstellte Einheiten

Army Pacific, Fort Shafter (Hawaii)
- 8. U.S. Armee, Yongsan Garrison (Südkorea)
- 94th Army Air & Missile Defense Command, Fort Shafter
- 8th Theater Sustainment Command, Schofield Barracks
- 8th Military Police Brigade, Schofield Barracks
- 130th Engineer Brigade, Schofield Barracks
- 311th Signal Command (Pacific)
- 1st Signal Brigade, Yongsan Garrison
- 516th Signal Brigade, Fort Shafter
- 196th Infantry Brigade, Fort Shafter
- 18th Medical Command, Fort Shafter
- 500th Military Intelligence Brigade, Schofield Barracks
Einsatzgebiet

Das Einsatzgebiet der USARPAC durchmisst rund 14.500 km und umfasst den gesamten pazifischen Raum von der Nordwestküste der Vereinigten Staaten bis nach Südostasien und Australien; insgesamt fallen so 36 Staaten ganz oder teilweise in den Zuständigkeitsbereich der USARPAC, darunter Australien, Bangladesch, Bhutan, Brunei, Burma, China, Guam, Indien, Indonesien, Japan, Kambodscha, Laos, Malaysia, die Mongolei, Nepal, Neuseeland, Nordkorea, Osttimor, die Philippinen, Samoa, Singapur, Südkorea, Thailand, Tonga, die Vereinigten Staaten und Vietnam.
Des Weiteren werden der USARPAC unterstellte Einheiten mitunter auch zu humanitären Einsätzen in anderen Gebieten herangezogen, so geschehen etwa nach dem Erdbeben in Haiti 2010.
Truppenstärke
Der USARPAC gehören heute rund 80.000 Soldaten an, etwa 9.000 von ihnen dienen in der Reserve oder der Nationalgarde; hinzu kommen rund 11.400 zivile Angestellte. Obwohl ihre Einheiten nominell der USARPAC unterstellt sind, unterstehen nicht alle Soldaten im aktiven Dienst auch deren operativem Kommando. So ist beispielsweise die in Südkorea stationierte 8. U.S. Armee in die Befehlskette der U.S. Forces Korea eingegliedert, die als Verbundkommando ebenfalls Teil des USPACOM sind.
Führung
Seit Juli 2013 wird die USARPAC von einem Offizier im Generalsrang kommandiert. Ihm zur Seite stehen fünf stellvertretende Befehlshaber im Range eines Generalmajors mit unterschiedlichen Zuständigkeitsbereichen, außerdem der Command Sergeant Major als ranghöchster Unteroffizier.[3]
Um die Zusammenarbeit mit den Bündnispartnern im pazifischen Raum zu stärken, wurde im Januar 2013 mit Richard M. Burr erstmals ein Angehöriger der australischen Armee auf eine der Stellvertreterpositionen berufen.[4]
Insigne

Das Insigne der USARPAC wurde am 18. Oktober 1944 eingeführt und zeigt einen von zwölf Sternen umgebenen roten Pfeil auf blauem Grund, wobei der Pfeil Mut und Eigenständigkeit der Einsatzkräfte symbolisieren soll, der blaue Hintergrund die große Ausdehnung des Einsatzgebiets über den Pazifik. Die zwölf Sterne bilden stilisierte Sternkonstellationen ab, die sieben Sterne in der oberen Hälfte das Sternbild Großer Wagen, die vier in der unteren das Kreuz des Südens. Der Stern an der Pfeilspitze schließlich stellt den Polarstern dar.[5]
Tatsächlich hat auch die Anzahl der Sterne eine Bedeutung: Die Gesamtzahl von zwölf steht für den Monat Dezember, die sieben Sterne des Großen Wagens für den siebten Tag im Dezember und die vier Sterne des Kreuzes des Südens plus dem verbliebenen Polarstern stehen für das Jahr '41. Zusammengenommen ergeben die Zahlen mit dem 7. Dezember 1941 das Datum des Angriffs auf Pearl Harbour und den darauffolgenden Eintritt der Vereinigten Staaten in den Zweiten Weltkrieg.[5]
Liste der Befehlshaber
Die folgende Aufstellung listet alle Offiziere, die die USARPAC heute offiziell als Befehlshaber auf Hawaii stationierter US-Soldaten seit dem Jahr 1910 führt.[6] Vor allem in den Anfangsjahren kommen mitunter Überschneidungen in den Datumsangaben vor. Im Lauf der Zeit änderten sich auch die Bezeichnungen des kommandierenden Generals. Dessen Titel lauteten wie folgt: Bis 1911 Commander, District of Hawaii; 1911–1913 Commander, Department of Hawaii; 1913 bis 1945 Commander, Hawaiian Department; 1945 bis 1957 Commanding General, United States Army Pacific; 1957–1974 Commander-in-Chief, United States Army, Pacific; 1975–1979 Commander, United States Army CINCPAC Support Group; 1979–1990 Commanding General, United States Army Western Command und ab 1990 wieder Commanding General, United States Army Pacific.
| Name | Foto | Beginn der Berufung | Ende der Berufung | Anmerkungen | |
|---|---|---|---|---|---|
| 71 | GEN Ronald P. Clark |
|
8. November 2024 | amtierend | |
| 71 | GEN Charles A. Flynn |
|
4. Juni 2021 | 8. November 2024 | |
| 70 | GEN Paul J. LaCamera |
|
18. November 2019 | 4. Juni 2021 | |
| 69 | GEN Robert B. Brown |
|
30. April 2016 | 18. November 2019 | |
| 68 | GEN Vincent K. Brooks |
|
2. Juli 2013 | 30. April 2016 | seit 30. April 2016 Befehlshaber des United Nations Command (UNC), des Republic of Korea – U.S. Combined Forces Command (CFC) und der U.S. Forces Korea (USFK) |
| 67 | LTG Francis J. Wiercinski |
|
1. Mai 2011 | 2. Juli 2013 | |
| 66 | LTG Benjamin R. Mixon |
|
1. Februar 2008 | 1. Mai 2011 | |
| 65 | LTG John M. Brown III. |
|
25. August 2004 | 1. Februar 2008 | |
| 64 | LTG James L. Campbell |
|
November 2002 | August 2004 | |
| 63 | LTG Edwin P. Smith |
|
Oktober 1998 | November 2002 | |
| 62 | LTG William M. Steele |
|
Juli 1996 | Oktober 1998 | |
| 61 | MG Stephen Silvasy |
|
1996 | 1996 | |
| 60 | LTG Robert L. Ord III. |
|
November 1993 | Mai 1996 | |
| 59 | LTG Johnnie H. Corns |
|
Juli 1991 | September 1993 | |
| 58 | LTG Claude M. Kicklighter |
|
Juli 1989 | 31. August 1991 | |
| 57 | LTG Charles W. Bagnal |
|
Juni 1985 | August 1989 | |
| 56 | LTG James M. Lee |
|
1983 | 1985 | |
| 55 | LTG Eugene P. Forrester |
|
1981 | 1983 | |
| 54 | MG Herbert E. Wolff |
|
Dezember 1977 | 1981 | |
| 53 | MG Thomas U. Greer |
|
1975 | 1977 | |
| 52 | MG Donnelly P. Bolton |
|
September 1974 | August 1975 | |
| 51 | GEN Richard G. Stilwell |
|
September 1974 | Dezember 1974 | interim |
| 50 | GEN Donald V. Bennett |
|
August 1973 | August 1974 | |
| 49 | GEN Frederick C. Weyand |
|
August 1973 | August 1973 | zwischen 1973 und 1974 erst stellv. Generalstabsvorsitzender, von 1974 bis 1976 |
| 48 | GEN Donald V. Bennett |
|
August 1973 | August 1974 | interim |
| 47 | GEN William B. Rosson |
|
Oktober 1970 | Januar 1973 | |
| 46 | GEN Ralph E. Haines Jr. |
|
August 1968 | Oktober 1970 | zwischen 1968 und 1969 stellv. Generalstabsvorsitzender der U.S. Army |
| 45 | GEN Dwight E. Beach |
|
September 1966 | Juli 1968 | |
| 44 | GEN John K. Waters |
|
März 1964 | August 1966 | |
| 43 | GEN James F. Collins |
|
April 1961 | 1964 | |
| 42 | GEN Isaac D. White | Juli 1957 | März 1961 | ||
| 41 | LTG Blackshear M. Bryan |
|
Juli 1956 | Juli 1957 | |
| 40 | MG Herbert B. Powell |
|
April 1956 | Juli 1956 | |
| 39 | LTG Bruce C. Clarke |
|
Dezember 1954 | April 1956 | |
| 38 | MG Clark L. Ruffner |
|
1954 | 1954 | |
| 37 | LTG John W. O’Daniel |
|
September 1952 | April 1954 | |
| 36 | LTG Henry S. Aurand |
|
April 1949 | 1952 | |
| 35 | MG Floyd L. Parks |
|
1949 | 1949 | |
| 34 | LTG John E. Hull |
|
1946 | 1949 | zwischen 1951 und 1953 |
| 33 | MG George F. Moore |
|
1946 | 1946 | |
| 32 | LTG Robert C. Richardson Jr. |
|
1943 | 1946 | |
| 31 | LTG Delos C. Emmons |
|
Dezember 1941 | September 1943 | |
| 30 | LTG Walter C. Short |
|
1941 | 1941 | |
| 29 | LTG Charles D. Herron |
|
1938 | März 1941 | |
| 28 | MG Andrew Moses |
|
1937 | 30. Juni 1938 | |
| 27 | MG Hugh A. Drum |
|
1935 | 1937 | |
| 26 | MG Halstead Dorey |
|
1934 | 1935 | interim |
| 25 | MG Briant H. Wells |
|
1931 | 1934 | |
| 24 | MG William Lassiter |
|
1930 | 1931 | |
| 23 | MG Edwin B. Winans |
|
1930 | 1930 | interim |
| 22 | MG Fox Conner |
|
Januar 1928 | Oktober 1930 | |
| 21 | MG William R. Smith |
|
August 1927 | Januar 1928 | |
| 20 | MG Edward M. Lewis |
|
Januar 1925 | August 1927 | |
| 19 | MG Charles T. Menoher |
|
1924 | 1925 | |
| 18 | MG Charles P. Summerall |
|
1921 | 1924 | zwischen 1926 und 1930 |
| 17 | MG Charles G. Morton |
|
1919 | 1921 | |
| 16 | COL Thomas Ridgway |
|
1919 | 1919 | interim |
| 15 | MG Henry C. Hodges jr. |
|
März 1919 | Mai 1919 | |
| 14 | BG John W. Heard |
|
1918 | 1919 | |
| 13 | BG Augustus P. Blocksom |
|
1917 | 7. November 1918 | |
| 12 | BG John P. Wisser |
|
1917 | 1917 | zweite Amtszeit |
| 11 | BG Charles G. Treat |
|
1917 | 1917 | |
| 10 | BG Fredrick S. Strong |
|
1916 | 1917 | |
| 9 | BG Robert K. Evans |
|
1916 | 1916 | |
| 8 | BG John P. Wisser |
|
1915 | 1916 | |
| 7 | MG William H. Carter |
|
1914 | 19. November 1915 | |
| 6 | BG Montgomery M. Macomb |
|
23. Januar 1914 | 12. März 1914 | zweite Amtszeit |
| 5 | BG Frederick Funston |
|
1913 | 1914 | Träger der Medal of Honour |
| 4 | COL George K. McGunnegle |
|
5. Dezember 1912 | 14. Februar 1913 | |
| 3 | BG Montgomery M. Macomb |
|
1. Oktober 1911 | 3. April 1913 | |
| 2 | Lt COL Homer W. Wheeler |
|
1910 | 1911 | |
| 1 | COL Walter S. Schuyler |
|
1910 | 1910 |
Weblinks
- Webpräsenz der USARPAC (englisch)
Literatur
Institute of Land Warfare (Hrsg.): Torchbearer National Security Report – The U.S. Army in the Pacific: Assuring Security and Stability. Arlington: Association of the United States Army, 2013. (online verfügbar; englisch; PDF, 15,5 MB; zuletzt abgerufen am 23. Juli 2014)
Einzelnachweise
- ↑ a b c USARPAC – A Short History ( des vom 13. September 2014 im Internet Archive) Info: Der Archivlink wurde automatisch eingesetzt und noch nicht geprüft. Bitte prüfe Original- und Archivlink gemäß Anleitung und entferne dann diesen Hinweis. auf usarpac.army.mil (englisch; zuletzt abgerufen am 11. August 2014).
- ↑ Slavin, Erik: Brooks nominated as Army Pacific commander in new 4-star post. Stars and Stripes vom 11. Februar 2013 (englisch; zuletzt abgerufen am 7. August 2014).
- ↑ USARPAC – Leaders ( des vom 6. Oktober 2015 im Internet Archive) Info: Der Archivlink wurde automatisch eingesetzt und noch nicht geprüft. Bitte prüfe Original- und Archivlink gemäß Anleitung und entferne dann diesen Hinweis. auf usarpac.army.mil (englisch; zuletzt abgerufen am 7. August 2014).
- ↑ Mcavoy, Audrey: Australian general gets key US Army post. Associated Press vom 1. Februar 2013 (englisch; zuletzt abgerufen am 6. März 2016).
- ↑ a b The USARPAC Insignia ( des vom 14. September 2014 im Internet Archive) Info: Der Archivlink wurde automatisch eingesetzt und noch nicht geprüft. Bitte prüfe Original- und Archivlink gemäß Anleitung und entferne dann diesen Hinweis. auf usarpac.army.mil (englisch; zuletzt abgerufen am 22. Juli 2014).
- ↑ Die Angaben entsprechen der offiziellen Auflistung USARPAC – Commanding Generals 1910 to present ( des vom 16. Oktober 2017 im Internet Archive) Info: Der Archivlink wurde automatisch eingesetzt und noch nicht geprüft. Bitte prüfe Original- und Archivlink gemäß Anleitung und entferne dann diesen Hinweis. auf usarpac.army.mil (englisch; zuletzt abgerufen am 26. August 2014).
.jpg)
.jpg)


































































