Sororendozoicomonas aggregata
| Candidatus Sororendozoicomonas aggregata | ||||||||||||
|---|---|---|---|---|---|---|---|---|---|---|---|---|
| Systematik | ||||||||||||
| ||||||||||||
| Wissenschaftlicher Name | ||||||||||||
| Candidatus Sororendozoicomonas aggregata | ||||||||||||
| Maire et al. 2024 |
Candidatus Sororendozoicomonas aggregata ist eine Bakterienart. Die Art konnte noch nicht einzeln kultiviert und vollständig beschrieben werden, von daher wird es als Candidatus eingestuft. Sie lebt als Endosymbiont innerhalb der Koralle Pocillopora acuta. Sororendozoicomonas aggregata zählt zu der Familie Endozoicomonadaceae. Hier sind einige schon bekannte Symbionten von Korallen vorhanden.[1]
Merkmale
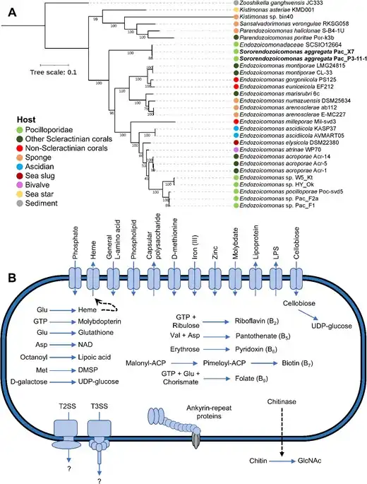
Im Genom von Sororendozoicomonas aggregata sind mehrere Gene kodiert, die auf Wirts-Symbionten-Interaktionen hindeuten, darunter eukaryotisch ähnliche Proteine und Sekundärmetaboliten mit mutmaßlich antimikrobieller Aktivität. Dieses Gene ähneln dem anderer korallenassoziierter Bakterienarten, die zu der gleichen Familie der Endozoicomonadaceae zählen. Sie könnten die Kolonisierung des Wirts, die Aggregation und die vertikale Übertragung (also Weitergabe der Bakterien auf die Nachkommen der Koralle) regulieren.
Darüber hinaus wurden Gene für die Biosynthese von fast allen Aminosäuren (außer Phenylalanin, Tyrosin und Arginin) sowie für Riboflavin (Vitamin B2), Pantothenat (Vitamin B5), Pyridoxin (Vitamin B6), Biotin (Vitamin B7) und Folsäure (Vitamin B9) gefunden. Diese Produkte unterstützen wahrscheinlich den Stoffwechsel der Korallen.
Sororendozoicomonas aggregata zeigt außerdem Potenzial zum Abfangen reaktiver Sauerstoffspezies, von denen angenommen wird, dass sie in übermäßigem Maße die Korallenbleiche vorantreiben. Darauf weisen Gene zur Synthese der Antioxidantien Häm, Liponsäure und Glutathion hin. Des Weiteren ist das dsyB -Gen, das für die Synthese von Dimethylsulfoniopropionat (DMSP) essentiell ist, vorhanden.
Außerdem sind viele Gene für den Kohlenstoffkreislauf vorhanden. Des Weiteren sind u. a. Gene für ein Cellobiose-Phosphotransferase-System (celABC) und einer Glucosidase, die extrazelluläre Cellobiose importieren und zu UDP-Glukose (ein Nukleotidzucker) abbauen können, und einer Endochitinase, die Chitin zu N-Acetylglucosamin abbauen kann, vorhanden. Cellobiose ist ein wichtiger Zellwandbestandteil einiger Algen und Chitin ist ein wichtiger Zellwandbestandteil von Zooplankton und Krebse (Crustacea). Algen und kleine Krebse sind Nahrungsquellen für Korallen. Beide Enzyme könnten daher den Korallenwirt bei der Beuteverdauung unterstützen und den Holobionten mit kohlenstoff- und stickstoffreichen Oligozuckern versorgen.[1]

Ökologie
Korallen leben mit einer Vielzahl von Bakterien zusammen, die wichtige Funktionen wie den Schutz vor Krankheitserregern und FÜR den Nährstoffkreislauf übernehmen. Ein kleiner Teil dieser Bakterien lebt innerhalb des Korallengewebes und bildet manchmal zellassoziierte mikrobielle Aggregate (CAMAs). Von Bakterien der mit Sporoendozoicomonas verwandten Gattung Endozoicomonas ist bekannt, dass sie CAMAs bilden und sie sind weit verbreitete Korallensymbionten. Sie gelten durch Schwefel- und Phosphorkreisläufe und die Synthese von Aminosäuren und B-Vitaminen als mutualistisch. Ein Mutualismus ist eine Beziehung von verschiedenen Arten, woraus alle beteiligten Individuen einen Nutzen ziehen. Auch Sororendozoicomonas aggregata bildet in der Koralle Pocillopora acuta CAMAs. CAMAs von S. aggregata wurden sowohl bei adulten Tieren der Koralle als auch bei Larvennachkommen gefunden, was auf eine vertikale Übertragung schließen lässt.
Kürzlich wurde gezeigt, dass das Bakterium Simkania sp. (zu den Chlamydiota) auch CAMAs in Pocillopora acuta aus dem Feather Reef (Great Barrier Reef) bildet.[2] Chlamydia- und Rickettsia-ähnliche Stämme wurden in Acropora muricata nachgewiesen, obwohl ihre Funktionen unklar bleiben.[3] Im Gewebe von Korallen lebende Bakterien wie Sororendozoicomonas aggregata könnten Schlüsselkandidaten für die Entwicklung von Ansätzen zur Manipulation des Mikrobioms mit langfristig positiven Auswirkungen auf die Korallen sein.[1]
Systematik
Candidatus Sororendozoicomonas aggregata zählt zu der Familie Endozoikomonadaceae innerhalb der Ordnung Oceanospirillales der Gammaproteobacteria. Es wurde 2024 beschrieben und ist momentan die einzige Art ihrer Gattung.[4]
Einzelnachweise
- ↑ a b c Justin Maire, Sarah Jane Tsang Min Ching, Katarina Damjanovic, Hannah E Epstein, Louise M Judd, Linda L Blackall, Madeleine J H van Oppen: Tissue-associated and vertically transmitted bacterial symbiont in the coral Pocillopora acuta. In: The ISME Journal. Band 18, Nr. 1, 8. Januar 2024, ISSN 1751-7362, doi:10.1093/ismejo/wrad027, PMID 38365239, PMC 10833068 (freier Volltext) – (oup.com [abgerufen am 27. März 2025]).
- ↑ Justin Maire, Kshitij Tandon, Astrid Collingro, Allison van de Meene, Katarina Damjanovic, Cecilie Ravn Gotze, Sophie Stephenson, Gayle K. Philip, Matthias Horn, Neal E. Cantin, Linda L. Blackall, Madeleine J. H. van Oppen: Colocalization and potential interactions of Endozoicomonas and chlamydiae in microbial aggregates of the coral Pocillopora acuta. In: Science Advances. Band 9, Nr. 20, 19. Mai 2023, ISSN 2375-2548, doi:10.1126/sciadv.adg0773, PMID 37196086, PMC 11809670 (freier Volltext) – (science.org [abgerufen am 27. März 2025]).
- ↑ Tm Work, Gs Aeby: Microbial aggregates within tissues infect a diversity of corals throughout the Indo-Pacific. In: Marine Ecology Progress Series. Band 500, 17. März 2014, ISSN 0171-8630, S. 1–9, doi:10.3354/meps10698 (int-res.com [abgerufen am 27. März 2025]).
- ↑ NCBI (aufgerufen am 26. März 2025)
Genutzte Literatur
- Justin Maire, Sarah Jane Tsang Min Ching, Katarina Damjanovic, Hannah E Epstein, Louise M Judd, Linda L Blackall, Madeleine J H van Oppen: Tissue-associated and vertically transmitted bacterial symbiont in the coral Pocillopora acuta. In: The ISME Journal. Band 18, Nr. 1, 8. Januar 2024, ISSN 1751-7362, doi:10.1093/ismejo/wrad027, PMID 38365239, PMC 10833068 (freier Volltext) – (oup.com [abgerufen am 27. März 2025]).