Petawatt High Energy Laser for Heavy Ion Experiments




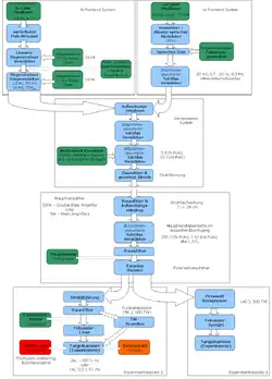
1. Nahfeld mit Füllfaktor und Energiedichte, 2. Fernfeld, 3. Pulsdauer und Linienbreite



Der Petawatt High Energy Laser for Heavy Ion Experiments (PHELIX) ist ein Hochleistungs- und Hochenergie-Laser für Grundlagenforschung im Bereich der Hochenergiephysik am GSI Helmholtzzentrum für Schwerionenforschung in Darmstadt. Mit der Anlage werden fundamentale Prozesse in der Plasma-, Astro- und Atomphysik erforscht.
Die besondere wissenschaftliche Stellung ergibt sich aus der in Europa einmaligen Möglichkeit der Kombination von Laser und Schwerionen-Teilchenbeschleuniger.
Geschichte
Die Arbeit an PHELIX begann 1995 mit Vorstudien über Kernfusion durch die Kombination von Laser und Schwerionen bis hin zur Projektstudie des Lasersystems von 1998 und der Genehmigung zum Aufbau im selben Jahr. In Kooperation mit dem französischen CEA kam es zur Lieferung von ersten Geräten vom stillgelegten PHEBUS-Lasersystem in Frankreich (Gegenstück des amerikanischen Nova-Lasersystems) schon 1999 und 2000. Die Projektierungs- und Bauphase von Hauptgebäude und Versorgungstechnik fand 1998 bis 2000 statt. Mit der Inbetriebnahme des Femtosekundenlasers 2001 durch Mitarbeiter und Physiker von General Atomics war ein schneller Weg beschritten.
Der Aufbau der Hauptverstärkerkette, der Hauptkomponenten und der Strahlführung bis zum ersten „Licht“ Richtung Teilchen-Experimentierplatz war langwieriger, da der Vertrag zwischen dem Department of Energy der USA und dem BMBF über die Zusammenarbeit im Bereich Physik dichter Plasmen erst 2002[1] zustande kam (Komponenten gelangten 2003 zur GSI).
Die Anforderungen an die Strahlqualität und -stabilität waren am technologischen Limit; das betraf vor allem die Planizität der Optik-Komponenten mit über einem halben Meter Durchmesser, insbesondere der Spiegel, deren Beschichtung und interferometrische Kontrolle. Die Anforderungen im Strahlbereich müssen besser als Reinraumklasse ISO-5 (Reinraumklasse 100 nach US Federal Standard 209E[2]) sein, um Zerstörungen der Optik zu vermeiden. Die Beschaffung und Installation der Hochleistungsoptiken, der komplette Neuaufbau einer Diagnostik sowie der Umbau der Strahlführung zwischen Lasergebäude und Experimentierplatz führten zu einer Verzögerung der Inbetriebnahme des Gesamtsystems. Experimente mit Teilsystemen des Lasers fanden ab 2004 statt[3].
Aufbau und Technik
Der Aufbau entstand in enger wissenschaftlicher und materieller Zusammenarbeit mit dem französischen Commissariat à l'énergie atomique (CEA) und dem Lawrence Livermore National Laboratory (LLNL) der USA. Von beiden Forschungseinrichtungen stammen Komponenten des Nova-Lasersystems, die zum Aufbau des Hauptverstärkers, des Kondensator-Ladesystems (Blitzlampen) und der Diagnostik benutzt wurden.
PHELIX ist eine Kombination von hintereinandergeschalteten Lasern zur Erzeugung hoher Energie und Leistung. Das Hauptsystem ist ein mit Blitzlampen gepumpten Nd:Glas-Festkörperlaser, der für eine Energie von 0,5–1 Kilojoule und eine Leistung von 0,5 Petawatt ausgelegt ist. In der Endstufe waren 5 kJ und 1 PW vorgesehen, konnten aber aus Kostengründen nicht realisiert werden.
Zwei Seedlaser-Systeme erzeugen Laserstrahlen mit Nanosekunden (1–10 ns) oder Femtosekunden (≈500 fs) Pulsdauer (Ultrakurzpulslaser).
Seedlaser-Systeme
Femtosekunden- (Kurzpuls-)Laser
Ein kommerziell erworbener Titan:Saphir-Laseroszillator der Firma Coherent erzeugt Pulse von 76 MHz, einer Pulsdauer von 100 fs und Energien kleiner 5 nJ.
Bei zu hoher Energie pro Fläche und kurzen Pulsen wird die Laserinduzierte Zerstörschwelle[4] (von optischen Beschichtungen) oder nichtlineare optische Effekte zur Zerstörung der optischen Elemente. Der Femtosekunden-Laserpuls der hochenergetischen Laser muss deshalb vor der Verstärkung räumlich aufgeweitet und zeitlich gestreckt werden.
Die zeitliche Streckung und Verstärkung des Strahles geschieht über Chirped Pulse Amplification. Der gestreckte Puls wird dann in zwei regenerativen Ti:Saphir-Verstärkern mit einer Wiederholrate von 10 Hz verstärkt. Die erreichbare Energie liegt bei etwa 30 mJ. Durch Pockelszellen kann ein Intensitätskontrast von mehr als 60 dB erreicht werden. Ein Mach-Zehnder-Interferometer im Strahlengang gestattet, Doppelpulse mit einstellbarem Abstand, Energie und Streckungsverhältnis zu erzeugen.
Während für die dafür erforderliche Pulsaufweitung mit kleinen Optiken gearbeitet wird (Größenordnung wenige Zentimeter), ist für die Rückkomprimierung ein Puls-Kompressor mit großer Apertur notwendig. Das sind zwei dielektrische optische Reflexionsgitter (mit Gitterkonstanten von typischerweise 1600–1800 Linien pro mm), durch die der gechirpte Laserpuls wieder auf Femtosekunden komprimiert wird. Die Größe der Kammer (2 × 6 m²) ist durch die vorher erfolgte räumliche Aufweitung über Teleskope auf hier schon typische Strahl-Durchmesser von etwa 250 mm gegeben.
Nanosekunden- („Langpuls-“) Seedlaser
Mit dem nach dem Vorbild des LLNL umgebauten Faserlaser-System ist es möglich, Laserpulse mit Pulslängen zwischen 700 fs und 20 ns und änderbarer Pulsform zu erzeugen. Ein kontinuierlich arbeitender Laser wird verstärkt, ein akustooptischer Modulator erzeugt Pulse von etwa 100 ns, die zeitlich gesteuert und intensitätsmoduliert werden können. Das ganze läuft in einem Fasersystem ab. Die Pulse einer Energie von 10 nJ werden in einem blitzlampengepumpten regenerativen Nd:Glas-Ringverstärker auf Energien von etwa 20 mJ mit einer Wiederholrate von maximal 0,5 Hertz verstärkt.
Vorverstärker für beide Pulslängen
Der Vorverstärker besteht aus Stablasern – zwei blitzlampengepumpten Nd:Glas-Verstärkern mit 19 mm und einem mit 45 mm Durchmesser. Kurz- oder Langpuls können eingekoppelt und stufenweise in Keplerteleskopen aufgeweitet werden, um die Intensität unterhalb der Zerstörschwelle der optischen Komponenten zu halten. Abbildungsfehler des Laserstrahles werden mit Hilfe adaptiver Optik, einem verformbaren Spiegel, der Wellenfrontverzerrungen mit Hilfe eines Shack-Hartmann-Sensors korrigieren kann, behoben oder vorkorrigiert. Das Vorverstärkersystem verstärkt die Pulse bis in den Joule-Energiebereich. Raumfilter dienen als weiteres Korrekturglied für Abbildungsfehler.
Hauptverstärker
Das Haupt-Verstärker arbeitet mit doppeltem Durchgang durch fünf blitzlampengepumpte Nd:Glas-Verstärker. Dies erlaubt eine bessere Ausnutzung der Verstärker. Die Verstärker bestehen aus je zwei Nd3+-dotierten Glasscheiben (ca. 2 Gewichtsprozent Ionen), die reflexionsfrei im Brewster-Winkel angeordnet sind. Die Besetzungsinversion (Anregung) im Laserglas wird über zwei seitlich angebrachte Blitzröhren-Panele erzeugt, die mit maximal 18 kV und 3,5 kA in ca. 1 ms Pulsdauer betrieben werden. Das Gehäuse ist verspiegelt, um maximale Einkopplung der Lampenblitze in das Laserglas zu gewährleisten und Reflexionsverluste zu vermeiden. Ein nachgeschalteter Faraday-Isolator ist nötig, um mögliche Rückreflexe zu verhindern.
Das Frequenzverdopplungsmodul
Im Frequenzverdopplungs-Modul (SHG, second harmonic generator) von PHELIX werden die infraroten Laserpulse mit einer Dauer von 10−9 bis 10−8 Sekunden in grüne Laserpulse mit einer Wellenlänge von 527 nm konvertiert. Der dazu verwendete nichtlineare Kristall ist ein deuterierter Kaliumdihydrogenphosphat-Kristall, der einen Durchmesser von 310 mm und eine Dicke von 25 mm hat. Der hygroskopische Kristall befindet sich in einer auf 0,5 °C temperaturstabilisierten und mit trockenem Stickstoff gespülten Box, die in einem mobilen Reinraum der Reinraumklasse ISO-5 (RR 100[2]) installiert ist. Das für die Generierung und Heizung von Plasmen besonders geeignete SHG-Modul wurde im Dezember 2010 in Betrieb genommen. Die maximale Konversionseffizienz wurde zu 60 % bestimmt.
Infrastruktur
Das Lasersystem hat ein eigenes Gebäude, das durch einen dicken Betonboden wie ein optischer Tisch schwingungsfrei gelagert ist. Von dort wird der Laserstrahl wahlweise über ein 80 m langes Rohr zu einem entfernteren Experiment reflektiert.
In Abhängigkeit vom Experimentierort wird der Laserstrahl mit Hilfe eines Parabolspiegel oder einer Linse auf das Target fokussiert (Fokus-Durchmesser typischerweise 10–30 µm) und erreicht dort Intensitäten von bis zu 1021 W·cm−2.
Damit können Plasmazustände erzeugt werden, wie sie in der Sonne, anderen Fixsternen oder in Neutronensternen ablaufen.
Abhängig von Energie und Leistung kann ein Laserschuss alle 20 Minuten oder nur alle zwei Stunden abgegeben werden. Die Steuerung des Laser ist mit ihren Subsystemen mit dem GSI-Beschleuniger UNILAC und der Diagnostik der Experimente synchronisierbar.
Der Laser zählt zur Klasse der Hochenergie-Petawattlaser (HEPW), von denen beim Bau damals weltweit nur wenige existierten. Solche Laser werden inzwischen zunehmend für Grundlagenexperimente geschaffen.
Anwendung und Forschung
Der Laser nahm 2006 seinen Betrieb auf. 2007 wurden 0,5 kJ erreicht[5]. Seit 2008 werden erstmals Experimente in Kombination mit dem Ionenstrahl des UNILAC Beschleunigers durchgeführt. Diese Experimente umfassen u. a. Röntgenstrahlen Streu-Experimente, Laser-induzierte Teilchenbeschleunigung, Untersuchungen an heißer dichter Materie oder Energieverlustexperimente an Ionen. Die Experimente profitieren von der Kombination von kohärenten Photonen und Ionen hoher Bewegungsenergie und Intensität. Der PHELIX Laser kann als Heizstrahl für das Plasma oder als Diagnosestrahl (Spektroskopie) dienen. Reine Laserexperimente sind zum Beispiel ein laserinduzierter Röntgenlaser.
Mit den daraus gewonnenen Erkenntnissen und dem weiteren Ausbau von PHELIX sind neben der Grundlagenforschung auch Untersuchungen durchführbar, die Grundlagen für die Trägheitsfusion besonders mit Schwerionen legen, was an der GSI ab 1995 in einer Studiengruppe untersucht wurde. PHELIX ist Partner des europäischen Infrastrukturprojektes Integrated European Laser Laboratories (Laserlab Europe) und damit auch mit den großen europäischen Laser-Projekten Extreme Light Infrastructure (ELI) und HiPER verbunden, die auf die Grundlagenforschung bei höchsten Feldstärken (ELI) und die Energieerzeugung über laserinduzierte Fusion (Trägheitsfusion durch schnelle Zündung – Inertial Confinement Fusion by Fast Ignition, kurz HiPER) abzielen.
In Lehre und Forschung wird mit den physikalischen Fachbereichen der TU Darmstadt, der Uni Frankfurt am Main, der Universität Mainz und der Fachhochschule Münster zusammengearbeitet. Mit der Friedrich-Schiller-Universität Jena wurde beim Aufbau des Helmholtz-Institut Jena zusammengearbeitet.
Ende Oktober 2009 wurde der 1000. Laserschuss abgegeben. Dabei hat es seit Mai 2008, dem Beginn des Experimentierbetriebes, 16 Forschungskampagnen gegeben.[6] 2011 konnte der 2000. Hochenergielaserschuss mit über 30 Forschungskampagnen vermeldet werden.[7]
2013 gelang es Forschern, durch den PHELIX-Laser erzeugte Protonen, die durch Laserbeschuss eines Targets entstehen und nur wenige Nanosekunden Pulslänge aufweisen, in einen konventionellen Beschleuniger einzukoppeln.[8]
2020 konnten mit durch Laserbeschuss erzeugte Protonen zur Spaltung von Urankernen und Untersuchung der dabei entstehenden verschiedene radioaktive Caesium-, Xenon- und Iod-Isotope hinsichtlich Eigenschaften und Lebensdauer genutzt werden, um die Reaktionsvorgänge von Kernen zu verstehen, die in hochdichten Plasmen miteinander interagieren.[9]
Forschungspartner
- USA: National Ignition Facility am LLNL, Omega EP des Laboratory for Laser Energetics der University of Rochester, Z-pinch am Sandia Lab
- Großbritannien: Die Central Laser Facility des Rutherford Appleton Laboratory, besonders der Vulcan Laser
- Frankreich: Laser Mégajoule (LMJ) der CEA, LULI Laboratory an der Ecole Polytechnique, der PETAL (PETawatt Aquitaine Laser) als Nachfolger des LIL der CEA und als forerunner für HiPER
- Deutschland: Helmholtz Institut Jena, POLARIS Laser an der Friedrich-Schiller-Universität Jena, Max-Planck-Institut für Quantenoptik in München
- International: EU FP7 Rahmenprogramm (Laserlab Europe), ELI, HiPER
Quellen
Literatur
- Stefan Borneis: Hochenergie-Petawattlaser – die Erzeugung ultraintensiver Pulse. In: Photonik. Band 37, Nr. 3, 7. Juni 2005, S. 76–79 (Abstrakt).
- FAIR Baseline Technical Report – 5.3 WDM – Warme Dense Matter ( vom 11. November 2012 im Internet Archive) (586 Seiten; PDF-Datei; 24,93 MB)
- J. D.Zuegel, S. Borneis, C. Barty et al.: Laser Challenges for Fast Ignition. In: Fusion Science & Technology. Band 49, Nr. 3, April 2006, S. 453–482, doi:10.13182/FST06-A1161.
Weblinks / Verweise
- Offizielle Webseite. gsi.de
- Hochleistungs-Laser an der GSI in Betrieb gegangen. In: Pressemitteilung. gsi.de, 16. Mai 2008.
- Publikationen
- Details zu Experimenten mit PHELIX in den GSI Scientific Reports (ab 2008, auf Englisch)
- Mitarbeit am internationalen HiPER Laser Projekt ( vom 5. Dezember 2010 im Internet Archive) (PDF-Datei; 242 kB)
- Fast Ignition Fusion ( vom 12. November 2011 im Internet Archive)
- Lena Weitz: An der Zerstörungsgrenze. In: Blog. helmholtz.de, 29. Oktober 2014.
- Video: High-intensity laser beams to fathom our universe. Deutsche Welle, 8. August 2013 (englisch).
- Podcast: HR Online: Radiobeitrag vom 29. September 2011: Harald Lesch erklärt die großen Weltmaschinen: Der Laser in Darmstadt
Einzelnachweise
- ↑ GSI Kurier #24-2002 (nicht archiviert) (Seite nicht mehr abrufbar, festgestellt im Februar 2018. Suche in Webarchiven)
- ↑ a b abgelöst durch ISO 14644-1 und ISO 14644-2 Notice of Cancellation der GSA vom 29. November 2001, wiedergegeben auf der IEST-Website ( vom 6. April 2008 im Internet Archive), abgerufen am 23. Juni 2008.
- ↑ Ionentarget für Experimente mit intensiven Laserpulsen ( vom 18. Februar 2007 im Internet Archive)
- ↑ Erläuterung Zerstörschwellen Erläuterungen zur Zerstörschwellenmessung ( vom 11. November 2012 im Internet Archive) (PDF; 98 kB)
- ↑ K. Witte, V. Bagnoud, A. Blazevic, S. Borneis et al.:PHELIX – Achievements in 2007. In: GSI Scientific Report 2007 (gespeichert als: GSI Report 2008-1), Darmstadt 07/2008, ISSN 0174-0814. S. 315 ff.
- ↑ GSI-Kurier 45/2009, Artikel: "1000. Laserschuss am PHELIX – Seit über einem Jahr erfolgreiche Experimente" (Seite nicht mehr abrufbar, festgestellt im Mai 2019. Suche in Webarchiven)
- ↑ U. Eisenbarth, S. Götte, T. Stöhlker, V. Bagnoud: The PHELIX shot database. In: GSI Scientific Report 2011 (gespeichert als: GSI Report 2012-1), Darmstadt 05/2012, ISSN 0174-0814. S. 435
- ↑ GSI-Magazin target Ausgabe 10, Seite 10: Kraftvolles Duo. Mit Laser erzeugter Ionenstrahl in Beschleunigerstruktur eingekoppelt (PDF-Datei; 4,89 MB); erneut abgerufen am 17. Februar 2023
- ↑ Mit laserbeschleunigten Protonen die Astrophysik verstehen, Pressemeldung der GSI vom 16. November 2020; abgerufen am 17. Februar 2023
Koordinaten: 49° 55′ 53,7″ N, 8° 40′ 51,1″ O