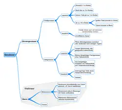
Gewässer

Der Chiemsee in Deutschland

Ein Gewässer ist in der Natur fließendes oder stehendes Wasser. Es ist in den natürlichen Wasserkreislauf eingebunden.

Die Lehre von den oberirdischen Gewässern ist die Hydrologie, eingeteilt in Limnologie (Binnengewässerkunde) und Ozeanografie (Meereskunde). Die Lehre von den unterirdischen Gewässern ist die Hydrogeologie.

Die Ökologie spricht bei gewässergebundenen Lebensräumen von aquatischen Ökosystemen.

Gewässertypen

Klassifikation der Ge­wäs­ser

Es gibt verschiedene Kriterien zur Typisierung von Gewässern. Eine klassische Einteilung ist die in Meere (Salzwasser) sowie Binnengewässer und Grundwasser (Süßwasser). Bei der Vielzahl der Gewässertypen finden sich zahlreiche Grenz- und Übergangsformen.

Nach Haupt- und Nebengewässer

Nach Lage des Wasserkörpers

„Märchendom“ in den Feen­grot­ten, ein un­ter­ir­di­sches Ge­wäs­ser

Gewässer können über der Erde liegen (Oberflächengewässer) oder unterirdisch (Grundwasser oder Höhlenseen).

Grundwasser als unterirdisches Gewässer tritt meist als zusammenhängender Wasserkörper im Lückensystem des Bodens, von Lockergesteinen, oder in Klüften und Spalten von zerschertem Festgestein auf. Zur grundwasserleitenden Schicht oder Aquifer darin siehe Grundwasserleiter. Wasser in vollständig wassergefüllten Höhlen (siehe phreatische Höhle) wird zum Grundwasser gerechnet.

Eine Quelle ist eine Verbindung zwischen unterirdischem Wasser und Oberflächenwasser. Das Gegenteil einer Quelle ist die Schwinde, dort verschwindet Oberflächenwasser in den Untergrund.

Ein Gewässer wird als Vorfluter bezeichnet, wenn seine technische Funktion, Einleitungsstelle für Entwässerung, besonders von Abwasser, zu sein, im Zentrum der Betrachtung steht.

Nach Stellung im Gewässersystem

Grundsätze

Die Hydrogeographie unterscheidet nach der Stellung im Gewässersystem und nach dem Umfang des Wasserkörpers verschiedene Typen von Binnengewässern und Meeren.

Binnengewässer

Hierunter werden Fließgewässer und Stillgewässer (stehende Gewässer), unterschieden, die jeweils oberirdisch oder unterirdisch liegen können. Es gibt natürlich entstandene und künstliche Binnengewässer.

Fließgewässer
Mäandrierende Unterlauf des Nowitna River, Alaska
  • Oberirdische Fließgewässer (siehe auch Flussordnungszahl und Fließgewässertyp):
    • Strom, sehr großes Fließgewässer, das in ein Meer mündet
    • Fluss, großes Fließgewässer
    • Bach, kleines Fließgewässer (siehe auch Gerinne)
    • Kanal, Bauwerke des Verkehrswesens (künstliche Gewässer). Die meisten Schifffahrtskanäle bestehen aus einer Kette von Stauhaltungen, sind also, vom Schleusenstrom abgesehen, eigentlich stehende Gewässer.
  • Unterirdische Fließgewässer:
    • Höhlenfluss, Fließgewässer in einer Wasserhöhle
    • Kluftwasser
    • großdimensionierte Bauwerke der Wasserver- und -entsorgung (künstliche Gewässer)
Stillgewässer
Der größte See in­ner­halb Deutsch­lands ist die Mü­ritz im Her­zen der Meck­len­bur­gi­schen Seen­plat­te.
Blick auf den Ha­fen von Rö­bel
  • Oberirdische Stillgewässer:
    • See, größere Wasseransammlung
    • Stausee (künstliches Gewässer)
    • Weiher, klein und mäßig tief, ohne Zu- und Abfluss
    • Teich, klein und mäßig tief, mit Zu- und Abfluss (künstliches Gewässer)
    • Tümpel, regelmäßig austrocknend
    • Pfütze, kurzzeitiges stehendes Wasser
  • Unterirdische Stillgewässer:

Die meisten natürlichen Gewässer entwässern letztlich ins Meer (siehe exorheischer Fluss). Andernfalls handelt es sich um endorheische Gewässer.

Meere

Meere sind die miteinander verbundenen Stehgewässer der Erde, die die Landmassen umgeben.

  • Ozeane sind die größten Meere.
  • Ein Nebenmeer ist vom freien Meer mehr oder weniger abgetrennt:

Festlandnahe Meeresgebiete nennt man Küstengewässer.

Nach dem Strömungsverhalten

Die Hydrodynamik unterscheidet grundsätzlich Gerinne (strömendes Wasser) und strömungsfreie Gewässer, siehe auch Totwasser (Stillwasser).

Nach Wasserführung im Zeitverlauf

  • Perennierende Gewässer (lateinisch perennis („durch das ganze Jahr, immerwährend“)) sind Oberflächengewässer oder Quellen, die das ganze Jahr über Wasser führen.
  • Intermittierende Gewässer (intermittere („unterbrechen“)) fallen teilweise trocken, etwa aktive Wasserhöhlen, Salztonebenen und zeitweise versiegende Quellen (siehe Hungerquelle). Weitere Unterscheidung:
    • Periodische Gewässer (griechisch-lat. períodos („[regelmäßiges] Herumgehen“)) führen in regelmäßigem Zyklus Wasser, beispielsweise Tümpel, Gerinne der Schneeschmelze, Schmelzwasserseen oder Gewässer, die unter Einfluss der Gezeiten stehen (Brackwasser, Rückstaubereiche)
    • Episodische Gewässer (gr.-lat., „vorübergehend“) führen nur gelegentlich Wasser, beispielsweise sich nach Regenfällen bildende Gewässer (Überläufe von Sumpf- und Moorgebieten), natürliche und technische Vorfluter; bei solchen, die nur sehr kurzfristig Wasser führen (Pfütze, Wadi und Rivier), spricht man auch von ephemerem Gewässer[1] (gr.-lat., flüchtig, vergänglich).

Nach Nährstoffgehalt

Im Trophiesystem der Ökologie werden vier Trophiestufen unterschieden:

  • oligotroph (niedriger Nährstoffgehalt)
  • mesotroph (mittlerer Nährstoffgehalt)
  • eutroph (hoher Nährstoffgehalt)
  • hypertroph (übermäßiger Nährstoffgehalt)

Regionale Gewässertypen

Daneben gibt es regionale Gewässertypen, die sich nach verschiedenen, nicht verallgemeinerbaren Merkmalen bestimmen und sich mit allgemeinen Gewässertypen decken können. Zu den regionalen Gewässertypen Südwestdeutschlands zählen etwa die Gießen des Oberrheingebietes und die Klingen,[2] zu denen Nordwestdeutschlands die Bracks, Fleete und Wetterungen.

Im Wasserrecht

Die im Wasserrecht gebrauchten Begriffe lehnen sich weitgehend an die der Naturwissenschaften an, sind aber nicht immer deckungsgleich und können historischem Wandel unterliegen. Das deutsche Wasserhaushaltsgesetz (WHG) zählt zu den Gewässern oberirdische Gewässer, Grundwasser, Küstengewässer und Meeresgewässer sowie auch kleine Gewässer wie etwa Straßenseitengräben als Bestandteil von Straßen, Be- und Entwässerungsgräben oder Heilquellen unabhängig davon, ob es ein natürliches oder künstliches Gewässer ist, erheblich verändert ist, in einem Bett fließt oder steht, streckenweise unterirdisch kanalisiert wird oder aus einer Quelle wild abfließt.[3]

Bestandteile

Ein Gewässer besteht nach DIN 4049[4] aus dem Wasserkörper (dem Wasservolumen selbst), dem Gewässerbett (der Umfassung des Wassers aus Sohle und Ufer) und dem zugehörigen Grundwasserleiter.

Ökologischer Zustand

Der ökologische Zustand von Fließ- bzw. Oberflächengewässern (wie von Grundwasser) wird in der Europäischen Union (EU) nach der Richtlinie 2000/60/EG (EU-Wasserrahmenrichtlinie, WRRL) nach verschiedenen Kriterien analysiert und nach fünf Graden eingeteilt: „sehr gut“, „gut“, „mäßig“, „unbefriedigend“, „schlecht“.[5][6]

Laut einem 2018 veröffentlichten Bericht der Europäischen Umweltagentur sind zwei Drittel der europäischen Gewässer in keinem guten ökologischen Zustand.[7][8] In vielen kleinen Bächen werden immer wieder starke Pestizidbelastungen gemessen, welche die zugelassenen Grenzwerte teilweise bei weitem übersteigen.[9][10]

Farbe von Gewässern

Links das Wasser des Rio Negro (ein Schwarzwasserfluss) und rechts des Rio Solimões (ein Weißwasserfluss) in Gläsern

Das reine Wasser eines nährstoffarmen, phytoplanktonarmen Gewässers absorbiert mit zunehmender Tiefe die kurzwelligen ultravioletten und violetten sowie die langwelligen roten Spektralanteile des einfallenden Lichts, so dass das Wasser bläulich erscheint. Nährstoffreichere Gewässer mit Phytoplankton hingegen erscheinen grünlich. Zum anderen wirken auch kalkhaltige Gewässer, wie Kalkseen und teilweise die Alpenabflüsse, aufgrund des Calciumgehaltes grün bis türkis.

Gelöste und suspendierte Stoffe (Schwebstoffe) wie Eisen- und Manganverbindungen oder Huminstoffe verursachen eine Braunfärbung eines Gewässers und vermindern zudem oft dessen Transparenz. Insbesondere Eisen(III)-oxidhydrate (Eisenocker) setzen sich als bräunlicher Niederschlag ab, färben also weniger das Wasser, sondern vielmehr das Gewässerbett.[11] Eisenverbindungen sind auch für die Rotfärbung des „Blutstroms“ der antarktischen Blood Falls verantwortlich.

Gewässer, die Schwebstoffe von tonig-schluffigem Kalkstein, Löss oder Lehm mit sich führen, erscheinen trüb.[12] Den Unterschied kann man am einfachsten dort erkennen, wo schwebstoffarme und schwebstoffreiche Gewässer zusammenfließen, wie etwa im Oberlauf des Rheins.

In den Tropen unterscheidet man die drei Haupttypen: Schwarzwasserfluss (dunkeltrüb), Weißwasserfluss (helltrüb) und Klarwasserfluss.

Siehe auch

Literatur

  • Albert Baumgartner, Hans-Jürgen Liebscher: Allgemeine Hydrologie, quantitative Hydrologie. 2. Auflage. Borntraeger, Berlin 1996, ISBN 3-443-30002-2 (Lehrbuch der Hydrologie 1).
  • Siegfried Dyck (Hrsg.): Angewandte Hydrologie. Ernst, Berlin 1976.
  • Siegfried Dyck, Gerd Peschke: Grundlagen der Hydrologie. 3. Auflage. Verlag für Bauwesen, Berlin 1995, ISBN 3-345-00586-7.
  • Hubert Hellmann: Qualitative Hydrologie. Borntraeger, Berlin 1999, ISBN 3-443-30003-0 (Lehrbuch der Hydrologie 2).
  • Ulrich Maniak: Hydrologie und Wasserwirtschaft. 5. Auflage. Springer, Berlin 2005, ISBN 3-540-20091-6.
Commons: Gewässer – Sammlung von Bildern, Videos und Audiodateien
Wiktionary: Gewässer – Bedeutungserklärungen, Wortherkunft, Synonyme, Übersetzungen

Einzelnachweise

  1. ephemere Gewässer. In: Lexikon der Biologie, Spektrum-Verlag; abgerufen am 9. November 2017.
  2. Richard Pott, Dominique Remy: Gewässer des Binnenlandes. Stuttgart 2000, ISBN 3-8001-3157-9, S. 125.
  3. §§ 2 und 3 WHG.
  4. DIN 4049 Teil 1 Nr. 1.10.
  5. Umweltziele - der gute Zustand für unsere Gewässer, bmnt.gv.at. Archiviert vom Original am 5. April 2018; abgerufen am 4. April 2018.
  6. Sibylle Wilke: Ökologischer Zustand der Fließgewässer. In: Umweltbundesamt. 18. Oktober 2013 (umweltbundesamt.de [abgerufen am 4. April 2018]).
  7. Europas Gewässer in schlechtem Zustand orf.at
  8. EEA Report No 7/2018 eea.europa.eu, abgerufen am 2. Mai 2019.
  9. Jorge Casado, Kevin Brigden, David Santillo, Paul Johnston: Screening of pesticides and veterinary drugs in small streams in the European Union by liquid chromatography high resolution mass spectrometry. In: Science of The Total Environment. 670, 2019, S. 1204, doi:10.1016/j.scitotenv.2019.03.207.
  10. Andri Bryner: Zu viele Pflanzenschutzmittel in kleinen Bächen. In: eawag.ch. 2. April 2019, abgerufen am 2. Mai 2019.
  11. Richard Pott, Dominique Remy: Gewässer des Binnenlandes. Stuttgart 2000, ISBN 3-8001-3157-9, S. 55 und 47 ff.
  12. Richard Pott, Dominique Remy: Gewässer des Binnenlandes. Stuttgart 2000, ISBN 3-8001-3157-9, S. 131.