Open Geospatial Consortium
| Open Geospatial Consortium (OGC) | |
|---|---|
| |
| Rechtsform | Gemeinnützige Organisation |
| Gründung | 1994 |
| Motto | Making location count |
| Schwerpunkt | Entwicklung offener Standards |
| Aktionsraum | Weltweit |
| Mitglieder | etwa 500[1] |
| Website | www.opengeospatial.org |
Das Open Geospatial Consortium (OGC) ist eine 1994 als Open GIS Consortium gegründete gemeinnützige Organisation, die sich zum Ziel gesetzt hat, die Entwicklung von raumbezogener Informationsverarbeitung (insbesondere Geodaten) auf Basis allgemeingültiger Standards zum Zweck der Interoperabilität festzulegen. Dabei baut sich das OGC aus Mitgliedern von Regierungsorganisationen, privater Industrie und Universitäten auf, deren Mitgliedschaft im OGC kostenpflichtig ist. Das OGC seinerseits ist seit Januar 2007 Mitglied des World Wide Web Consortiums (W3C).[2] Die registrierte Marke heißt OpenGIS.
Mitglieder
Derzeit gehören dem OGC etwa 500[1] aktive Mitglieder an, hierunter namhafte, die sich wie folgt auf Staaten verteilen:
Vereinigte Staaten
Amazon Web Services, Autodesk, ESRI, Google Inc., Homeland Security, Microsoft, MIT, NASA, Oracle
Europa
Airbus, ESA, Europäische Kommission (Joint Research Centre), Frontex
Deutschland
Österreich
AIT, Universität Salzburg, TU Wien.
Schweiz
Universität Genf, ETH Zürich, Fachhochschule Nordwestschweiz
Standards

Die Entwicklung offener Standards beruht auf der Basis frei verfügbarer Spezifikationen, die von abstrakten Beschreibungen des Aufbaus, der Komponenten und der Funktionsweise eines dienstebasierten GIS im Sinne des OGC bis hin zu detaillierten Spezifikationen der Implementierung der Dienste reichen. Hierbei wird jedoch nicht die konkrete Umsetzung der Software vorgeschrieben, sondern die verschiedenen Schnittstellen eines Dienstes sowie dessen Eigenschaften und Verhalten festgelegt.
Der Weg zu diesen Spezifikationen läuft über eine lange Diskussion im OGC, deren Ergebnis schließlich in einer „Spezifikation“ resultiert.
Das OGC definiert zwei Kategorien von GIS-Produkten, abhängig davon, wie umfassend und genau die Software den OGC-Spezifikationen folgt:
- Implementing Products („Produkte in Umsetzung“)[3] sind Softwareprodukte, welche OGC-Spezifikationen implementieren, aber noch keinen Konformitätstest bestanden haben.
- Compliant Products („Konforme Produkte“)[4] sind Softwareprodukte, welche die Spezifikationen des OGC befolgen. Wenn ein Produkt getestet und die Konformität durch das OGC-Testprogramm bestätigt wurde, wird das Produkt automatisch als „compliant“ auf der OGC-Website gelistet.
Web Service Framework
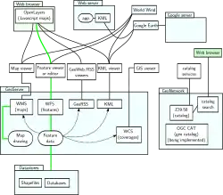
Mit dem dienstebasierten Konzept des OGC wird ein Umschwung in der GIS-Entwicklung von monolithischen Systemen zu verteilten interoperablen Diensten (Webservices) bewirkt. Basisdienste existieren sowohl zur Visualisierung von Geo-Daten (z. B. WMS) als auch zum Direktzugriff auf Daten in weiterverarbeitbarer Form (z. B. WFS für Vektordaten und WCS für raum-zeitliche Rasterdaten etc.).
Sensor Web Enablement
Die Initiative Sensor Web Enablement erweitert die Webintegrierung von Sensoren und Sensornetzwerken.
OpenGIS Web Services
Zu den OpenGIS Web Services (OWS) werden u. a. folgende Dienste gezählt:
- CSW – Catalog Service, zur Suche auf Metadaten
- WCS – Web Coverage Service, zum Herunterladen von Coverage-Daten (d. h. raum-zeitliche Raster-, Punktwolken-, TIN- und Mesh-Daten)
- WFS – Web Feature Service, zum Herunterladen von Feature-Daten
- WMS – Web Map Service, zur visuellen Darstellung von Geodaten als Karten
Für den Austausch, die Beschreibung und die Speicherung von Geometrien und den zugehörigen Attributen ist der XML-Dialekt Geography Markup Language (GML) entwickelt worden.
Interface Standards
Die „Interface Standards“ (IS, früher genannt „Implementation Specifications“) sind detaillierte technische Beschreibungen des Aufbaus der einzelnen Schnittstellen. Bis zur Verabschiedung dieser Spezifikationen muss der komplette Adoptionsprozess innerhalb des OGC durchlaufen sein.
Die folgende Liste enthält den Namen der Spezifikation mit der jeweiligen Abkürzung (in Klammern) und aktueller Versionsnummer.
- Catalog Interface (CAT). Version: 1.1.1
- Coordinate Transformation Services (CT). Version: 1.0
- Filter Encoding (Filter). Version: 1.0
- Geography Markup Language (GML3.0). Version: 3.0
- GML 3.2.1 Application Schema – Coverages. Version: 1.0 -- Vereinheitlichtes OGC Coverage Datenmodell, zur Nutzung durch WCS- und andere Schnittstellen
- Grid Coverages (GC). Version: 1.0 -- diese Spezifikation ist veraltet (deprecated) und ersetzt durch GMLCOV und WCS
- Keyhole Markup Language (KML). Version: 2.2
- OpenGIS Location Service (OpenLS oder OLS): Core Services [Parts 1–5] (OLS Core). Version: 1.0
- Sensor Observation Service Version 1.0
- Simple Features Access – CORBA (SFC). Version: 1.0
- Simple Features Access – SQL (SFS). Version: 1.1
- Simple Features Access – OLE/COM (SFO). Version: 1.1
- Styled Layer Descriptor (SLD). Version: 1.0
- Web Catalogue Service (CSW). Version: 2.0.2
- Web Coverage Service (WCS). Version: 2.0 -- Modularer Dienst für Extraktion, Download und Prozessierung von raum-zeitlichen Coverage-Daten
- Web Feature Service (WFS). Version: 2.0
- Web Map Context (WMC). Version: 1.1
- Web Map Service (WMS1.3.0). Version: 1.3.0 und 1.1.1
Siehe auch
Weblinks
Einzelnachweise
- ↑ a b Become a member. Open Geospatial Consortium, abgerufen am 1. Juli 2024 (englisch).
- ↑ Sam Bacharach: OGC® Joins W3C to Help Add Geospatial to the Web. Open Geospatial Consortium, 17. Januar 2007, abgerufen am 29. November 2010 (englisch).
- ↑ Implementing Products. Open Geospatial Consortium, archiviert vom (nicht mehr online verfügbar) am 27. Dezember 2010; abgerufen am 17. Dezember 2010 (englisch). Info: Der Archivlink wurde automatisch eingesetzt und noch nicht geprüft. Bitte prüfe Original- und Archivlink gemäß Anleitung und entferne dann diesen Hinweis.
- ↑ Compliant Products. Open Geospatial Consortium, abgerufen am 17. Dezember 2010 (englisch).
