Kopalnia Węgla Kamiennego Pstrowski

Das Steinkohlenbergwerk Pstrowski (polnisch Kopalnia Węgla Kamiennego Pstrowski; deutsch Hedwigswunschgrube) ist ein stillgelegtes Steinkohlenbergwerk nördlich von Zabrze, Polen.
Geschichte
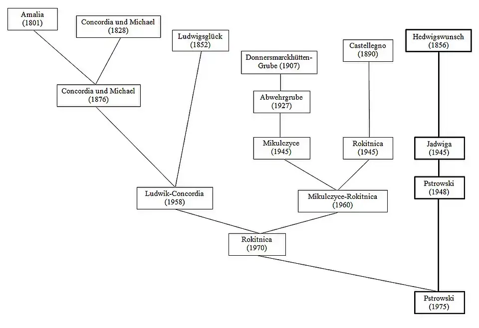
Wie die nebenstehende Abbildung zeigt, führten zwar ab 1975 alle im Norden von Zabrze gelegenen Bergwerke den Namen Pstrowski, aber nur ein kleiner Teil dieses riesigen Abbaugebietes von 66 km² war von Anfang an mit dem Namen Hedwigswunsch verbunden.
Die weiteren Abbildungen[1] zeigen die Fusionen der Bergwerke im Norden Zabrzes bis zur Vereinigung aller Anlagen unter dem Namen Pstrowski.

Hedwigswunsch
Die drei in Biskupice, einem Ortsteil von Zabrze, liegenden Grubenfelder „Gute Hedwig“, „Bertawunsch“, „Anna-Maria II“ und „Hedwigswunsch“ gehörten zwar zum Besitz der Familie Ballestrem, wurden aber auf Initiative des Industriellen August Borsig und seines Sohnes Albert 1855 zum Bergwerk Hedwigswunsch konsolidiert und an die Borsigs langfristig (bis 1932) verpachtet. In den Jahren zuvor waren umfangreiche Probebohrungen in den genannten Feldern durchgeführt und 1854/55 dem Grafen Ballestrem verliehen worden.[2] Ziel der Pacht durch August Borsig und seinen Sohn war die Schaffung eines Industriezentrums in Biskupice auf der Basis lokaler Rohstoffe.
Das Bergwerk verfügte über eine Berechtsame von 3,47 km² und wurde ab 1856 durch die beiden Schächte „Luise“ (Teufbeginn 1856; 257 m) und „Albert“ (Teufbeginn 1864; erster Name „Doppelschacht“) erschlossen[3]. Aufgrund erheblicher Probleme beim Abteufen der Schächte erreichte die Förderung erst 1864 eine Menge von 115.553 Tonnen. 1876 kam als weiterer Förderschacht „August“ (245 m) hinzu. Die Kohle wurde zunächst an benachbarte Hüttenwerke und andere Kunden geliefert.

Am 25. Februar 1897 breitete sich in der Zeche ein Grubenbrand aus, an dessen Folgen eine den Brand untersuchende Gruppe von Experten starb. Obwohl mehrere Baufelder abgedämmt wurden, schwelte der Brand ein ganzes Jahr. Erst nach dem Erlöschen des Feuers, zahlreichen Modernisierungen und dem Ersatz hölzerner Einbauten durch feuersichere konnte die Förderung wieder aufgenommen werden[4].

Auch wurde die Zeche mit dem benachbarten Bergwerk Ludwigsglück wettermäßig durchschlägig, die ebenfalls zunächst zum Ballestremschen Besitz gehört hatte und auch zu den Borsigwerken gekommen war. Zuerst für den Spülversatz mit Sand, später auch zur Förderung von der 1., 2. und 3. Sohle kam 1911 der „Arnoldschacht“ mit 170 m Tiefe hinzu.

Zu diesem Zeitpunkt stellte sich die Situation folgendermaßen dar:
- Förderschächte waren:
- Albert mit 260 m (Doppelförderung; Seilfahrt; einziehender Wetterschacht) und
- August mit 244 m (Seilfahrt; einziehend)
- weitere Tagesschächte:
- Luise 260 m (ausziehender Wetterschacht)
- Ost 281 m (ausziehend)
- Arnold (212 m) und
- Euling 260 m.
Weil durch die Teilung Oberschlesiens im Jahr 1922 zahlreiche Hüttenwerke von ihrer jetzt in Polen liegenden Steinkohlenbasis abgeschnitten waren, konnte Hedwigswunsch der erhöhten Nachfrage durch eine Produktionssteigerung begegnen. 1929 beschäftigte die Grube 2.930 Personen (davon 2.883 unter Tage) und ihre Jahresproduktion betrug 1.700.674 Tonnen.
Im Jahr 1931 hatte die Grube 16 Dampfmaschinen mit einer Gesamtleistung von 3977 PS, 8 Dampfturbinen mit einer Gesamtleistung von 4027 PS, 310 Elektromotoren mit einer Gesamtleistung von 9528 PS, 6 Kompressoren mit einer Kapazität von 39.140 m³ pro Stunde.[5] Nachdem die Produktion bis zum Jahr 1929 auf 1,7 Mio. Tonnen gesteigert worden war, ergab sich durch die schwierige Weltwirtschaftslage in der Phase von 1929 bis 1933 einen deutlichen Abschwung und eine langsame Erholung in den Folgejahren.
Im Jahr 1931 verkauften die Brüder Ernst und Konrad Borsig die „Borsigwerke AG“ an die „Schering AG“, der bereits zahlreiche Bergwerke, Kokereien und chemische Fabriken in Nieder- und Oberschlesien gehörten. Am 1. September 1932 kamen auch das Bergwerk Ludwigsglück und Gleiwitzer Grube hinzu und bildeten Teile der „Borsig-Kokswerke GmbH“. Bis 1938 blieben jedoch die Ballestremschen Erben die Besitzer des Bergwerks; erst dann verkauften sie endgültig die Grube an Borsig-Kokswerke.
Während des Zweiten Weltkriegs gehörte die Grube weiterhin den Kokswerken Borsig mit Sitz in Zabrze und betrieb neben dem Steinkohlenbergbau auch solchen auf Blei. Im Jahre 1943 beschäftigte man 2.778 Menschen und förderte 1.667.252 Tonnen.[6]
KWK Jadwiga
Von 1945 bis 1948 hieß das Bergwerk Jadwiga, bevor es am 1. Mai 1948 zu Ehren von Vincent Pstrowski dessen Namen erhielt. Die Rolle von Pstrowki, der als Bergmann auch auf Jadwiga arbeitete, ist umstritten. Die einen sehen in ihm eine Person, die die Produktivität des Bergwerks massiv gesteigert hat, die anderen behaupten, dass durch ihn die Planvorgaben an die Kumpel maßlos erhöht worden wären und er dadurch zur Ausbeutung seiner eigenen Klasse erheblich beigetragen hätte.

KWK Pstrowski
Weil die Zeche während der Kriegsjahre deutlich „auf Verschleiß“ gefahren worden war, bestand sofort nach der Wiederherstellung der polnischen Souveränität die Notwendigkeit zu umfangreichen Investitionen. So wurde unter Tage das Flöz 620 aufgefahren und über Tage eine neue Lampenstube und eine neue Aufbereitung errichtet. Auch ging man daran, die Kohle aus den stehengelassenen Sicherheitspfeilern zu gewinnen.
Ab 1962 wurde die Kohlegewinnung weitgehend automatisiert, sowohl beim Schneiden als auch beim Laden. Trotz dieser Mechanisierung sank die Produktion im Jahr 1972 auf 610.000 Tonnen.
Nachdem schon am 1. Januar 1953 der Schacht „Franticzek“ dem Bergwerk Rokitnica zugeschlagen worden war und sich eine Erschöpfung der Lagervorräte abzeichnete, erfolgte am 1. Januar 1973 die Vereinigung mit allen anderen Bergwerken im Norden Zabrzes unter dem Namen Pstrowski. Durch diese Fusion entstand mit einer Berechtsame von 75 km² und 13 Schächten das größte Bergwerk Polens. Zentralförderschacht wurde der im Jahr 1953 abgeteufte Schacht „Gigant“ auf dem Gelände von Rokitnica. Die Fördersohle lag bei 1.160 Metern.
Die Stilllegung des Bergwerks
Als die Zeche in dem Zeitraum zwischen Mai und Dezember 1993 einen Verlust von 99,3 Milliarden alten Złoty (entspricht ungefähr 2,45 Millionen Euro) erlitt, wurden zwei Kommissionen zur Bewertung der wirtschaftlichen Zukunft des Großbergwerks eingesetzt. Sie stellten fest, dass alle mächtigen und auch die mittleren Flöze der Gruppe 500 abgebaut waren und die verbliebenen Schichten nur noch eine Dicke zwischen 1 m und 1,5 m aufwiesen.[7]
Als problematisch erwiesen sich die zahlreichen sozialen Verpflichtungen, denen sich die Zeche gegenübersah, so besaß sie 1989 über 6.000 Wohnungen, 7 Kindergärten, 8 Kinderhorte, 2 Sporthallen, 2 Schwimmbäder, ein Theater, 3 Stadien u. v. a. m. So wichtig dieses Engagement war, so sehr belastete es die Gesamtbilanz des Bergwerks durch „unproduktive“ Ausgaben.
Trotz dieser Verantwortungen entschloss man sich am 1. April 1994, das Bergwerk stillzulegen. Die Stilllegung war am 30. Juni 1997 vollendet.
Förderzahlen
1862: 1.200 t; 1872: 279.800 t; 1913: 1,03 Mio. t; 1929: 1,70 Mio. t; 1938: 1,69 Mio. t; 1975: 3,3 Mio. t; 1979: 2,29 Mio. t; 1985: 1,2 Mio. t
Anmerkungen
- ↑ Die Idee zu dieser Darstellungssequenz ist dem Werk von Zbigniew Barecki (S. 4) entnommen. Sie weicht in einigen Punkten von der Vorlage ab.
- ↑ Damian Recław: Przemysł górnego śsląska na dawnej fotografii. Muzeum w Gliwice, 2015, S. 173.
- ↑ S. 194.
- ↑ Jahrbuch Oberbergamt, S. 195.
- ↑ Damian Recław: Przemysł górnego śsląska na dawnej fotografii. Muzeum w Gliwice, 2015, S. 175.
- ↑ Jahrbuch Oberbergamt, S. 175.
- ↑ Dieser Abschnitt stellt eine Zusammenfassung des Kapitels „Likwidacja Kopalni 1994-2000“ aus dem Werk von Zbigniew Barecki dar. S. 10 ff.
Literatur
- Zbigniew Barecki: Zakończenie eksploatacji węgla przez skonsolidowaną Kopalnię „Pstrowski“ w Zabrzu. PDF und Transkription in eine Textdatei ohne Bilder. docplayer.pl; abgerufen am 16. Oktober 2016.
- Jerzy Jaros: Słownik historyczny kopalń węgla na ziemiach polskich. Katowice 1984.
- Kurt König: Der Steinkohlenbergbau in Oberschlesien von 1945–1955. Wissenschaftliche Beiträge zur Geschichte und Landeskunde Ost-Mitteleuropas. Herausgegeben vom Johann Gottfried Herder-Institut. Marburg 1958.
- Damian Recław: Przemysł górnego śsląska na dawnej fotografii. Muzeum w Gliwice, 2015.
- Bernard Szczech: Kopalnia Hedwigswunsch (Jadwiga). zabrze.aplus.pl (polnisch); abgerufen am 20. Dezember 2015.
- Die schlesischen Bergwerke 1938. Herausgegeben vom Preußischen Oberbergamt zu Breslau. Verlag NS-Druckerei, Breslau.
- Jahrbuch für den Oberbergamtsbezirk Breslau. Phönix-Verlag, Kattowitz / Breslau / Berlin 1913; dbc.wroc.pl abgerufen am 5. Mai 2015.
Weblinks
- 43 Flötzkarten (sic) des Oberschlesischen Steinkohlebeckens. igrek.amzp.pl, JPG-Dateien, die Feldgrenzen, Flöze und Schächte nach dem Bestand von 1902 in ausgezeichneter Qualität zeigen. Diese Karten wurden vom „Verlag von Priebatsch’s Buchhandlung. Breslau“ herausgegeben.
Koordinaten: 50° 19′ 51,9″ N, 18° 50′ 2,5″ O