Integrierte Unternehmensmodellierung
Die Integrierte Unternehmensmodellierung (IUM) ist eine am Fraunhofer-Institut für Produktionsanlagen und Konstruktionstechnik (IPK) Berlin entwickelte Unternehmensmodellierungsmethode.
Die IUM wird zur Aufnahme und zum Reengineering von Prozessen sowohl in produzierenden Unternehmen, als auch im öffentlichen Bereich und Dienstleistungsunternehmen eingesetzt. In der IUM werden verschiedene Aspekte, wie Funktionen und Daten in einem Modell beschrieben. Außerdem unterstützt die Methode Analysen von Geschäftsprozessen unabhängig von der vorhandenen Aufbauorganisation.
Basiskonstrukte


Die IUM-Methode verwendet einen objektorientierten Ansatz und passt diesen für die Unternehmensbeschreibung an. Den Kern der Methode bildet eine anwendungsorientierte Einteilung aller Elemente eines Unternehmens in generische Objektklassen „Produkt“, „Ressource“ und „Auftrag“.
Produkt
Die Objektklasse „Produkt“ repräsentiert alle Objekte, deren Herstellung und Verkauf das Ziel des jeweils betrachteten Unternehmens ist, sowie alle Objekte die in das Endprodukt einfließen. Dazu gehören Rohstoffe, Zwischenprodukte, Komponenten und Endprodukte sowie Dienstleistungen und die beschreibende Daten.
Auftrag
Die Objektklasse „Auftrag“ beschreibt alle Arten einer Beauftragung in dem Unternehmen. Die Objekte der Klasse „Auftrag“ repräsentieren die Informationen, die aus der Sicht von Planung, Steuerung und Überwachung der Unternehmensprozesse relevant sind. Darunter versteht man was, wann, an welchen Objekten, in wessen Verantwortung und mit welchen Ressourcen ausgeführt wird.
Ressource
Die IUM-Klasse „Ressource“ umfasst alle notwendige Leistungsträger, die zur Ausführung oder Unterstützung von Tätigkeiten in dem Unternehmen erforderlich sind. Das sind unter anderem Mitarbeiter, Geschäftspartner, alle Arten von Dokumenten, sowie Informationssysteme oder Betriebsmittel.
Die Klassen „Produkt“, „Auftrag“ und „Ressource“ können schrittweise detailliert und spezifiziert werden. Dadurch ist es möglich, sowohl branchentypische, als auch unternehmensspezifische Produkt-, Auftrag- und Ressourcenunterklassen abzubilden. Strukturen (z. B. Stücklisten oder Organigramme) können als relationale Merkmale der Klassen mit Hilfe von ist-Teil-von- und besteht-aus-Beziehungen zwischen unterschiedlichen Unterklassen abgebildet werden.
Aktion
Die Tätigkeiten, die zur Herstellung von Produkten und zur Erbringung von Dienstleistungen notwendig sind, lassen sich wie folgt beschreiben: eine Tätigkeit ist die zielgerichtete Veränderung von Objekten. Die Zielausrichtung der Tätigkeiten bedingt eine explizite oder implizite Planung und Steuerung. Die Ausführung der Tätigkeiten obliegt den dazu fähigen Leistungsträgern. Aus diesen Betrachtungen können die Definitionen für folgende Konstrukte abgeleitet werden:

- Eine Aktion ist eine objektneutrale Beschreibung von Tätigkeiten: eine verbale Beschreibung einer Arbeitsaufgabe, eines Prozesses oder eines Verfahrens;
- eine Funktion beschreibt eine Zustandsänderung von Objekten einer Klasse von einem definierten Status in einen anderen definierten Status durch Anwendung einer Aktion;
- eine Aktivität spezifiziert für die durch eine Funktion beschriebene Zustandstransformation von Objekten einer Klasse den steuernden Auftrag und die für die Ausführung dieser Transformation im Unternehmen notwendige Ressourcen, jeweils repräsentiert durch eine Objektzustandsbeschreibung.
Sichtweisen
Alle modellierten Daten des jeweils betrachteten Unternehmens werden im Modellkern eines IUM-Modells in zwei Hauptsichten erfasst: dem „Informationsmodell“ und dem „Geschäftsprozessmodell“. Im „Informationsmodell“ werden alle relevanten Objekte eines Unternehmens, ihre Eigenschaften und Relationen abgebildet. Hier handelt es sich um Klassenbäume der Objektklassen „Produkt“, „Auftrag“ und „Ressource“. Das „Geschäftsprozessmodell“ stellt Unternehmensprozesse und ihre Beziehungen zueinander dar. Es werden Aktivitäten in ihrer Wechselwirkung mit den Objekten abgebildet.
Prozessmodellierung

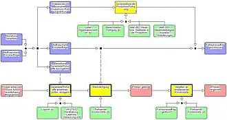
Die Strukturierung der Unternehmensprozesse in IUM wird durch ihre hierarchische Unterteilung mit Hilfe der Dekomposition erreicht. Dekomposition bedeutet die Zerlegung eines Systems in Teilsysteme, welche jeweils Komponenten enthalten, die in einem logischen Zusammenhang stehen. Bei der Prozessmodellierung handelt es sich um eine Aufteilung von Prozessen in ihre Teilprozesse. Jeder Teilprozess beschreibt eine in sich abgeschlossene Aufgabe. Die Dekomposition von einzelnen Prozessen kann so lange durchgeführt werden, bis die Teilprozesse handhabbar, d. h. entsprechend klein sind. Allerdings dürfen sie auch nicht zu rudimentär ausfallen, da eine hohe Anzahl an detaillierten Prozessen die Komplexität eines Geschäftsprozessmodells erhöht. Ein Prozessmodellierer muss demnach ein Gleichgewicht zwischen dem Bestreben nach möglichst ausführlicher Beschreibung der Unternehmensprozesse und dem Komplexitätsgrad des Modells finden. Im Allgemeinen empfiehlt sich eine Modelltiefe mit maximal drei bis vier Dekompositionsebenen (Modellebenen).
Auf einer Modellebene werden Geschäftsprozessabläufe mit Hilfe von illustrierten Verknüpfungselementen dargestellt. Es gibt folgende Grundtypen von Verknüpfungen zwischen den Aktivitäten:
| Sequentielle Folge | Bei einer sequentiellen Folge werden die Aktivitäten nacheinander ausgeführt. | |
| Parallele Verzweigung | ![]() |
Eine parallele Verzweigung bedeutet, dass alle als parallel auszuführende Aktivitäten abgeschlossen werden müssen, bevor die nachfolgende Aktivität begonnen werden kann. Dabei ist es nicht notwendig, dass die parallelen Aktivitäten zeitgleich ausgeführt werden. Sie können auch zeitversetzt erfolgen. |
| Fallunterscheidung | ![]() |
Entscheidung entweder oder. Bei der Fallunterscheidung handelt es sich um eine Verzweigung in alternative Abläufe, je nach Definition der Folgezustände |
| Zusammenführung | ![]() |
Das Ende einer parallelen bzw. alternativen Ausführung oder auch eine Integration von Prozessketten wird durch die Zusammenführung angegeben. |
| Schleife | ![]() |
Eine Rückführung (Schleife, Zyklus) wird mit Hilfe von Fallunterscheidung und Zusammenführung dargestellt. Die in der Schleife eingeschlossenen Tätigkeiten werden so lange ausgeführt, bis die Bedingung für die Weiterführung gegeben ist. |
Modellierungsvorgehen
Das Modellierungsvorgehen zur Abbildung von Geschäftsprozessen in IUM umfasst folgende Schritte:
- Systemabgrenzung,
- Modellbildung,
- Modellauswertung und -nutzung,
- Modellveränderung.
Die Systemabgrenzung ist die Grundlage einer effizienten Modellierung. Ausgehend von einer Aufgabenstellung wird der abzubildende Bereich des realen Systems ausgewählt und Schnittstellen zur Umwelt werden definiert. Außerdem wird auch die zu modellierende Detaillierungstiefe bestimmt, d. h. die Tiefe der hierarchischen Dekompositionsbeziehungen in der Sicht „Geschäftsprozessmodell“.
Bei der Modellbildung wird das abgegrenzte reale System mit Hilfe der IUM-Methode in ein abstraktes Modell überführt. Bei IUM handelt es sich um die Erstellung der beiden Hauptsichtweisen „Informationsmodell“ und „Geschäftsprozessmodell“. Das „Informationsmodell“ wird durch die Spezifikation der zu modellierenden Objektklassen für „Produkt“, „Auftrag“ und „Ressource“ mit deren Klassenstrukturen, sowie beschreibenden und relationalen Merkmalen erstellt. Durch Identifikation und Beschreibung von Funktionen, Aktivitäten und deren Verknüpfung zu Prozessen wird das „Geschäftsprozessmodell“ gebildet. In der Regel folgt zuerst die Erstellung des „Informationsmodells“, wobei der Modellierer auf vorhandene Referenzklassenstrukturen zurückgreifen kann. Die Referenzklassen, die dem realen System nicht entsprechen oder bei der Systemabgrenzung für nicht relevant befunden wurden, werden gelöscht. Die fehlenden relevanten Klassen werden eingefügt. Nachdem die Objektbasis festgelegt ist, werden die Aktivitäten und Funktionen an den Objekten entsprechend dem „Generischen Aktivitätsmodell“ und mit Hilfe von Verknüpfungselementen zu Geschäftsprozessen zusammengefügt. Dabei entsteht ein Modell, das anschließend analysiert und bei Bedarf verändert wird. Oft kommt es vor, dass während der Erstellung des „Geschäftsprozessmodells“ neue relevante Objektklassen identifiziert werden, so dass die Klassenbäume vervollständigt werden. Somit ist die Erstellung der beiden Sichtweisen ein iterativer Prozess.
Anschließend im Zuge der Modellauswertung können Schwachstellen und Verbesserungspotentiale identifiziert werden. Das kann zur Modellveränderungen führen, deren Umsetzung in dem realen System die Schwachstellen beheben und die Verbesserungspotentiale ausnutzen sollte.
Modellierungssystem MO²GO
Das Software-Werkzeug MO²GO (Methode für objektorientierte Geschäftsprozessoptimierung) unterstützt den Modellierprozess basierend auf der integrierten Unternehmensmodellierung (IUM). Verschiedene Analysen eines gegebenen Modells sind wie die Planung und Implementierung von Informationssystemen verfügbar. Das MO²GO System ist leicht erweiterbar und ermöglicht einen schnellen Modellieransatz.
Das aktuell verwendete MO²GO System besteht aus den folgenden Komponenten:
- MO²GO NG Version 1.4
Diese Komponente bietet Modellierfunktionen für IUM Klassenstrukturen, Prozessketten und Auswertungsmechanismen.
- MO²GO Macro Editor Version 2.1
Der Makroeditor unterstützt den Entwurf von MO²GO Makros für benutzerdefinierte Auswertungsprozeduren.
- MO²GO Viewer Version 1.4
Der Java-basierte und lizenzfreie MO²GO Viewer ist eine leicht zu bedienende Benutzerschnittstelle, um durch MO²GO Prozessketten zu navigieren.
- MO²GO XML Converter Version 1.0
Heutzutage arbeitet die IT Implementierung hauptsächlich mit UML Diagrammen. MO²GO liefert eine komponenten gestützte XML-Datei von einem Modell, die in UML Hilfsprogramme importiert werden kann.
MO²GO Prozessassistent

Die IUM-Geschäftsprozessmodelle enthalten sehr viele Informationen, die nicht nur von Systemanalysten genutzt werden können, sondern auch den Mitarbeitern bei ihrer täglichen Arbeit hilfreich sein können. Um diese Modellinformationen der Belegschaft zur Verfügung zu stellen und dadurch die Beteiligung der Mitarbeiter an den Ergebnissen der Modellierung zu ermöglichen, wurde am Fraunhofer IPK ein spezielles Werkzeug entwickelt. Es handelt sich dabei um einen webbasierten Prozessassistenten, dessen Inhalte automatisch aus dem IUM-Geschäftsprozessmodell des Unternehmens generiert werden. Der Prozessassistent stellt allen Benutzern die Informationen des Geschäftsprozessmodells in einer HTML basierten Form per Intranet des Unternehmens zur Verfügung. Für seine Anwendung sind keine spezielle Methoden- oder Werkzeugkenntnisse außer den grundlegenden EDV- und Internet-Erfahrungen erforderlich.
Der Prozessassistent ist so entwickelt worden, dass die Mitarbeiter schnell und präzise Antworten auf die Fragen finden können wie: z. B.
- Welche Prozesse gibt es im Unternehmen?
- Wie sind sie strukturiert?
- Wer und mit welcher Verantwortlichkeit ist an dem bestimmten Prozess beteiligt?
- Welche Dokumente und Anwendungssysteme werden dabei benutzt?
Oder auch:
- An welchen Prozessen ist eine bestimmte Organisationseinheit beteiligt?
- Oder in welchen Prozessen wird ein bestimmtes Dokument bzw. ein Anwendungssystem eingesetzt?
Um einen informativen Prozessassistenten aus dem Geschäftsprozessmodell zu erstellen, müssen bestimmte Modellierungsregeln befolgt werden. Das heißt z. B., dass die einzelnen Aktionen mit ihren Beschreibungen hinterlegt werden müssen, die Verantwortung der Organisationseinheiten explizit angegeben werden muss oder auch die Pfade zu den Dokumenten im Klassenbaum eingegeben werden müssen. Die Erfüllung dieser Bedingungen bedeutet einen zusätzlichen Zeitaufwand bei der Modellierung, allerdings, falls diese Bedingungen eingehalten sind, können alle Mitarbeiter mit Hilfe des Prozessassistenten im Intranet durch eine informative Unternehmensdokumentation online „surfen“. Dabei haben sie die Möglichkeit zwischen grafischer Sicht und textueller Beschreibung entsprechend ihren Vorlieben und methodischen Vorkenntnissen wählen. Die grafische Sicht wird von dem MO²GO-Viewer, einem Betrachtungswerkzeug für MO²GO-Modelle, zur Verfügung gestellt. Der Prozessassistent und der MO²GO-Viewer sind so verknüpft, dass aus dem Prozessassistenten kontextsensitiv auf die graphische Repräsentation des betrachteten Prozesses zugegriffen werden kann.
Anwender können alle Vorlagen, Spezifikationen und Dokumente zum Betriebsablauf sowohl aus dem Prozessassistenten als auch aus dem MO²GO-Viewer online aufrufen. Somit kann der Prozessassistent nicht nur zur Verfolgung der Modellierungsergebnisse, sondern auch im täglichen Geschäft zur Einarbeitung neuer Mitarbeiter sowie Ausführung von Prozessschritten eingesetzt werden. Um die Verwendbarkeit im Tagesgeschäft zu verbessern, kann der Prozessassistent flexibel an die Bedürfnisse der Benutzer angepasst werden. Diese Anpassung kann sowohl im Bezug auf das Layout als auch auf die inhaltliche Schwerpunkte des Prozessassistenten vorgenommen werden.
Literatur
- Kai Mertins, F.-W. Jaekel: MO²GO: User Oriented Enterprise Models for Organizational and IT Solutions. In: Peter Bernus, Kai Mertins, Günter Schmidt (Hrsg.): Handbook on Architectures of Information Systems. 2nd Edition. Springer-Verlag, Berlin u. a. 2006, ISBN 3-540-25472-2, S. 649–664.
- Martin Schwermer: Modellierungsvorgehen zur Planung von Geschäftsprozessen. Produktionstechnischen Zentrum Berlin u. a., Berlin 1998, ISBN 3-8167-5163-6 (zugleich: Berlin, Techn. Univ., Diss., 1997).
- Kai Mertins, Roland Jochem: MO²GO. In: Peter Bernus, Kai Mertins, Günter Schmidt (Hrsg.): Handbook on Architectures of Information Systems. Springer-Verlag, Berlin u. a. 1998, ISBN 3-540-64453-9, S. 589–600.
- Kai Mertins, Roland Jochem (Hrsg.): Qualitätsorientierte Gestaltung von Geschäftsprozessen. Beuth-Verlag, Berlin u. a. 1997, ISBN 3-410-13786-6.
- Kai Mertins, Wolfram Süssenguth, Roland Jochem: Modellierungsmethoden für rechnerintegrierte Produktionsprozesse. Unternehmensmodellierung, Softwareentwurf, Schnittstellendefinition, Simulation. Carl Hanser Verlag, München u. a. 1994, ISBN 3-446-17746-9.
- Günter Spur, Kai Mertins, Roland Jochem, Hans-Jürgen Warnecke (Hrsg.): Integrierte Unternehmensmodellierung Beuth Verlag GmbH, Berlin 1993, ISBN 3-410-12923-5.




