I.G. Farben
| I. G. Farbenindustrie AG
| |
|---|---|
![]() | |
| Rechtsform | Aktiengesellschaft |
| Gründung | 2. Dezember 1925 |
| Auflösung | 31. Oktober 2012[1] |
| Auflösungsgrund | Liquidation/Insolvenz |
| Sitz | Frankfurt am Main |
| Branche | Chemische Industrie |
Die I. G. Farbenindustrie AG (I. G. für Interessengemeinschaft, kurz I. G. Farben, heute meist I.G. Farben oder IG Farben) war ein deutscher Chemie- und Pharma-Konzern, der Ende 1925 aus der Fusion von sechs deutschen Unternehmen entstand – Agfa, BASF, Bayer, Hoechst, Chemische Fabrik Griesheim-Elektron und Chemische Fabrik vorm. Weiler-ter Meer. Aufgrund früherer Zusammenschlüsse gehörten auch die Unternehmen Cassella und Chemische Fabrik Kalle der neu gegründeten I.G. Farben an, obwohl sie formal keine Vertragspartner der Fusion waren.[2] Die I.G. Farben hatte ihren Sitz in Frankfurt am Main. Sie wuchs in der Zeit des Nationalsozialismus unter anderem durch Enteignungen zum größten europäischen Unternehmen und größten Chemie- und Pharmakonzern der Welt.
Heute ist das Unternehmen vornehmlich mit den in der Zeit des Nationalsozialismus begangenen Kriegsverbrechen assoziiert. Die IG expandierte durch „Arisierung“ vormals jüdischer Konkurrenten, beutete als Rüstungsunternehmen eine große Zahl an Zwangsarbeitern aus und errichtete mit dem KZ Auschwitz III Monowitz das erste privat finanzierte Konzentrationslager. Mehrere Manager trugen den Titel Wehrwirtschaftsführer. Nach Kriegsende beschlagnahmte der Alliierte Kontrollrat das Vermögen der I.G. Farben AG und ordnete die Aufspaltung des Unternehmens an. Im I.G.-Farben-Prozess mussten sich 23 leitende Angestellte des Unternehmens für die Plünderungen ausländischer Betriebe in den ehemaligen deutschen Feindländern Polen, Norwegen, Frankreich und der Sowjetunion verantworten. Ein weiterer Straftatbestand war die Versklavung, oftmals mit Todesfolge, der Häftlinge des KZs Auschwitz III Monowitz, sowie die Herstellung von Giftgas (Zyklon B) und dessen Lieferung an die SS zum Zwecke der massenhaften Tötung von Menschen. Zwölf Mitarbeiter wurden zu Haftstrafen verurteilt.
Im Jahr 1952 wurde die I.G. Farben in den drei westlichen Besatzungszonen zunächst in zwölf eigenständige Unternehmen aufgeteilt, von denen nach anschließenden Zusammenlegungen vier eigenständig blieben: BASF, Bayer, Hoechst und die kleinere Cassella. Die I.G. Farben ging 1952 in Liquidation. Das Abwicklungsverfahren dauerte rund 60 Jahre. Nach der Insolvenz Ende 2003 wurde die I. G. Farbenindustrie AG i. L. zum 31. Oktober 2012 im Handelsregister gelöscht.
Vorläufer

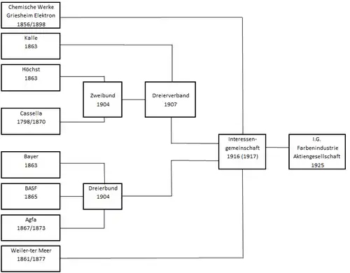
Die erste Interessengemeinschaft der deutschen Teerfarbenindustrie entstand 1904. Initiator war der damalige Vorstandsvorsitzende des Unternehmens Friedrich Bayer & Comp. (Vorgängerin der heutigen Bayer AG), Carl Duisberg. Er hatte 1903 auf einer Reise in den USA die dortigen Trusts kennengelernt, Unternehmenszusammenschlüsse nach dem Muster der Standard Oil. Nach seiner Rückkehr verfasste er eine Denkschrift zur Vereinigung der deutschen Teerfarbenfabriken. Nach seiner Auffassung wurde die Konkurrenzsituation der Industrie durch Preisdruck und unlautere Wettbewerbsmethoden, wie Korruption und Abfindungszahlungen an missliebige Wettbewerber, nachteilig beeinflusst. Um „die Schäden der Konkurrenz zu beseitigen ohne ihre Vorteile zu verlieren“, schlug er die Bildung eines deutschen Farben-Trusts vor.
Die fünf in Frage kommenden Wettbewerber, neben Bayer noch Agfa (Berlin), BASF (Ludwigshafen), Farbwerke Hoechst in Höchst am Main, Cassella Farbwerke Mainkur in Fechenheim am Main und die Chemische Fabrik Kalle in Biebrich, standen einer Bündelung ihrer Interessen durchaus aufgeschlossen gegenüber, waren aber nicht an einem Zusammenschluss nach US-amerikanischem Vorbild unter Aufgabe ihrer Selbständigkeit interessiert, zumal in dieser Zeit die US-amerikanische Gesetzgebung mit dem Sherman Antitrust Act erste Schritte zur Einschränkung der Marktmacht von Kartellen und monopolistischen Konzernen unternahm.
Als Ergebnis von Duisbergs Initiative bildeten sich 1904 zwei Unternehmensblöcke: Agfa, BASF und Bayer schlossen sich zum Dreibund zusammen, der sich zunächst auf Erfahrungsaustausch und Verzicht auf Konkurrenz durch gemeinsame Produkte beschränkte. Etwas weiter gingen kurz zuvor die Farbwerke Hoechst und Cassella, die einen durch wechselseitige Kapitalverflechtungen und Lieferbeziehungen geprägten Zweibund („Interessengemeinschaft der Höchster Farbwerke mit der Leopold Cassella & Co.“) schlossen, der 1906 durch den Beitritt der Chemischen Fabrik Kalle zum Dreiverband wurde. Eine Verknüpfung zwischen beiden Unternehmensblöcken bestand in Form der Indigo-Konvention, einer im Oktober 1904 getroffenen Marktabsprache zwischen BASF und den Farbwerken Hoechst, mit dem Ziel, dem britischen Naturindigomonopol ein eigenes, auf synthetischer Basis, entgegenzustellen, worauf der Markt für natürliches Indigo kollabierte: 1906 wurden 80 % des Indigo-Weltbedarfs von geschätzt 5000 Tonnen in Deutschland produziert.[3][4]
Durch den Ersten Weltkrieg ergab sich für die deutschen Farbenhersteller eine neue Situation. Ihre Auslandsorganisationen, Patente und Warenzeichen wurden in den Ländern der Kriegsgegner enteignet, die damit eigene Produktionskapazitäten aufbauten. Im Inland wurde die Produktion auf die Erfordernisse der Kriegswirtschaft umgestellt: An die Stelle von Farbstoffen und Arzneimitteln trat die Herstellung von chemischen Kampfstoffen und Sprengstoff. Grundlage dafür war die Ammoniaksynthese nach dem Haber-Bosch-Verfahren, wodurch man völlig unabhängig von Salpeter-Importen aus Chile wurde. Trotzdem litt die Rohstoffversorgung unter der britischen Seeblockade. Zudem mangelte es an Arbeitskräften, da viele zum Kriegsdienst eingezogen worden waren.
Im August 1916 schlossen sich deshalb der Dreibund (Agfa, BASF und Bayer) und der Dreiverband (Hoechst, Cassella, Kalle) mit der Chemischen Fabrik vorm. Weiler ter Meer in Uerdingen zu einer zunächst auf 50 Jahre angelegten Interessengemeinschaft der deutschen Teerfarbenfabriken zusammen. 1917 trat noch die Chemische Fabrik Griesheim-Elektron in Griesheim dem später als Kleine I.G. bezeichneten Unternehmensverbund bei. Die Unternehmen blieben weiterhin rechtlich selbständig. 1924 übernahm die IG 35 % des Aktienkapitals der Rheinische Stahlwerke AG, durch deren Bergwerke der Kohlebedarf gedeckt war.
I. G. Farbenindustrie AG
Fusion


Im Frühjahr 1925 stimmten alle Direktoren der I.G.-Firmen der von Carl Bosch und Hermann Schmitz vorgeschlagenen Fusion zu, weil die Gründung einer Holding vergleichsweise teuer war, und weil aus der bisher bestehenden GbR, zu der die alte I.G. zusammengeschlossen war, die Mitglieder jederzeit austreten konnten. Am 28. Oktober 1925 wurden die Fusionsverhandlungen beendet und beschlossen, dass die BASF das Kapital der fusionierten Firmen der vormaligen I.G. übernimmt.[5] Hermann Schmitz wurde zum Finanzdirektor der I.G. Farben ernannt. Der Vertrag zur Gründung der I. G. Farbenindustrie Aktiengesellschaft wurde am 21. November 1925 geschlossen und trat am 2. Dezember 1925 in Kraft. Sechs Chemiefirmen wurden verschmolzen:[6]
- Actien-Gesellschaft für Anilin-Fabrikation (Berlin)
- Badische Anilin- und Sodafabrik AG (Ludwigshafen am Rhein) mit der Ammoniakwerk Merseburg GmbH (Merseburg/Leuna)
- Farbenfabriken vorm. Friedr. Bayer & Co. (Leverkusen)
- Chemische Fabrik Griesheim-Elektron (Frankfurt-Griesheim)
- Chemische Fabriken vorm. Weiler-ter Meer (Uerdingen)
- Farbwerke vorm. Meister Lucius & Brüning AG (Höchst am Main)
Dazu erhöhte die BASF AG ihr Stammaktienkapital von 176 Millionen Reichsmark auf 641 Millionen Reichsmark und ihr Vorzugsaktienkapital von 1,2 Millionen Reichsmark auf 4,4 Millionen Reichsmark. Außerdem wurden die Aktiva der anderen Unternehmen im Ganzen (d. h. einschließlich ihrer Tochtergesellschaften) an die BASF AG übertragen; den Aktionären der vormaligen Einzelunternehmen wurde angeboten, BASF-Aktien in gleichem Nennwert einzutauschen. Anschließend änderte die BASF ihre Firma in I. G. Farbenindustrie Aktiengesellschaft.[6] Das Grundkapital betrug im Jahr 1926 rund 1,1 Milliarden Reichsmark.
Die Firmen
waren seit 1916 Mitglieder in der vormaligen Interessengemeinschaft gewesen, wurden aber in die Fusion nicht einbezogen, weil sich ihre Geschäftsanteile und Aktien vorwiegend im Besitz der neu gegründeten I.G. Farben befanden, wie es im ersten Geschäftsbericht der I.G. Farben heißt. Sie gehörten dem Verbund an, indem ihre Betriebe von der I.G. Farben weitergeführt wurden.[6] Im Jahr 1926 schloss sich noch die Köln-Rottweil AG mit der Deutschen Celluloid-Fabrik AG in Eilenburg der I.G. Farben an.
Vereinbart wurde die konkurrenzlose Zusammenarbeit innerhalb einer Interessengemeinschaft. Alle beteiligten Einzelunternehmungen fungierten nur noch als „Werke“ der I.G. Farben.
Der sozialdemokratische Vorwärts kommentierte, die Fusion bestätige die Konzentrationstendenz des Kapitals im Sinne der marxistischen Wirtschaftstheorie.[7]
Logo

Das etwa 1925 entstandene Logo der I.G. Farben enthält die Lettern i (mit Serifen und i-Punkt) und G, wobei der horizontale Balken des G in der unteren Serife des i entspringt. Die einhüllende Kontur erinnert an einen Rundkolben aus Glas oder einen ebenso geformten chemischen Reaktor, wie er für die chargenweise Durchführung von chemischen Synthesen im technischen Maßstab verbreitet ist.
Organisation
Die Organisation der IG war straff zusammengefasst und umfasste verwaltungsmäßig folgende Gremien:
- Aufsichtsrat. Erster Aufsichtsratsvorsitzender war Carl Duisberg (Werk Leverkusen). Mitgliederzahl: 50 (1926), 50 (1930), 20 (1939), 19 (1941).[8]
- Verwaltungsrat (bis 1937), ein leitendes Gremium innerhalb des Aufsichtsrats. Mitgliederzahl: 11 (1926), 8 (1930), 4 (1937).[8]
- Vorstand. Erster Vorstandsvorsitzender war Carl Bosch (Werk Ludwigshafen). Mitgliederzahl: 82 (1926), 27 (1938), 22 (1944).
- Arbeitsausschuss (bis 1930), der faktisch die Aufgaben des überbesetzten Vorstands übernahm. Mitgliederzahl: 26.[9]
- Zentralausschuss (ab 1930), ein leitendes Gremium innerhalb des Vorstands, Nachfolger des Arbeitsausschusses.[9] Mitgliederzahl: 7 (1930), 8 (1936), 8 (1940).[8]
- Technischer Ausschuss (TEA) mit 41 Unterausschüssen.
- Kaufmännischer Ausschuss mit etwa 20 Mitgliedern.
- Gemischte Ausschüsse (Chemikalienausschuss, Farbenausschuss, Pharmazeutische Hauptkonferenz).
Die Produktion wurde in vier Betriebsgemeinschaften organisiert: Oberrhein, Mittelrhein/Maingau, Niederrhein und Mitteldeutschland/Berlin.[9]
Aktivitäten und Entwicklung in den ersten Jahren
Der I.G.-Farben-Konzern stellte neben Grundchemikalien Farbstoffe, Arzneimittel, Kunstfasern, fotografische Materialien sowie (mittels Kohleverflüssigung) Vergaser- und Dieselkraftstoffe her. Über die Synthese von Ammoniak nach dem Haber-Bosch-Verfahren konnte Ammoniumnitrat zur Herstellung von Stickstoffdünger und Sprengstoffen (Ammoniumpikrat) erzeugt werden. Für den konzernweiten Vertrieb wurden für die Produktgruppen Farbstoffe, Chemikalien, Pharmazeutika, Photobedarf und Kunstfasern Verkaufsgemeinschaften (VG) gegründet, während der Düngerverkauf bei der seit 1919 bestehenden Berliner Stickstoff-Syndikat GmbH verblieb.[10]
Ab 1926 erfolgten antisemitische Angriffe gegen die I.G. Farben sowohl von linken Parteien, als auch von den Nationalsozialisten. „International kapitalistisches und jüdisches Unternehmen“, „IG = Isidore G. Farber“ oder „IG Moloch“ waren Schlagzeilen aus der damaligen Presse.[11] Bekannte jüdische Unternehmer und Bankiers der I.G. Farben waren damals Max Warburg, Arthur von Weinberg und Carl von Weinberg, Otto von Mendelssohn Bartholdy, Alfred Merton, Ernst von Simson und Kurt Oppenheim. Die Deutsche Volkspartei (DVP), (z. B. Wilhelm Ferdinand Kalle), favorisiert die I.G. Farben.
Um 1927 wurde das in den Elberfelder Laboratorien der I.G. Farben entdeckte und von Wilhelm Roehl im Vogelmalariaversuch als wirksam befundene Plasmochin (vgl. Embonsäure) in die Therapie eingeführt.[12]
Im Ammoniakwerk Merseburg – Leuna Werke begann 1926 die Herstellung von synthetischem Benzin durch Kohleverflüssigung (Hydrierung) nach dem Bergius-Pier-Verfahren. Es bestand die Gefahr, dass dies eine der größten Fehlinvestitionen werden würde, weil die Herstellungskosten die des herkömmlichen Benzins (aus Erdöl) überstiegen. Mittelfristig war ohne Subventionen des Staates die Benzinsynthese nicht überlebensfähig. Deshalb trafen sich am 25. Juni 1932[13] Leuna-Direktor Heinrich Bütefisch und der Leiter der firmeneigenen Pressestelle Heinrich Gattineau in München mit Adolf Hitler. Sie sollten im Auftrag von Carl Bosch herausfinden, ob das für den Weltmarkt zu teure synthetische Benzin der I.G. Farben auch weiterhin durch Schutzzölle konkurrenzfähig bleiben würde. Hitler versicherte ihnen, dass er synthetischen Treibstoff für ein politisch unabhängiges Deutschland als zwingend notwendig erachte. Carl Bosch kommentierte das mit „Der Mann ist ja vernünftiger, als ich dachte.“[14]

Das 1931 fertiggestellte I.G.-Farben-Haus am Unternehmenssitz Frankfurt am Main war zur damaligen Zeit eines der größten Bürogebäude Europas. Es entstand nach Plänen von Hans Poelzig.[15] Auch wenn es unter der IG-Führung bis 1933 keine Mitglieder der NSDAP gab, so sollte sich das bald grundlegend ändern.[16] Nach Aussage von Max Ilgner und Heinrich Gattineau sollen von der Gesamtsumme der verteilten Geldern des Kalle-Kreises, die NSDAP zehn bis fünfzehn Prozent erhalten haben.[17] Der Kalle-Kreis war ein Ende 1922 gegründeter informeller Lobby-Verein der I.G. Farben.
Die Belegschaft der IG wuchs, auch durch „Arisierungen“, von 94.000 Mitarbeitern (1926) auf 138.000 Mitarbeiter (1938).[18]
I.G. Farben in den USA
Im Jahre 1929 wurde aus den Auslandsvertretungen der Mitgliedsfirmen in den USA die Holding IG Chemical Corporation, später umbenannt in General Aniline & Film Corporation (GAF), gegründet. Bis zur Kriegserklärung Deutschlands an die Vereinigten Staaten am 11. Dezember 1941 gab es enge wirtschaftliche Verknüpfungen zwischen der I.G. Farben und amerikanischen Banken und Chemiekonzernen, wie Rockefellers Standard Oil of New Jersey. Die seit 1929 mit der Standard Oil of New Jersey bestehenden Geschäftsbeziehungen (und Kartellabsprachen) wurden auch während des Zweiten Weltkriegs aufrechterhalten. Duisbergs Sohn Walther (1892–1964) vertrat ab 1925 in den USA als Patentanwalt die deutschen Interessen in der American I.G.[19] Die GAF besteht noch heute unter dem Firmennamen GAF Materials Corporation.
Hjalmar Schacht nahm es im Jahr 1929 als völlig sicher an, dass die „I. G. Farben, die A.E.G. und andere erstklassige deutsche Werke heute schon in sehr weitem Umfange in amerikanischem Besitz“ seien.[20]
I.G. Farben in der Zeit des Nationalsozialismus
| Bereich | 1932 | 1938 | 1943 |
|---|---|---|---|
| Beschäftigte | 68 | 138 | 204 |
| Anlagevermögen | 83 | 89 | 155 |
| Verkäufe | 62 | 116 | 219 |
| Gewinn | 49 | 169 | 350 |
| Reingewinn | 38 | 153 | 470 |
| Dividenden | 50 | 57 | 85 |


Hermann Schmitz, Heinrich Hörlein, Wilhelm Rudolf Mann, Fritz Gajewski und Hans Kühne traten in die NSDAP ein.[22] Unter dem Vorsitz von Carl Bosch stimmte die I.G.-Farben-Generalversammlung Anfang Dezember 1932 dem Programm der Agrarkartellierung zu, einem Interessenkompromiss von Industrie und Großagrariern. Nach Auffassung von Alfred Sohn-Rethel bereitete dieser Entschluss des damals größten Konzerns Europas den Weg zum NS-Staat mit vor.[23][24] In Folge der Weltwirtschaftskrise wurde 1933 die Wirtschaftspolitische Abteilung (WiPo) aufgebaut, die die Zusammenarbeit der I.G. mit der NSDAP fördern sollte[25] und die sich mit Fragen zur Gesetzgebung, Besteuerung und Außenwirtschaftspolitik beschäftigte.
Beim Geheimtreffen vom 20. Februar 1933 in Hermann Görings Amtssitz im Reichstagspräsidentenpalais, auf dem eine Gruppe von Industriellen einen Wahlfonds von 3 Millionen Reichsmark für die NSDAP beschloss, nahm als Vertreter der I.G. Farben das Vorstandsmitglied Georg von Schnitzler teil. Die I.G. Farben beteiligte sich an diesem Wahlfonds mit 400.000 RM und überwies die Summe an die NSDAP-Parteikasse am 28. Februar 1933, einen Tag nach dem Reichstagsbrand. Die SA unterhielt ein als „Schwarze Kasse“ bezeichnetes Konto bei der Bayerischen Hypo- und Wechselbank mit dem Namen „B 2“ für Spenden aus Industriekreisen, auf das die IG Farben über 500.000 Reichsmark einzahlte.[26] Im Winter 1933/34 spendete die IG Farben nach Aussage von Heinrich Gattineau 200.000 Reichsmark für Mäntel der SA.[27]
Die neue Regierung schloss 1933 mit der I.G. Farben das Feder-Bosch-Abkommen über eine Absatz- und Mindestpreisgarantie für 350.000 Tonnen synthetisches Benzin und bewahrte so das Unternehmen vor insgesamt 300 Millionen Reichsmark Verlust. Ab dem Jahr 1934 beteiligte sich die I.G. Farben als Gründungsmitglied und in der Folgezeit führendes Unternehmen an der Braunkohle-Benzin AG (BRABAG). 1935 wurde Hermann Schmitz Nachfolger von Carl Bosch als Vorstandsvorsitzendem und 1940 Carl Krauch Nachfolger als Aufsichtsratsvorsitzender. Krauch hatte eine Doppelfunktion. Er machte auch in der Regierung Karriere und brachte es bis zum Direktor der rüstungswirtschaftlichen Kommandozentrale und Bevollmächtigten für Sonderfragen der chemischen Produktion.
Die IG leistete regelmäßig Zahlungen und Benzinspenden an die Stürme, die Motorsportschulen und die Korpsführung des Nationalsozialistischen Kraftfahrkorps. Die Höhe der Spenden bewegte sich in den Jahren 1934 bis 1939 zwischen 5.000 und 20.000 Reichsmark. 1944 waren es insgesamt rund 72.000 Reichsmark.[28]
1937 wurden alle jüdischen Manager und rund ein Drittel des Aufsichtsrats entlassen, darunter Carl von Weinberg, Arthur von Weinberg, Otto von Mendelssohn Bartholdy, Alfred Merton, Richard Merton, Ernst von Simson, Wilhelm Peltzer sowie Gustav Schlieper.
1937 erfolgte eine Lockerung der Aufnahmesperre und die Vorstandsmitglieder Carl Krauch, Fritz ter Meer, Georg von Schnitzler, Max Ilgner, Otto Ambros, Friedrich Jähne, Christian Schneider, Carl Wurster, Carl Lautenschläger und Ernst Bürgin traten der NSDAP bei.[29]
Die I.G. Farben expandierte stark, auch durch „Arisierungen“, also die günstige Übernahme jüdischer und kriegsbedingt treuhänderischer Vermögenswerte, zum Beispiel des vormaligen Konkurrenten Aussiger Verein. Ihr gehörten zu Spitzenzeiten in Deutschland 200 Werke sowie etwa 400 deutsche und 500 ausländische Unternehmensbeteiligungen. Aufgrund dieser Expansion wurde die I.G. Farben seinerzeit das größte Unternehmen Europas und das viertgrößte der Welt (nach General Motors, US Steel und Standard Oil).
Aufrüstung und Schattenfabriken

Mit der Stickstoffproduktion zur Herstellung von Sprengstoffen und Treibladungen, Buna (einem synthetischen Kautschukersatz), synthetischem Benzin aus Kohle und einer Legierung aus Magnesium und Aluminium unter der Bezeichnung Elektron waren so vor und im Zweiten Weltkrieg bei entsprechenden Mengen- und Preisgarantien durch die Machthaber höchst profitable Geschäfte zu machen. Weitere bekannte Produkte von I.G. Farben waren u. a. die Kunstfaser Perlon und der Nervenkampfstoff Tabun.
Die I.G. spielte eine wichtige Rolle im Vierjahresplan. So basierte Hitlers Denkschrift zum Vierjahresplan auf Unterlagen der I.G., und in der Folge wurden viele Posten der Vierjahresplanbehörde mit deren Mitarbeitern besetzt, denen die I.G. außerordentlich hohe Gehälter zahlte, um sie mit dem Konzern verbunden zu halten. Das Unternehmen präsentierte am 15. Februar 1936 auf der 26. Internationalen Automobil- und Motorrad-Ausstellung Berlin (IAMA) den ersten Autoreifen aus synthetischem Buna-Kautschuk.[30]
1937 wurden Pläne zur wirtschaftlichen Mobilmachung der IG-Werke ausgearbeitet, die als Kriegs- und lebenswichtige Betriebe taxiert wurden. Von der Wirtschaftliche Forschungsgesellschaft (WIFO), an deren Gründung die IG-Farben zu 25 % beteiligt war, erhielt die IG neben Baukosten auch eine Art Lizenzgebühr zur Errichtung geheimer Schattenfabriken, die im Kriegsfall in die Rüstungsproduktion eingebunden werden sollten.[31] Während des Spanischen Bürgerkrieges spendete die Gesellschaft den Putschisten mehrmals Beträge in Höhe von 100.000 Peseten. Gemeinsam mit Siemens und anderen deutschen Unternehmen unterstützte der Konzern die „Legion Vidal“, die Sanitätstruppe der Putschisten, und rüstete die Kämpfer aus. Bei den Luftangriffen der „Legion Condor“ auf Guernica und andere baskische Städte kam die von der I.G. Farben produzierte Elektron-Thermit-Stabbrandbombe B 1 E zum Einsatz.[32]
Mit der Vermittlungsstelle W kooperierte die IG direkt mit der Wehrmacht in Fragen der Aufrüstung. Carl Krauch, I.G.-Vorstandsvorsitzender und Generalbevollmächtigter für Sonderfragen der chemischen Erzeugung, forderte am 28. April 1939 vor dem Generalrat des Vierjahresplans:
„Heute wie 1914 erscheint die deutsche politische und wirtschaftliche Lage – eine von der Welt belagerte Festung – eine rasche Kriegsentscheidung durch Vernichtungsschläge gleich zu Beginn der Feindseligkeiten zu verlangen. […] Deutschland muß das eigene Kriegspotential und das seiner Verbündeten so stärken, daß die Koalition den Anstrengungen fast der ganzen übrigen Welt gewachsen ist.“[33]
Chemische Kampfstoffe
Laut dem Historiker Günther W. Gellermann war die I.G. Farben im Grunde an einer Produktion von Kampfstoffen nicht sonderlich interessiert, da sie eine Rufschädigung ihrer Produkte auf den internationalen Märkten fürchtete und weil sie außerdem wahrscheinlich mit der Fertigung ihrer Friedensprodukte ausgelastet war, und es nicht nötig hatte sich zusätzlich mit der Produktion von Kampfstoffen zu belasten.[34]
Dagegen stellt Florian Schmaltz in der Zusammenfassung seiner Arbeit über die Kampfstoff-Forschung im Nationalsozialismus fest, dass die Forschung und Entwicklung von chemischen Kampfstoffen von einem erstaunlich hohen Maß an Kooperationsbereitschaft und einer reibungslosen Zusammenarbeit zwischen Wirtschaft, Militär und Wissenschaft geprägt war. So wurde die Entscheidung, für den von I.G. Ende 1936 entdeckten Kampfstoff Tabun, sofort eine großtechnische Nervengasproduktion aufzubauen im Konsens mit der I.G. getroffen. Die I.G. unterstützte auch die Bemühungen der Militärs die noch bestehenden militärtechnischen Einsatzprobleme, z. B. das Problem der Entflammbarkeit des Tabuns, zu lösen.[35]
Zweiter Weltkrieg, Zwangsarbeit, KZ Auschwitz III



Von den 43 Hauptprodukten der I.G. während des Krieges waren 28 Produkte von rüstungswirtschaftlicher Bedeutung. Die I.G. Farben übernahm eine Reihe von Chemiewerken in den besetzten Gebieten, wie die Apollo-Raffinerie in Pressburg/Bratislava oder die Pulverfabrik Skodawerke-Wetzler in Wien. Mit dem Francolor-Abkommen nutzte sie die Deutsche Besetzung Frankreichs im Zweiten Weltkrieg aus und raubte 51 % der französischen Farbstoffindustrie.
Eine Beteiligungsgesellschaft der Degussa AG, Th. Goldschmidt AG und der I.G. Farben AG, die Deutsche Gesellschaft für Schädlingsbekämpfung (Degesch), vertrieb das Schädlingsbekämpfungsmittel Zyklon B, das in den Gaskammern des Vernichtungslagers Auschwitz-Birkenau zum Massenmord eingesetzt wurde. Mitarbeiter der IG-Abteilung Abwehr, die u. a. mit der Abwehr von Industriespionage und der Bekämpfung von Schiebergeschäften betraut waren, wussten nachweislich über die Vergasung der Juden in Auschwitz Bescheid.[36] Der starke Bedarf an Rohstoffen zur Kriegführung, wie Synthetikkautschuk und -benzin, führte 1941 zur Errichtung der Buna-Werke in Auschwitz. Für die Häftlinge, die die Fabrik bauen mussten, wurde das Konzentrationslager Monowitz, Auschwitz III errichtet. Durch die Oststeuerhilfe-Verordnung vom Dezember 1940 blieben die von der IG-Farben in Auschwitz investierten rund 600 Millionen Reichsmark steuerfrei. Am 26. Februar 1941 entsprach Himmler fast wortgetreu dem Wunsch des IG-Farben-Konzerns und befahl die zügige Aussiedlung aller Juden aus der Stadt Auschwitz.[37]
Die Wahl von Auschwitz für den Betrieb der Fabrik war eher zufällig. Während Himmler über die Eignung von Auschwitz als Ort für eine östliche Modellsiedlung nachsann, fiel die Wahl von Otto Ambros, einem Direktionsmitglied des Unternehmens, völlig unabhängig von diesen Plänen auf dieselbe Region. Dabei dachte er an die für den Betrieb der Fabrik benötigten 525.000 Kubikmeter Wasser pro Stunde, an eine gute Eisenbahnanbindung und den geforderten luftgesicherten Raum. Bei einer Sichtung der verfügbaren Flächen hatte er sich Ende 1940 auf den Zusammenfluss dreier Flüsse festgelegt: der Soła, der unteren Weichsel und der Przemsza. Die nächstgelegene Kleinstadt war Auschwitz. Nach einer Anfrage erhielt Ambros von den dortigen deutschen Bürgermeistern eine Fülle von Informationen. Durch Zufall entwickelte sich nun zweierlei gleichzeitig: Himmler wollte beim Aufbau seiner Kolonien im Osten Zehntausende von Zwangsarbeitern einsetzen, und die I.G. Farben konnte nun auf diese in großem Umfang zurückgreifen, da man große Bedenken hatte, ob die Region den nötigen Komfort für die anfangs gedachten deutschen Arbeiter bieten könne. Man ging eine unheilvolle Symbiose ein: Die SS-Einheiten waren für die Verfügbarkeit und Bewachung der Gefangenen zuständig, und die I.G. würde die Investitionen tätigen und das Baumaterial heranschaffen. Bau und Betrieb dieser Fabrik, die eine Fläche von ungefähr 30 km² einnahm, forderten nach Schätzungen 20.000 bis 25.000 Menschenleben.[38]
Die Anlage konnte aufgrund des Kriegsverlaufs nie Kunstkautschuk oder andere synthetische Stoffe (außer Methanol) produzieren. Dies auch deshalb, weil die Großbauten zur Herstellung von synthetischen Produkten zu einem großflächigen Verbund voneinander abhängiger Fertigungsanlagen geführt hatten, der verletzlich für Bombenangriffe war. Das Buna-Werk von Auschwitz wird bis heute betrieben und ist die mit Abstand größte Kunstkautschuk-Fabrik Polens.[39]
Außerdem gehörte I.G. Farben während der Zeit des Nationalsozialismus zu den deutschen Unternehmen, die ihre Materialien von Häftlingen im KZ Sachsenhausen testen ließen.[40] Dabei mussten die KZ-Häftlinge im sogenannten Schuhläufer-Kommando eine mit unterschiedlichen Belägen ausgestattete 700 Meter lange Teststrecke mehrmals bis zu 40 Kilometer zurücklegen. Die Dauerläufe waren de facto Todesmärsche, da die Läufer erschossen wurden, wenn diese infolge von Ermüdung zusammenbrachen. Die Zahl der Mitarbeiter einschließlich der Zwangs- und Fremdarbeiter wuchs bis 1944 an auf 189.000.[41]
I.G.-Farben-Prozess

Im Sommer 1947 wurden im I.G.-Farben-Prozess der gesamte Vorstand und leitende Angestellte, insgesamt 23 Personen, vor ein amerikanisches Militärgericht gestellt. Zwölf Angestellte wurden im Nürnberger Prozess zu Gefängnisstrafen verurteilt, u. a. der Vorstandsvorsitzende seit 1938 und Finanzchef Hermann Schmitz wegen „Plünderung“ zu vier Jahren, Carl Krauch, Vorstandsmitglied und in vielen wirtschaftlichen Ämtern des Reiches tätig, und Heinrich Bütefisch, Direktor der I.G. Auschwitz, jeweils wegen „Versklavung“ zu sechs Jahren Haft. Dem Vorwurf der Anklage, die I.G. Farben habe Hitlers Machtergreifung durch eine Spende gefördert, folgte das amerikanische Militärgericht nicht. Das Unternehmen hatte sich erst an einer Spendensammlung für die NSDAP beteiligt, als Hitler bereits Reichskanzler war. Auch am bekannten Vortrag Hitlers vor dem Industrieclub in Düsseldorf war kein leitender Angestellter der I.G. beteiligt. Das Gericht stellte fest, „daß keiner der Angeklagten sich an der Planung eines Angriffskrieges oder mehrerer Angriffskriege beteiligt oder wissentlich bei der Vorbereitung und Entfesselung oder Führung eines Angriffskrieges oder bei der Invasion in andere Länder mitgewirkt hat“. In den entsprechenden Anklagepunkten wurden die Angeklagten für nicht schuldig befunden.[42]
Vorstandsmitglied Georg von Schnitzler folgerte jedoch, dass die IG Farben „durch ihre Handlungen eine große Verantwortung übernommen“ und „eine wesentliche Hilfe im chemischen Bereich und eine entscheidende Hilfe für Hitlers Außenpolitik“ dargestellt habe und somit „die IG Farben großenteils für Hitlers Politik verantwortlich“ sei.[43]
Aufspaltung der I.G. Farben
Nach der Befreiung vom Nationalsozialismus begannen die Alliierten mit der Umsetzung der zuvor auf der Konferenz von Jalta vereinbarten Dekartellisierungsbeschlüsse. Die vom Sherman Antitrust Act geprägte Denkrichtung beeinflusste zunächst die amerikanische Besatzungspolitik.
Vorbereitung durch den Alliierten Kontrollrat
„Um jede künftige Bedrohung seiner Nachbarn oder des Weltfriedens durch Deutschland unmöglich zu machen, und mit Rücksicht auf die Tatsache, daß die I. G. Farbenindustrie sich wissentlich und in hervorragendem Maße mit dem Ausbau und der Erhaltung des deutschen Kriegspotentials befaßt hat“, beschlagnahmte der Alliierte Kontrollrat mit dem Kontrollratsgesetz Nr. 9 vom 20. September 1945 das gesamte Vermögen der I.G. Farben.[44] Der Kontrollrat bildete einen Ausschuss aus vier Beamten, die mit der Vorbereitung der Auflösung der I.G. Farben beauftragt wurden. Das Kontrollratsgesetz formuliert ausdrücklich folgende Ziele:
- Bereitstellung von industriellen Anlagen und Vermögensbestandteilen für Reparationen;
- Zerstörung derjenigen industriellen Anlagen, die ausschließlich für Zwecke der Kriegsführung benutzt wurden;
- Aufspaltung der Eigentumsrechte an den verbleibenden industriellen Anlagen und Vermögensbestandteilen;
- Liquidierung aller Kartellbeziehungen;
- Kontrolle aller Forschungsarbeiten;
- Kontrolle der Produktionstätigkeit.
Sowjetische Besatzungszone
Mit dem Befehl 124 der SMAD vom 30. Oktober 1945 stellte die Sowjetunion die Werke der I.G. Farben in ihrer Besatzungszone unter ihre Kontrolle. Die großen I.G.-Werke in Leuna, Schkopau, Eilenburg, Bitterfeld und Wolfen wurden zunächst als Sowjetische Aktiengesellschaften (SAG) betrieben und später, zum Teil erheblich demontiert, der DDR übergeben.
Westdeutschland
In der Bizone übertrugen die britische und die amerikanische Militärregierung 1947 die Kontrolle der I.G. Farben dem Bipartite IG Farben Control Office (BIFCO), das durch ein Gremium aus deutschen Wirtschaftsexperten beraten wurde. Vorsitzender des Beratungsgremiums FARDIP (Bizonal IG Farben Dispersal Panel) war Hermann Bücher von der AEG.[45] Mit der Bildung der Trizone 1948 wurde das Kontrollbüro BIFCO durch Aufnahme eines Vertreters der französischen Militärregierung zur Tripartite IG Farben Control Group (TRIFCOG) erweitert.
Nach der Gründung der Bundesrepublik Deutschland schuf die Alliierte Hohe Kommission im Gesetz Nr. 35 vom 17. August 1950 die rechtliche Voraussetzung für die Aufspaltung der I.G. Farben.[46] Die aus der Entflechtung hervorgehenden Einzelunternehmen sollten für sich lebens- und konkurrenzfähig sein. Außerdem sollten die Aktionäre der I. G. Farbenindustrie das Recht erhalten, ihre Anteile in Aktien der Nachfolgeunternehmen zu tauschen. Im Jahr 1951 wurde in der Bundesrepublik beschlossen, den Betrieb weiterzuführen und aus der I.G. Farben deren ursprüngliche Bestandteile wieder auszugliedern. Mit der Ersten Durchführungsverordnung zum Gesetz Nr. 35 vom 23. Mai 1952 benannte die Alliierte Hohe Kommission zwölf offizielle Nachfolgeunternehmen:[47]
- Agfa-Camerawerk, München
- BASF, Ludwigshafen
- Farbenfabriken Bayer AG, Leverkusen
- Cassella Farbwerke AG, Mainkur
- Duisburger Kupferhütte, Duisburg
- Dynamit AG, Troisdorf
- Farbwerke Hoechst AG, Frankfurt-Hoechst
- Chemische Werke Hüls GmbH, Marl
- Kalle & Co. AG, Biebrich
- Titangesellschaft mbH, Leverkusen
- Dr. Alexander Wacker Gesellschaft für elektrotechnische Industrie AG, München
- WASAG-Chemie AG, Sythen
Die Liquidatoren der I.G. Farben trieben jedoch „Umgruppierungen“ der zwölf vorgesehenen Nachfolgeunternehmen voran, bis nur noch vier Nachfolgeunternehmen übrig waren. Diese wurden gemäß ihrer Betriebsgröße mit Kapital ausgestattet:[48]
- BASF erhielt 340,1 Millionen DM
- Bayer erhielt 387,7 Millionen DM
- Cassella erhielt 34,1 Millionen DM
- Hoechst erhielt 285,7 Millionen DM
Diese Unternehmen wurden im Börsenjargon „Farbennachfolger“ genannt. Sie konnten ihre Arbeit fast wie zuvor weiterführen und eroberten in den folgenden Jahrzehnten erfolgreich die Weltmärkte, ohne einander dabei ernsthaft Konkurrenz zu machen.
Verbot von Markennamen und Warenzeichen
1953 wurde den Nachfolgefirmen für zehn Jahre verboten, Markennamen und Warenzeichen der I.G. Farben zu verwenden.[49] Dies betraf insbesondere mit „Ig-“ beginnende Markennamen wie Igelit und Igepon.
Liquidation
I. G. Farbenindustrie AG i. L.

Am 1. Januar 1952 trat die I.G. Farben in Liquidation und nannte sich I. G. Farbenindustrie AG i. L. Durch das Liquidationsschlussgesetz vom 21. Januar 1955 wurde die I.G. Farben aus der Kontrolle der Alliierten genommen. Nach der folgenden Hauptversammlung am 27. Mai 1955 befand sich die I.G. Farben jahrzehntelang in Abwicklung. Ihre einzige Aufgabe war es, alte Ansprüche zu verwalten und die rechtliche Verantwortung zu übernehmen.
Das Weiterbestehen der I.G. Farben erlaubte auch den daraus hervorgegangenen Chemieunternehmen, die Verantwortung für die während der Zeit des Nationalsozialismus begangenen Verbrechen weitgehend auszuklammern und dazu auf die I. G. Farbenindustrie AG i. L. zu verweisen. Ehemalige Zwangsarbeiter sowie einige Aktionäre und Konzernkritiker wie Axel Köhler-Schnura forderten immer wieder, dass das Unternehmen endgültig aufgelöst und sein Kapital für Entschädigungen verwendet werde.[50] Im Vorfeld der Hauptversammlung im August 1997[51] wurde ein internationaler Aufruf mit dieser Forderung von mehreren Organisationen und rund 1500 Privatpersonen unterzeichnet.[52]
Insolvenz und Auflösung
Am 10. November 2003 meldeten die Liquidatoren der I.G. Farben Insolvenz an. Grund waren finanzielle Schwierigkeiten der Beteiligungsgesellschaft WCM, womit auch die Liquidität der I.G. Farben nicht mehr hinreichend gesichert war. Die Aktien der I.G. Farben[53] waren noch bis zum 9. März 2012 börsennotiert.[54][55] Am 31. Oktober 2012 endete die Unternehmensgeschichte mit der Löschung im Handelsregister.
Stiftung I. G. Farbenindustrie
Am 13. September 2001 wurde die Stiftung I. G. Farbenindustrie mit Sitz in Frankfurt am Main ins Leben gerufen. Sie sollte Hilfsorganisationen unterstützen, die die Überlebenden des Holocausts und andere Opfer der nationalsozialistischen Herrschaft betreuten. Weiterhin sollte die Stiftung die Unterlagen der ehemaligen I. G. Farbenindustrie AG i. L. aufbewahren, um sie für Historiker zugänglich zu halten. Das Regierungspräsidium Darmstadt löste die Stiftung Ende 2015 auf, da die Erträge nicht mehr ausreichten, um den Stiftungszweck zu erfüllen.[56] Mit der Auflösung der Stiftung gingen deren Unterlagen in das Eigentum des Landes Hessen über. Im Oktober 2016 übernahm das Hessische Hauptstaatsarchiv 800 Regalmeter Unterlagen der Stiftung.[57]
Aufsichtsrat
Der Aufsichtsrat der I.G. Farben bestand anfänglich aus 50 Mitgliedern, ebenso noch im Jahr 1930. In den 1930er Jahren wurde er stark verkleinert. Im Jahr 1939 hatte er 20 Mitglieder.[8]
Aufsichtsratsvorsitzende
- Carl Duisberg 1926 – † 1935
- Carl Bosch 1935 – † 1940
- Carl Krauch 1940–1945
Verwaltungsrat

Vorn sitzend (von links):
Carl Bosch (Vorstandsvorsitzender),
Carl Duisberg (Aufsichtsratsvorsitzender).
Dahinter, sitzend (von links):
Theodor Plieninger, Ernst von Simson, Walther vom Rath, Wilhelm Ferdinand Kalle, Carl von Weinberg.
Dahinter, stehend (von links):
Arthur von Weinberg, Carl Müller, Edmund ter Meer, Adolf Haeuser, Franz Oppenheim.
(Die Namen der Personen werden auch bei Mouseover angezeigt.)
Innerhalb des Aufsichtsrats wurde bis 1937 ein leitender Ausschuss gebildet, der Verwaltungsrat, der als Machtzentrum der I.G. Farben galt und von den Mitarbeitern „Rat der Götter“ genannt wurde (darauf bezieht sich der Titel des Spielfilms Der Rat der Götter aus dem Jahr 1950). Anfangs gehörten dem Verwaltungsrat elf Personen an (die Jahreszahlen beziehen sich auf die Mitgliedschaft im Aufsichtsrat):
- Carl Duisberg 1926 – † 1935, Aufsichtsratsvorsitzender
- Adolf Haeuser 1926–1932 (Ruhestand)
- Wilhelm Ferdinand Kalle 1926–1945
- Edmund ter Meer 1926 – † 1931 (Vater von Fritz ter Meer, der 1926–1945 Vorstand war)
- Carl Müller 1926 – † 1931, zweiter stellvertretender Aufsichtsratsvorsitzender
- Franz Oppenheim 1926 – † 1929
- Theodor Plieninger 1926 – † 1930
- Walther vom Rath 1926 – † 1940, erster stellvertretender Aufsichtsratsvorsitzender
- Ernst von Simson 1926–1937 (Entlassung)
- Arthur von Weinberg 1926–1938 (Entlassung)[58]
- Carl von Weinberg 1926–1938 (Entlassung),[58] dritter stellvertretender Aufsichtsratsvorsitzender
Der Verwaltungsrat wurde wie der Aufsichtsrat im Lauf der Jahre verkleinert. Im Jahr 1937 bestand er noch aus vier Mitgliedern: Carl Bosch (Aufsichtsratsvorsitzender), Wilhelm Ferdinand Kalle, Ludwig Schuon und Ernst von Simson. Danach gab es laut den Geschäftsberichten keinen Verwaltungsrat mehr.[8]
Weitere Mitglieder
Außer den elf Mitgliedern des Verwaltungsrats waren im Jahr 1926 u. a. folgende Personen Aufsichtsratsmitglieder:
- Leo Gans 1926–1935[8]
- Fritz Haber 1926–1932[8]
- Otto Hauck 1926–1932[8]
- Hermann Hummel 1926–?
- Clemens Lammers 1926–?
- Wilhelm von Meister 1926–1935
- Otto von Mendelssohn Bartholdy 1926–1938 (Entlassung)
- Paul Moldenhauer 1926–?, nach 1945 von der amerikanischen Besatzungsbehörde in die Kommission berufen, die die Auflösung der IG Farben verantwortete
- Paul von Schnitzler 1926–1932
- Richard von Schnitzler 1926– † 1938
- Otto von Steinmeister 1926–1937
- Max Warburg 1926–1931[8]
Oscar Schlitter war 1931–1935 Mitglied im Aufsichtsrat.
Veränderungen ab 1937
1937/38 wurden alle vom NS-Staat verfolgten Manager und Aufsichtsratsmitglieder entlassen. Von den Mitgliedern des Aufsichtsrats betraf dies unter anderem Otto von Mendelssohn Bartholdy, Ernst von Simson sowie die Brüder Arthur und Carl von Weinberg.
Ab 1938 traten unter anderem in den Aufsichtsrat ein:
- Gustav Pistor 1938–1945
- Eduard Mosler 1939[8] als Vertreter der Deutschen Bank, wurde 1940 durch Hermann Josef Abs ersetzt[59]
- Hermann Josef Abs 1940 bis mindestens 1941[8][60]
Vorstand
Vorstandsvorsitzende
- 1926–1935 Carl Bosch
- 1935–1945: Hermann Schmitz, hauptverantwortlich für den Einsatz von Zwangsarbeitern in Fabriken und für die Finanzierung und Errichtung des KZ Auschwitz III Monowitz
Vorstandsmitglieder 1926
Der Vorstand der neuen Gesellschaft bestand aus 83 ordentlichen und stellvertretenden Mitgliedern und war wegen dieser fusionsbedingten sperrigen Größe zu Beginn ebenso wenig arbeitsfähig wie der überbesetzte Aufsichtsrat.[61] Zu den Vorstandsmitgliedern gehörten u. a.:
- Paul Duden 1926–1932
- Carl Hagemann 1926–1932
- Carl Krauch 1926–1940, anschließend Aufsichtsratsvorsitzender, eine „Schlüsselfigur der Verflechtung von NS-Staat und I.G. Farben“[62]
- Hans Kühne 1926–1945
- Gustav Pistor 1926–1937, ab 1938 Aufsichtsrat
- Hermann Schmitz 1926–1935, dann Vorstandsvorsitzender als Nachfolger von Carl Bosch
- Georg von Schnitzler 1926–1945
- Erwin Selck 1926–1936, auch SS-Untersturmführer
- Otto Stange 1926–1936
- Fritz ter Meer 1926–1945
Vorstandsmitglieder 1945
- Otto Ambros 1938–1945, Planung IG Auschwitz
- Ernst Bürgin 1938–1945
- Heinrich Bütefisch 1934–1945, Benzin-Synthese IG Auschwitz
- Fritz Gajewski 1931–1945
- Paul Häfliger 1938–1945
- Heinrich Hörlein 1931–1945
- Max Ilgner 1938–1945
- Friedrich Jähne 1938–1945
- August von Knieriem 1932–1945
- Hans Kühne 1926–1945
- Carl-Ludwig Lautenschläger 1938–1945
- Wilhelm Rudolf Mann 1934–1945
- Heinrich Oster 1931–1945
- Christian Schneider 1938–1945
- Georg von Schnitzler 1926–1945
- Fritz ter Meer 1926–1945, verantwortete KZ Auschwitz III Monowitz
- Carl Wurster 1938–1945
Im Rahmen der Befreiung vom Nationalsozialismus wurde der gesamte Vorstand in Haft genommen und 1947 im I.G.-Farben-Prozess zusammen mit weiteren Beschuldigten angeklagt. Von den Vorständen wurden zu längeren Haftstrafen verurteilt: Ambros (8 Jahre Haft), ter Meer (7 Jahre), Bütefisch (6 Jahre), Schnitzler (5 Jahre) und der Vorstandsvorsitzende Schmitz (4 Jahre). Zu den weiteren Urteilen siehe die Übersicht der Angeklagten.
Filme
- Der Rat der Götter. DDR 1950. Regie Kurt Maetzig. 111 Minuten.
- Väter und Söhne. BRD/A/F/I 1986. Regie Bernhard Sinkel. Mit Burt Lancaster, Bruno Ganz, Julie Christie, Hannes Jaenicke, Martin Benrath. Dramatisierung des Themas als Fernsehserie in vier Teilen je ca. 130 Minuten.
- I Was a Slave Labourer. GB 1999. Regie Luke Holland. Porträt des Buna/Monowitz-Überlebenden und Aktivisten Rudy Kennedy. 75 Minuten.[63]
Literatur
(chronologisch)
- Richard Sasuly: IG Farben. Volk und Welt, Berlin 1952 (englische Originalausgabe: IG Farben. Boni & Gaer, New York 1947).
- Joseph Borkin: Die unheilige Allianz der IG Farben. Eine Interessengemeinschaft im Dritten Reich. Übersetzung Bernhard Schulte. Campus, Frankfurt am Main 1979.
- Otto Köhler: … und heute die ganze Welt. Die Geschichte der IG Farben und ihrer Väter. Rasch und Röhring, Hamburg, Zürich 1986, Papyrossa, Köln 1989, ISBN 3-89136-081-9.
- Gottfried Plumpe: Die I.G. Farbenindustrie AG – Wirtschaft Technik Politik 1904–1945. Duncker & Humblot, Berlin 1990, ISBN 3-428-06892-0.
- Jan Große Nobis: Die IG FARBEN und das Ende der Weimarer Republik. Münster 1994 (Inhaltsverzeichnis und Text).
- Dirk Hackenholz: Die elektrochemischen Werke in Bitterfeld 1914–1945. Ein Standort der IG-Farbenindustrie AG. LIT, Münster 2004, ISBN 3-8258-7656-X.
- Stephan H. Lindner: Hoechst. Ein I.G. Farben Werk im Dritten Reich. C. H. Beck, München 2005, ISBN 3-406-52959-3.
- BundesFachTagung der Chemiefachschaften (Hrsg.): … von Anilin bis Zwangsarbeit. Der Weg eines Monopols durch die Geschichte. Zur Entstehung und Entwicklung der deutschen chemischen Industrie. 2., korrigierte Auflage. 2007 (PDF verfügbar bei BuFaTa Chemie, Veröffentlichungen, Abschnitt Geschichte der IG Farben).
- Peer Heinelt: Die Entflechtung und Nachkriegsgeschichte der I.G. Farbenindustrie AG. Norbert Wollheim Memorial/J. W. Goethe-Universität, Frankfurt am Main 2008; online (PDF; 0,3 MB).
- Diarmuid Jeffreys: Weltkonzern und Kriegskartell. Das zerstörerische Werk der IG Farben. Aus dem Englischen von Helmut Dierlamm und Werner Roller, Karl Blessing Verlag, München 2011, ISBN 978-3-89667-276-6 (Rezension in der FAZ vom 15. Juni 2011).
- Stefan Hörner: Profit oder Moral. Strukturen zwischen I.G. Farbenindustrie AG und Nationalsozialismus. Europäischer Hochschulverlag, Bremen 2012, ISBN 978-3-86741-763-1.
- Alexander Jehn, Albrecht Kirschner, Nicola Wurthmann: IG Farben zwischen Schuld und Profit. Abwicklung eines Weltkonzerns. Historische Kommission für Hessen, Marburg 2022, ISBN 978-3-942225-51-9.
Englisch
- James Stewart Martin: All honorable Men. Little, Brown & Company, Boston 1950.
- Josiah E. DuBois: The Devil’s Chemists. 24 conspirators of the International Farben Cartel who manufacture wars. Beacon Press, Boston 1952.
- Charles Higham: Trading with the Enemy. An exposé of the Nazi-American money plot 1933–1949. Delacorte, New York 1983, ISBN 0-440-09064-4 (Vorwort und Auszüge).
- Peter Hayes: Industry and Ideology. IG Farben in the Nazi Era. 2. Auflage. Cambridge University Press, Cambridge 2001, ISBN 0-521-78638-X.
Weblinks
- I.G. Farben. wollheim-memorial.de
- Dokumente und Zeitungsartikel über die I.G. Farben in den Historischen Pressearchiven der ZBW
- Weitere Vorwürfe gegen die I.G. Farbenindustrie AG im Auschwitz-Prozess Deutscher Fernsehfunk, 2. März 1964 (Video bei ARD Retro, 1:08 Min.)
- Thorsten Giersch: Der Konzern, der Hitler den Weltkrieg ermöglichte. Die Geschichte der IG Farben. Handelsblatt, 28. Juli 2011
- Martina Meißner: 02.12.1925 – Gründung der IG Farben. WDR ZeitZeichen, 2. Dezember 2020 (Podcast)
Einzelnachweise
- ↑ Bekanntmachung des Amtsgerichts Frankfurt am Main, 5. November 2012.
- ↑ Die Gründung der I.G. Farbenindustrie AG wollheim-memorial.de
- ↑ Werner Abelshauser (Hrsg.): Die BASF. Eine Unternehmensgeschichte. C. H. Beck Verlag, München 2002, S. 132 ff.
- ↑ Arne Andersen: Historische Technikfolgenabschätzung am Beispiel des Metallhüttenwesens und der Chemieindustrie 1850–1933. (= Beihefte der Zeitschrift Fur Unternehmensgeschichte. Band 90). Steiner, 1996, S. 238.
- ↑ Werner Abelshauser (Hrsg.): Die BASF: eine Unternehmensgeschichte. C. H. Beck Verlag, München 2002, S. 218 f.
- ↑ a b c Geschäftsbericht über das Geschäftsjahr 1925 der I.G. Farben, hier online verfügbar, Abschnitt Bericht des Vorstandes.
- ↑ Walter Teltschik: Geschichte der deutschen Großchemie. Entwicklung und Einfluß in Staat und Gesellschaft. Weinheim 1992, S. 80.
- ↑ a b c d e f g h i j k Geschäftsberichte der I.G. Farben, hier online verfügbar. Die Listen zu den Mitgliedern in Gremien geben den nicht den Stand im Berichtsjahr an, sondern den aktuellen Stand im Folgejahr (Jahr der Veröffentlichung); ggf. sind ergänzende Hinweise zum Ausscheiden von Mitgliedern im Berichtsjahr zu beachten.
- ↑ a b c Organisation der I.G. Farbenindustrie AG in den 1920er Jahren wollheim-memorial.de
- ↑ Werner Abelshauser (Hrsg.): Die BASF: eine Unternehmensgeschichte. C. H. Beck Verlag, München 2002, S. 231.
- ↑ Förderkeis Industrie- und Technikgeschichte / FITG auf der ACHEMA 2000 / Geschichte der Chemie. Abgerufen am 8. Februar 2023.
- ↑ Paul Diepgen, Heinz Goerke: Aschoff/Diepgen/Goerke: Kurze Übersichtstabelle zur Geschichte der Medizin. 7., neubearbeitete Auflage. Springer, Berlin / Göttingen / Heidelberg 1960, S. 65.
- ↑ Otto Köhler: Hitler ging – sie blieben. KVV konkret, Hamburg 1996, ISBN 3-930786-04-4, S. 21.
- ↑ Otto Köhler: … und heute die ganze Welt. Die Geschichte der IG Farben und ihrer Väter. Rasch und Röhrig, Hamburg / Zürich 1986; Papyrossa, Köln 1989, ISBN 3-89136-081-9, S. 214.
- ↑ Hans Josef Zechlin: Das IG-Farben-Verwaltungsgebäude in Frankfurt a. Main. In: Wasmuths Monatshefte für Baukunst und Städtebau. Nr. 1, 1931, S. 1–16 (zlb.de).
- ↑ Förderkeis Industrie- und Technikgeschichte / FITG auf der ACHEMA 2000 / Geschichte der Chemie. Abgerufen am 8. Februar 2023.
- ↑ Henry Ashby Turner: Die Großunternehmer und der Aufstieg Hitlers. Berlin 1985, S. 319 f.
- ↑ S. Balke: Der IG-Farben-Prozeß in Nürnberg: Der IG-Farben-Prozeß in Nürnberg. In: Chemie Ingenieur Technik. Band 21, Nr. 1–2, Januar 1949, S. 33–37, doi:10.1002/cite.330210111.
- ↑ Carl Duisberg: Carl Duisberg (1861–1935): Briefe eines Industriellen. Oldenbourg Wissenschaftsverlag, 2012, ISBN 978-3-486-71283-4 (google.de).
- ↑ Akten der Reichskanzlei. Weimarer Republik (Online-Version). Das Kabinett Müller II (1928–1930), Band 1, Dokument Nr. 190: Besprechung über die Reparationslage. 1. Mai 1929, 17.30 Uhr. Zitiert bei Joachim Radkau, Imanuel Geiss (Hrsg.): Imperialismus im 20. Jahrhundert. München 1976, S. 214.
- ↑ Peter Hayes: Industry and Ideology: I. G. Farben in the Nazi Era. Cambridge 2001, S. 331. (im englischen Original: Employment, Assets, Sales, Gross operating profit, Net operating profit, Dividends)
- ↑ Joseph Borkin, The crime and punishment of IG Farben, Andre Deutsch 1979, Kapitel IG prepares Hitler for war.
- ↑ Joseph Borkin: Die unheilige Allianz der I.G.-Farben. Eine Interessengemeinschaft im Dritten Reich. Campus, Frankfurt am Main 1990, ISBN 3-593-34251-0, S. 57 f.
- ↑ Alfred Sohn-Rethel: Industrie und Nationalsozialismus. Aufzeichnungen aus dem „Mitteleuropäischen Wirtschaftstag“. Wagenbach, Berlin 1992, ISBN 3-8031-2204-X, S. 87.
- ↑ Stefan Hörner: Profit oder Moral. Strukturen zwischen I.G. Farbenindustrie und Nationalsozialismus. Europäischer Hochschulverlag, Bremen 2012, S. 27.
- ↑ Karsten Heinz Schönbach: Die deutschen Konzerne und Nationalsozialismus 1926–1943. Berlin 2015, S. 201 f.
- ↑ Hans Radandt (Hrsg.): Fall 6. Ausgewählte Dokumente und Urteil des IG-Farben-Prozesses. Berlin 1970, S. 53.
- ↑ Dorothee Hochstetter: Motorisierung und „Volksgemeinschaft“. Das Nationalsozialistische Kraftfahrkorps (NSKK) 1931-1945. München 2005, S. 341.
- ↑ Joseph Borkin: The crime and punishment of IG Farben. Andre Deutsch 1979, Kapitel IG prepares Hitler for war.
- ↑ Rubrik Das Datum. In: Augsburger Allgemeine, 15. Februar 2011.
- ↑ Stefan Hörner: Profit oder Moral. Strukturen zwischen I.G. Farbenindustrie und Nationalsozialismus. Europäischer Hochschulverlag, Bremen 2012, S. 35.
- ↑ CBG - STICHWORT BAYER 2011. Archiviert vom (nicht mehr online verfügbar) am 13. Dezember 2013; abgerufen am 8. Februar 2023.
- ↑ Wolfgang Michalka: Deutsche Geschichte 1939–1945. Frankfurt am Main 1999, S. 123.
- ↑ Günther W. Gellermann: Der Krieg, der nicht stattfand. Koblenz 1986, S. 57.
- ↑ Florian Schmaltz: Kampfstoff-Forschung im Nationalsozialismus. Zur Kooperation von Kaiser-Wilhelm-Instituten, Militär und Industrie. Göttingen 2017, S. 445 f. und 609.
- ↑ Stefan Hörner: Profit oder Moral. Strukturen zwischen I.G. Farbenindustrie und Nationalsozialismus. Europäischer Hochschulverlag, Bremen 2012, S. 36, S. 40.
- ↑ Sybille Steinbacher: Auschwitz. Geschichte und Nachgeschichte. Beck, München 2004, S. 37 ff. (= Beck’sche Reihe, 2333).
- ↑ Bernd C. Wagner: IG Auschwitz. Zwangsarbeit und Vernichtung von Häftlingen des Lagers Monowitz 1941–1945. München 2000, ISBN 3-598-24032-5, S. 187.
- ↑ John Cornwell: Forschen für den Führer. Deutsche Naturwissenschaftler und der zweite Weltkrieg. Lübbe-Verlag, 2004, ISBN 3-7857-2165-X, S. 417 ff.
- ↑ Anne-Sophie Lang: Experimente im Konzentrationslager: Blut im Schuh. 13. November 2014, abgerufen am 27. August 2020.
- ↑ S. Balke: Der IG-Farben-Prozeß in Nürnberg. In: Chemie Ingenieur Technik – CIT. 21, 1949, S. 33–37, doi:10.1002/cite.330210111.
- ↑ Zitat und Angaben zu den Freisprüchen aus: Ernst Bäumler: Farben Formen Forscher. Hoechst und die Geschichte der industriellen Chemie in Deutschland. München 1989, ISBN 3-492-10971-3, S. 226 ff.
- ↑ aus: Antony C. Sutton: Wall Street und der Aufstieg Hitlers. 2011, ISBN 978-3-907564-69-1.
- ↑ Kontrollratsgesetz Nr. 9 vom 30. Oktober 1945. In: Amtsblatt des Kontrollrats in Deutschland, Nummer 2 vom 30. November 1945, S. 34, Digitalisat der Deutschen Nationalbibliothek: urn:nbn:de:101:1-201301314932.
- ↑ Ernst Bäumler: Die Rotfabriker. Familiengeschichte eines Weltunternehmens, München 1988, ISBN 3-492-10669-2, S. 333.
- ↑ Gesetz Nr. 35 (Aufspaltung des Vermögens der I. G. Farbenindustrie A. G.) der Alliierten Hohen Kommission vom 17. August 1950 (ABl. AHK S. 534, ber, S. 617, geändert, S. 1674, S. 3161).
- ↑ Bernd C. Wagner: IG Auschwitz. Zwangsarbeit und Vernichtung von Häftlingen des Lagers Monowitz 1941–1945. K. G. Saur Verlag, München 2000, ISBN 3-598-24032-5, S. 311.
- ↑ Wollheim Memorial. Abgerufen am 8. Februar 2023.
- ↑ Sieghard Neufeldt: Chronologie Chemie: Entdecker und Entdeckungen. John Wiley & Sons, 2016 – Namenverzeichnis Eintrag: Duisburg, C., Bosch, C. (eingeschränkte Vorschau in der Google-Buchsuche)
- ↑ Archiv. In: taz. Abgerufen am 8. Februar 2023.
- ↑ IG Farben sofort auflösen! In: jungewelt.de. 7. August 1997, abgerufen am 8. Februar 2023.
- ↑ CBG - Aufruf. Abgerufen am 8. Februar 2023.
- ↑ Stammdaten: NAME I. G.Farbenindustrie AG i. A. Liquidationsanteilscheine, ISIN DE0005759070, WKN 575907, Symbol IGL
- ↑ I. G. Farbenindustrie Aktiengesellschaft i. L.: Antrag zum Widerruf der Börsenzulassung an den Börsen Stuttgart, Berlin, Düsseldorf, Frankfurt am Main, Hamburg und Hannover. Ad-hoc-Meldung nach § 15 WpHG, 17. August 2011.
- ↑ Norbert Wollheim gegen IG Farben. In: Deutsche Welle. Abgerufen am 7. Dezember 2013.
- ↑ Regierungspräsidium Darmstadt - Startseite. 25. April 2017, archiviert vom (nicht mehr online verfügbar) am 25. April 2017; abgerufen am 8. Februar 2023.
- ↑ Unterlagen der Stiftung I. G. Farbenindustrie ab sofort nutzbar. In: H-Soz-Kult. Kommunikation und Fachinformation für die Geschichtswissenschaften. 8. Februar 2023, abgerufen am 8. Februar 2023.
- ↑ a b Wollheim Memorial. Abgerufen am 8. Februar 2023.
- ↑ Lothar Gall: Der Bankier Hermann Josef Abs. Eine Biographie. Beck, München 2006, ISBN 3-406-54738-9, S. 102.
- ↑ Hermann Josef Abs. In: Der Spiegel. Nr. 7, 1994 (online).
- ↑ Werner Abelshauser (Hrsg.): Die BASF: eine Unternehmensgeschichte. C. H. Beck Verlag, München 2002, S. 230.
- ↑ Hermann Weiß (Hrsg.): Biographisches Lexikon zum Dritten Reich. 1998, S. 276 f.
- ↑ Wollheim Memorial. Abgerufen am 8. Februar 2023.