Herrschaft Bamlach und Rheinweiler

Die Herrschaft Bamlach und Rheinweiler war eine bis 1805 existierende reichsunmittelbare (Reichslehen) Herrschaft am Oberrhein zwischen Basel und Freiburg, die aus den heute zur Gemeinde Bad Bellingen gehörenden Dörfern Bamlach und Rheinweiler bestand. Die Herrschaft gehörte seit 1434 den Herren von Rotberg, die damit fast 400 Jahre die Geschicke der beiden Gemeinden maßgeblich beeinflussten. Gegenüber den benachbarten Habsburgern, die den vorderösterreichischen Breisgau beherrschten, waren die von Rotberg jedoch zu schwach, weshalb sie trotz Reichslehen zum landsässigen Adel des Breisgaus gehörten und damit die Oberhoheit der Habsburger anerkennen mussten.[1]
Geschichte
Herkunft der Namen
Das Dorf Bamlach (andere Namensformen sind: Bamenanc, Bamenhanc, Baminanch, Bamnach) ist erstmals in einer Urkunde von 1130 nachweisbar. Bader leitet den Namen vom keltischen Wort für kleines Bergwasser ab.
Der Begriff Weiler kommt vom lateinischen villa oder villare (Verkleinerungsform) und Rhein definiert den Ort in Abgrenzungen zu anderen Weiler. In alten Urkunden finden sich die Schreibweisen Villa que vocatur Riiwillere und Rinwilere.[2]
Inhalt des Reichslehens
Nutzung von Liegenschaften
Das Reichslehen umfasste das alte Schloss in Rheinweiler[3] mit Wohnhaus, Kapelle und Wirtschaftsgebäude. Dieser Bereich und der zugehörigen Garten waren mit einer Mauer und durch einen Graben geschützt.[4]
Gerichtshoheit
Dem Lehensherrn stand die hohe und niedere Gerichtsbarkeit in den beiden Dörfern zu. Das Hochgericht war mit Schöffen aus beiden Dörfern besetzt, daneben gab es die beiden Dorfgerichte mit je 12 Schöffen unter dem Vorsitz des Vogtes.
Besteuerungsrechte
Nebst einer Jahressteuer standen der Herrschaft Frondienste zu. Wirte und Metzger hatten eine Umsatzsteuer (Ungeld, Akzise) zu entrichten.
Wirtschaftsmonopole
Mit der Fähre von Rheinweiler verfügten die Lehensherren über den einzigen erlaubten Rheinübergang zwischen Istein und Neuenburg. Zudem stand den Herren die Lachsweide (Lachsfangsaison in den vier Wochen ab dem 11. November) zu.
Reichslehen in der Hand der Schaler

Die beiden Dörfer bildeten seit unbekannten Zeiten eine Reichsherrschaft. Im 15. Jahrhundert ist diese als Lehen im Besitz der Basler Patrizierfamilie der Schaler.[5] Eine Reihe von Klöstern (u. a. St. Alban, St. Blasien) hatte beträchtlichen Grundbesitz in dieser Herrschaft. Dieser stammte aus Stiftungen des regionalen Adels (von Kaltenbach, von Waldeck, von Hasenburg, von Habsburg). Der Rest war königliches Besitztum das als Lehen den Schaler gehörte.
Das Wappen von Bamlach (heute Ortsteil von Bad Bellingen), enthält noch die stilisierte Leiter aus dem Wappen der Schaler (scalarii) neben dem Bindenschild der von Rotberg.
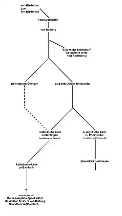
Die Herren von Rotberg

1417 erwarb Ludmann von Rotberg die Hälfte des Reichslehens Bamlach und Rheinweiler von der Familie Schaler und 1434[6] konnte Bernhard von Rotberg die andere Hälfte von Klaus Ulrich Schaler dazu erwerben, was durch Kaiser Sigismund bewilligt wurde. Offenbar hatte dieser Klaus Ulrich Schaler schon länger finanzielle Probleme, da er bereits 1429 beim König die Erlaubnis einholte seinen Anteil an den Dörfern Bamlach und Rheinweiler zu versetzen.[7] 1442 belehnte ihn König Friedrich III. mit der Herrschaft.

Seit 1536 bezeugt, aber vermutlich seit längerer Zeit hatten die von Rotberg als Lehen des Kollegiatstift St. Margarethen Waldkirch deren Dinghofsgut in Bamlach mit dem Dinghof und zehn Schuppisgütern.[8] Die Herren von Rotberg waren Mitglieder des Kantons Donau der schwäbischen Reichsritterschaft.[9]
Hans Jakob II. von Rotberg (1565–1623) konvertierte nach 1600 zum Luthertum. Seit Georg Sigmund von Rotberg (1685–1727) wieder zur katholischen Religion wechselte, war die Bamlacher Linie katholisch und diente insbesondere dem Hochstift Basel (insbesondere als Landvögte in Schliengen). Die Rheinweiler Linie blieb evangelisch und diente hauptsächlich dem Haus Baden-Durlach.
Die Dörfer litten – wie die baselsche und durlachische Nachbarschaft – stark unter den französischen Kriegen. 1676 zerstörten diese das Schloss Rheinweiler. Zwischen 1703 und 1705 zerstörten die französischen Besatzungen der Festungen Hüningen und Breisach den gesamten Rheinwald[10], so dass die Dörfer nunmehr das gesamte Brennholz in der Nachbarschaft zukaufen mussten.[11] Während der französischen Revolution war der Rheinübergang gesperrt und die Dörfler wagten sich nicht mehr auf die Rheininseln, da diese oft von Frankreich aus beschossen wurden.
Die Herrschaft Bamlach-Rheinweiler teilte das Schicksal des vorderösterreichischen Breisgaus und kam 1805 (Friede von Preßburg) an das Großherzogtum Baden, nachdem sie 1803 im Reichsdeputationshauptschluss noch dem kurzlebigen Herzogtum Modena-Breisgau zugeteilt wurde. Mit dem Wechsel der Landeshoheit endete die Rolle der von Rotberg in der Ortsgeschichte noch nicht. 1807 kaufte die Familie vom Großherzogtum Baden noch die früher der Propstei Bürgeln gehörigen Liegenschaften in Rheinweiler und bis 1866 belehnte der Großherzog die Familie mit den Dörfern Bamlach und Rheinweiler, wobei die damit verbundenen Rechte schrittweise abgelöst wurden.
Besitzverhältnisse
In Bamlach waren die Herren von Rotberg auch die größten Grundbesitzer, in Rheinweiler nahm das Kloster St. Blasien mit seinen Propsteien Bürgeln und Weitenau diese Stellung ein. Auch das Domstift Basel, sowie die Familien von Bärenfels, von Pfirt und von Bottenstein gehörten zu den Grundbesitzern. Die Höfe waren überwiegend als Erblehen an Dorfbewohner vergeben; es gab wenig Bauern mit eigenem Besitz und die Dorfallmende war eher klein.
Bevölkerung
Nach dem Dreißigjährigen Krieg belief sich die Anzahl der Bürger und Hintersassen beider Orte nunmehr auf etwa 75. Beim Übergang an Baden hatten die beiden Dörfer 874 Einwohner.[12]
Wirtschaft
In den Hanglagen war der Weinbau im Mittelalter sehr ausgeprägt. Im 16. Jahrhundert ging diese Bewirtschaftung zunächst zurück und erlebte im 19. Jahrhundert eine deutliche Wiederbelebung. In den Höhenlagen wurde auf dem Kalk- und Lettenboden Getreideanbau (Dinkel, Roggen, Hafer) betrieben. Bau- und Brennholz gab es in den Waldungen der Rheinebene zu wenig und musste aus der badischen Nachbarschaft importiert werden.
Religion
Nebst der katholischen Pfarrkirche St. Peter und Paul in Bamlach gibt es in Rheinweiler die St.-Nikolaus-Kapelle als Filiale von Bamlach.
Hans Jakob II. von Rotberg (1565–1623) stand – wie einige Vorfahren – in badischen Diensten und nahm nach 1600 das evangelische Bekenntnis an. Da die von Rotberg sich – trotz Reichslehen – der österreichischen Landesherrschaft unterworfen hatten, blieben ihre Dörfer katholisch und sie mussten im badischen Blansingen den evangelischen Gottesdienst besuchen.
Die evangelische Dienerschaft im Schloss und eine Anzahl lutherischer und kalvinistischer Zuzüger – vornehmlich aus der Schweiz – bildeten immer wieder einen Stein des Anstosses für die Mehrheit der katholischen Dörfler.
Anhaltende Konflikte zwischen Hans Adam von Rotberg (1603–1659) und dem Pfarrer führten zu Interventionen der vorderösterreichischen Behörden, die noch 1657 verfügten, dass die evangelischen Bewohner die Dörfer zu verlassen hätten.
Georg Sigmund von Rotberg (1685–1727) wechselte wieder zur katholischen Religion und wurde Obervogt des Hochstifts Basel in der Landvogtei Schliengen.
Literatur
- Joseph Bader: Die ehemalige Herrschaft Bamlach und Rheinweiler, In: Badenia, Erster Band, Heidelberg 1864, S. 25–58 bei Google Books
- Franz Xaver Kraus: Die Kunstdenkmäler des Großherzogthums Baden, Tübingen und Leipzig, 1901, Fünfter Band – Kreis Lörrach; S. 139/140 online
- Josef Bader: Archivalien des Grundherrl. von Rotberg´schen Archivs in Rheinweiler, in: Zeitschrift für die Geschichte des Oberrheins, Band 58, Heidelberg 1904, S. m37-m175 online im Internet Archive
- Carl Gustav Fecht: Der Großh. Badische Amtsbezirk Müllheim, Lörrach 1861, S. 94–98 (Bamlach), S. 201–205 (Rheinweiler) online bei der Uni Köln
- Jakob Böser: Das ehemalige Reichslehen Bamlach und Rheinweiler und die Freiherren von Rotberg. In: Blätter aus der Markgrafschaft, 1917, S. 82–91 (Digitalisat der UB Freiburg)
- Fritz Schülin: Das Reichs-Lehen Bamlach-Rheinweiler im Besitz der Herren von Rotberg (1417-1866). In: Das Markgräflerland, Heft 1/2 1977, S. 103–118 Digitalisat der UB Freiburg
- Fritz Schülin: Grund- und landesherrliche Rechte der Herren von Rotberg in den Bännen der reichsfreien Dörfer Bamlach und Rheinweiler. In: Das Markgräflerland, Heft 1/2 1977, S. 119–131 Digitalisat der UB Freiburg
- Karl Seith: Zur Einwanderung von Schweizern nach dem Dreißigjährigen Kriege in die ritterschaftlichen Orte Bamlach, Rheinweiler und Bellingen. In: Das Markgräflerland, Heft 2/4 1940, S. 61–68 Digitalisat der UB Freiburg
Weblinks
- Veronika Feller-Vest: Schaler. In: Historisches Lexikon der Schweiz.
- Veronika Feller-Vest: Rotberg, von. In: Historisches Lexikon der Schweiz.
- Archiv Rotberg im Generallandesarchiv Karlsruhe
- Eintrag Rheinweiler auf Landeskunde entdecken online – leobw
- Eintrag Bamlach auf Landeskunde entdecken online – leobw
Einzelnachweise/Anmerkungen
- ↑ dies erfolgte wohl nicht freiwillig s. Bader S. 55–57; s. auch Fecht S. 96, wonach die von Rotberg noch 1747 gegen den Verlust der Reichsunmittelbarkeit klagten
- ↑ s. Kraus S. 139
- ↑ nicht identisch mit dem heutigen Schloss
- ↑ s. Bader S. 44
- ↑ s. Bader S. 32
- ↑ Regesta Imperii Nr. 10647
- ↑ Regesta Imperii Nr. 7422
- ↑ Gregor Egloff: Schuppose. In: Historisches Lexikon der Schweiz. 21. November 2011, abgerufen am 7. Juni 2019.
- ↑ s. Bader S. 55
- ↑ Werdholz; von Werder, Werd, Wörth – Flussinsel Brockhaus 1841
- ↑ s. Bader S. 54
- ↑ s. Bader S. 58
Koordinaten: 47° 42′ 39″ N, 7° 31′ 56″ O