Die harmonische Reihe ist in der Mathematik die Reihe , die durch Summation der Glieder
1
,
1
2
,
1
3
,
1
4
,
1
5
,
…
{\displaystyle 1,{\tfrac {1}{2}},{\tfrac {1}{3}},{\tfrac {1}{4}},{\tfrac {1}{5}},\dotsc }
der harmonischen Folge entsteht. Ihre Partialsummen werden auch harmonische Zahlen genannt. Diese finden beispielsweise Anwendung in Fragestellungen der Kombinatorik und stehen in enger Beziehung zur Euler-Mascheroni-Konstante
γ
{\displaystyle \gamma }
. Obwohl die harmonische Folge eine Nullfolge ist, ist die harmonische Reihe divergent .
Definition
Die
n
{\displaystyle n}
-te Partialsumme
H
n
{\displaystyle H_{n}}
der harmonischen Reihe heißt die
n
{\displaystyle n}
-te harmonische Zahl:
H
n
:=
∑
k
=
1
n
1
k
=
1
+
1
2
+
1
3
+
1
4
+
⋯
+
1
n
{\displaystyle H_{n}:=\sum _{k=1}^{n}{\frac {1}{k}}=1+{\frac {1}{2}}+{\frac {1}{3}}+{\frac {1}{4}}+\cdots +{\frac {1}{n}}}
Die harmonische Reihe ist ein Spezialfall der allgemeinen harmonischen Reihe mit den Summanden
1
/
k
α
{\displaystyle 1/k^{\alpha }}
, wobei hier
α
=
1
{\displaystyle \alpha =1}
, siehe unten.
Der Name harmonische Reihe wurde gewählt, da jedes Glied
a
k
=
1
k
{\displaystyle a_{k}={\tfrac {1}{k}}}
das harmonische Mittel
M
H
{\displaystyle M_{H}}
der beiden benachbarten Glieder ist:
M
H
(
a
k
−
1
,
a
k
+
1
)
=
2
1
a
k
−
1
+
1
a
k
+
1
=
2
k
−
1
+
k
+
1
=
1
k
=
a
k
{\displaystyle M_{\text{H}}(a_{k-1},a_{k+1})={\frac {2}{{\frac {1}{a_{k-1}}}+{\frac {1}{a_{k+1}}}}}={\frac {2}{k-1+k+1}}={\frac {1}{k}}=a_{k}}
Eigenschaften
Werte der ersten Partialsummen
H
1
=
1
H
2
=
3
2
=
1
,
5
H
3
=
11
6
=
1
,
8
3
¯
H
4
=
25
12
=
2
,
08
3
¯
H
5
=
137
60
=
2
,
28
3
¯
H
6
=
49
20
=
2
,
45
H
7
=
363
140
=
2
,
59
285714
¯
H
8
=
761
280
=
2,717
857142
¯
H
9
=
7129
2520
=
2,828
968253
¯
H
10
=
7381
2520
=
2,928
968253
¯
{\displaystyle {\begin{matrix}H_{1}&=&1\\\\H_{2}&=&{\frac {3}{2}}&=&1{,}5\\\\H_{3}&=&{\frac {11}{6}}&=&1{,}8{\overline {3}}\\\\H_{4}&=&{\frac {25}{12}}&=&2{,}08{\overline {3}}\\\\H_{5}&=&{\frac {137}{60}}&=&2{,}28{\overline {3}}\\\\\end{matrix}}\qquad \qquad {\begin{matrix}H_{6}&=&{\frac {49}{20}}&=&2{,}45\\\\H_{7}&=&{\frac {363}{140}}&=&2{,}59{\overline {285714}}\\\\H_{8}&=&{\frac {761}{280}}&=&2{,}717{\overline {857142}}\\\\H_{9}&=&{\frac {7129}{2520}}&=&2{,}828{\overline {968253}}\\\\H_{10}&=&{\frac {7381}{2520}}&=&2{,}928{\overline {968253}}\\\\\end{matrix}}}
Der Nenner von
H
n
{\displaystyle H_{n}}
ist durch jede Primzahlpotenz
p
k
{\displaystyle p^{k}}
mit
n
/
2
<
p
k
≤
n
{\displaystyle n/2<p^{k}\leq n}
teilbar, also auch durch
2
k
{\displaystyle 2^{k}}
mit
2
k
≤
n
{\displaystyle 2^{k}\leq n}
und für
n
>
2
{\displaystyle n>2}
nach dem Bertrandschen Postulat durch mindestens eine ungerade Primzahl . Insbesondere ist
H
n
{\displaystyle H_{n}}
für
n
>
1
{\displaystyle n>1}
keine ganze Zahl (Theisinger 1915).[ 1] Allgemeiner gilt, dass keine Differenz
H
m
−
H
n
{\displaystyle H_{m}-H_{n}}
für
m
≠
n
{\displaystyle m\neq n}
eine ganze Zahl ist (Kürschák 1918),[ 2] dies ist wiederum ein Spezialfall eines Satzes von Nagell 1923.[ 3]
Ist
p
≥
5
{\displaystyle p\geq 5}
eine Primzahl, so ist der Zähler von
H
p
−
1
{\displaystyle H_{p-1}}
nach dem Satz von Wolstenholme durch
p
2
{\displaystyle p^{2}}
teilbar, ist
p
{\displaystyle p}
eine Wolstenholme-Primzahl, dann sogar durch
p
3
{\displaystyle p^{3}}
.
Nikolaus von Oresme
Divergenz
Die harmonische Reihe divergiert gegen unendlich, wie zuerst Nikolaus von Oresme im 14. Jahrhundert bewies. Man sieht dies durch Vergleich mit einer Reihe, die in jedem Glied kleiner oder gleich ist (Minorantenkriterium ):
H
n
=
1
+
1
/
2
+
(
1
/
3
+
1
/
4
)
+
(
1
/
5
+
1
/
6
+
1
/
7
+
1
/
8
)
+
⋯
+
1
/
n
≥
1
+
1
/
2
+
(
1
/
4
+
1
/
4
)
+
(
1
/
8
+
1
/
8
+
1
/
8
+
1
/
8
)
+
⋯
+
1
/
n
=
1
+
1
/
2
+
1
/
2
+
1
/
2
+
⋯
+
1
/
n
{\displaystyle {\begin{matrix}H_{n}&=\ 1\ +\ 1/2&+&(1/3+1/4)&+&(1/5+1/6+1/7+1/8)&+\ \cdots \ +\ 1/n\\&\geq \ 1\ +\ 1/2&+&(1/4+1/4)&+&(1/8+1/8+1/8+1/8)&+\ \cdots \ +\ 1/n\\&=\ 1\ +\ 1/2&+&1/2&+&1/2&+\ \cdots \ +\ 1/n\end{matrix}}}
Die Summe der letzten Zeile übersteigt jeden Wert, wenn
n
{\displaystyle n}
genügend groß ist. Genauer erhält man die Abschätzung
H
2
ℓ
≥
1
+
ℓ
/
2
{\displaystyle H_{2^{\ell }}\geq 1+\ell /2}
für
ℓ
=
0
,
1
,
2
,
…
{\displaystyle \ell =0,1,2,\dots }
Asymptotische Entwicklung
Es gilt die asymptotische Entwicklung :
H
n
=
∑
k
=
1
n
1
k
=
ln
n
+
γ
+
1
2
n
−
1
12
n
2
+
1
120
n
4
−
1
252
n
6
+
1
240
n
8
−
1
132
n
10
+
O
(
1
n
12
)
=
ln
n
+
γ
+
O
(
1
n
)
,
n
→
∞
{\displaystyle {\begin{aligned}H_{n}=\sum _{k=1}^{n}{\frac {1}{k}}&=\ln n+\gamma +{\frac {1}{2n}}-{\frac {1}{12n^{2}}}+{\frac {1}{120n^{4}}}-{\frac {1}{252n^{6}}}+{\frac {1}{240n^{8}}}-{\frac {1}{132n^{10}}}+{\mathcal {O}}\!\left({\frac {1}{n^{12}}}\right)\\&=\ln n+\gamma +{\mathcal {O}}\!\left({\frac {1}{n}}\right),\quad n\to \infty \end{aligned}}}
Hierbei bezeichnet
ln
n
{\displaystyle \ln n}
den natürlichen Logarithmus , und das Landau-Symbol
O
{\displaystyle {\mathcal {O}}}
beschreibt das Verhalten des Restterms der Entwicklung für
n
→
∞
{\displaystyle n\to \infty }
. Die mathematische Konstante
γ
{\displaystyle \gamma }
(gamma) heißt Euler-Mascheroni-Konstante und ihr numerischer Wert beträgt 0,5772156649…
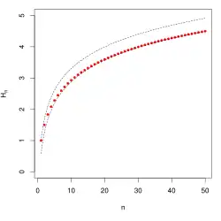
Partialsummen der harmonischen Reihe mit Näherung ln n + γ und Abschätzung ln n + 1
Des Weiteren gilt
H
n
<
ln
n
+
1
{\displaystyle H_{n}<\ln n+1}
, falls
n
≥
2
{\displaystyle n\geq 2}
.
Vergleich einiger Partialsummen mit Werten der Näherungsformel Hn ≈ ln n + γ
n
Hn (gerundet)
Näherung(gerundet)
Genauigkeit(gerundet)
5
2,28
2,19
95,77 %
10
2,93
2,88
98,32 %
20
3,60
3,57
99,31 %
50
4,50
4,49
99,78 %
100
5,19
5,18
99,90 %
500
6,79
6,79
1 − 1·10−4
1000
7,49
7,48
1 − 7·10−5
10000
9,79
9,79
1 − 5·10−6
Harmonische Reihe als kontinuierliche Funktion
Integraldarstellung
Für alle natürlichen Zahlen n gilt diese Formel:
∫
0
1
1
−
y
n
1
−
y
d
y
=
∫
0
1
(
1
+
y
+
⋯
+
y
n
−
1
)
d
y
=
1
+
1
2
+
⋯
+
1
n
=
H
n
{\displaystyle \int _{0}^{1}{\frac {1-y^{n}}{1-y}}\,\mathrm {d} y=\int _{0}^{1}(1+y+\cdots +y^{n-1})\ \mathrm {d} y=1+{\frac {1}{2}}+\cdots +{\frac {1}{n}}=H_{n}}
Diese Darstellung verallgemeinert die
n
{\displaystyle n}
-te harmonische Zahl auf komplexe Werte für
n
{\displaystyle n}
mit
Re
(
n
)
>
−
1
{\displaystyle \operatorname {Re} (n)>-1}
und bildet somit die harmonische Reihenfunktion:
H
(
x
)
=
H
x
{\displaystyle \mathrm {H} (x)=H_{x}}
Dieser Begriff ist nicht zu verwechseln mit der gleichnamigen harmonischen Funktion mit Laplace-Operator Null.
Für alle reellen Zahlen x > −1 konvergiert diese Integralformel:
H
(
x
)
(
x
∈
R
>
−
1
)
=
∫
0
1
1
−
y
x
1
−
y
d
y
{\displaystyle \mathrm {H} (x)(x\in \mathbb {R} >-1)=\int _{0}^{1}{\frac {1-y^{x}}{1-y}}\,\mathrm {d} y}
Eine Definition der harmonischen Reihenfunktion für alle reellen Zahlen x ist über folgende Summe möglich:
H
(
x
)
=
∑
n
=
1
∞
(
1
n
−
1
n
+
x
)
{\displaystyle \mathrm {H} (x)=\sum _{n=1}^{\infty }{\bigl (}{\frac {1}{n}}-{\frac {1}{n+x}}{\bigr )}}
Identisch mit dieser Formel sind folgende Definitionsformeln:
Π
(
x
)
=
Γ
(
x
+
1
)
{\displaystyle \Pi (x)=\Gamma (x+1)}
Π
(
x
)
=
exp
(
−
γ
x
)
∏
n
=
1
∞
(
1
+
x
n
)
−
1
exp
(
x
/
n
)
{\displaystyle \Pi (x)=\exp(-\,\gamma \,x)\prod _{n=1}^{\infty }\left(1+{\frac {x}{n}}\right)^{-1}\exp(x/n)}
H
(
x
)
=
γ
+
1
Π
(
x
)
d
d
x
Π
(
x
)
{\displaystyle \mathrm {H} (x)=\gamma +{\frac {1}{\Pi (x)}}\,{\frac {\mathrm {d} }{\mathrm {d} x}}\,\Pi (x)}
Beziehung zur Digamma-Funktion
Die
n
{\displaystyle n}
-te harmonische Zahl lässt sich durch die Digamma-Funktion
ψ
{\displaystyle \psi }
ausdrücken und auf komplexe Werte für
n
{\displaystyle n}
fortsetzen (falls
n
{\displaystyle n}
keine negative ganze Zahl ist):
H
n
=
ψ
(
n
+
1
)
−
ψ
(
1
)
=
Γ
′
(
n
)
Γ
(
n
)
+
1
n
+
γ
{\displaystyle H_{n}=\psi (n+1)-\psi (1)={\frac {\Gamma '(n)}{\Gamma (n)}}+{\frac {1}{n}}+\gamma }
.
Dabei bezeichnet
Γ
{\displaystyle \Gamma }
die Gammafunktion ,
Γ
′
{\displaystyle \Gamma '}
ihre Ableitung und
γ
{\displaystyle \gamma }
die Euler-Mascheroni-Konstante .
Ableitung und Integral der harmonischen Reihenfunktion
Ableitung
Die Ableitung der Harmonischen Reihenfunktion kann mit der Trigammafunktion dargestellt werden:
d
d
x
H
(
x
)
=
ψ
1
(
x
+
1
)
=
∑
n
=
1
∞
1
(
x
+
n
)
2
{\displaystyle {\frac {\mathrm {d} }{\mathrm {d} x}}\,\mathrm {H} (x)=\psi _{1}(x+1)=\sum _{n=1}^{\infty }{\frac {1}{(x+n)^{2}}}}
Die erste Ableitung der harmonischen Reihenfunktion hat an der Stelle x = 0 und somit am Koordinatenursprung den Zetafunktionswert ζ(2):
d
d
x
H
(
x
)
(
x
=
0
)
=
d
d
x
∫
0
1
1
−
y
x
1
−
y
d
y
(
x
=
0
)
=
∫
0
1
d
d
x
1
−
y
x
1
−
y
d
y
(
x
=
0
)
=
∫
0
1
ln
(
y
)
−
y
x
1
−
y
d
y
(
x
=
0
)
=
{\displaystyle {\frac {\mathrm {d} }{\mathrm {d} x}}\mathrm {H} (x)\,(x=0)={\frac {\mathrm {d} }{\mathrm {d} x}}\int _{0}^{1}{\frac {1-y^{x}}{1-y}}\,\mathrm {d} y(x=0)=\int _{0}^{1}{\frac {\mathrm {d} }{\mathrm {d} x}}\,{\frac {1-y^{x}}{1-y}}\,\mathrm {d} y\,(x=0)=\int _{0}^{1}\ln(y)\,{\frac {-y^{x}}{1-y}}\,\mathrm {d} y\,(x=0)=}
=
∫
0
1
ln
(
y
)
−
1
1
−
y
d
y
=
[
−
L
i
2
(
1
−
y
)
]
y
=
0
y
=
1
=
L
i
2
(
1
)
=
ζ
(
2
)
=
π
2
6
{\displaystyle =\int _{0}^{1}\ln(y)\,{\frac {-1}{1-y}}\,\mathrm {d} y={\biggl [}-\mathrm {Li} _{2}(1-y){\biggr ]}_{y=0}^{y=1}=\mathrm {Li} _{2}(1)=\zeta (2)={\frac {\pi ^{2}}{6}}}
Integration von Null bis Eins
Die Harmonische Reihenfunktion kann mit den genannten Definitionen integriert werden:
H
(
x
)
=
∑
n
=
1
∞
(
1
n
−
1
n
+
x
)
{\displaystyle \mathrm {H} (x)=\sum _{n=1}^{\infty }{\bigl (}{\frac {1}{n}}-{\frac {1}{n+x}}{\bigr )}}
∫
0
1
H
(
x
)
d
x
=
∫
0
1
∑
n
=
1
∞
(
1
n
−
1
n
+
x
)
d
x
=
∑
n
=
1
∞
∫
0
1
(
1
n
−
1
n
+
x
)
d
x
=
{\displaystyle \int _{0}^{1}\mathrm {H} (x)\,\mathrm {d} x=\int _{0}^{1}\sum _{n=1}^{\infty }{\bigl (}{\frac {1}{n}}-{\frac {1}{n+x}}{\bigr )}\,\mathrm {d} x=\sum _{n=1}^{\infty }\int _{0}^{1}{\bigl (}{\frac {1}{n}}-{\frac {1}{n+x}}{\bigr )}\,\mathrm {d} x=}
=
∑
n
=
1
∞
[
x
n
−
ln
(
n
+
x
)
]
x
=
0
x
=
1
d
x
=
∑
n
=
1
∞
[
1
n
−
ln
(
n
+
1
n
)
]
=
γ
{\displaystyle =\sum _{n=1}^{\infty }{\biggl [}{\frac {x}{n}}-\ln(n+x){\biggr ]}_{x=0}^{x=1}\mathrm {d} x=\sum _{n=1}^{\infty }{\biggl [}{\frac {1}{n}}-\ln {\bigl (}{\frac {n+1}{n}}{\bigr )}{\biggr ]}=\gamma }
H
(
x
)
=
γ
+
1
Π
(
x
)
d
d
x
Π
(
x
)
{\displaystyle \mathrm {H} (x)=\gamma +{\frac {1}{\Pi (x)}}\,{\frac {\mathrm {d} }{\mathrm {d} x}}\,\Pi (x)}
∫
0
1
H
(
x
)
d
x
=
{
γ
x
+
ln
[
Π
(
x
)
]
}
x
=
0
x
=
1
=
γ
{\displaystyle \int _{0}^{1}\mathrm {H} (x)\,\mathrm {d} x={\biggl \{}\gamma \,x+\ln {\bigl [}\Pi (x){\bigr ]}{\biggr \}}_{x=0}^{x=1}=\gamma }
Vergleichsrechnung über die zuvor genannte Integraldefinition:
∫
0
1
H
(
x
)
d
x
=
∫
0
1
∫
0
1
1
−
y
x
1
−
y
d
y
d
x
=
∫
0
1
∫
0
1
1
−
y
x
1
−
y
d
x
d
y
=
{\displaystyle \int _{0}^{1}\mathrm {H} (x)\,\mathrm {d} x=\int _{0}^{1}\int _{0}^{1}{\frac {1-y^{x}}{1-y}}\,\mathrm {d} y\,\mathrm {d} x=\int _{0}^{1}\int _{0}^{1}{\frac {1-y^{x}}{1-y}}\,\mathrm {d} x\,\mathrm {d} y=}
=
∫
0
1
1
1
−
y
+
1
ln
(
y
)
d
y
=
γ
{\displaystyle =\int _{0}^{1}{\frac {1}{1-y}}+{\frac {1}{\ln(y)}}\,\mathrm {d} y=\gamma }
Exponentieller Stammfunktionsausdruck
Folgender Exponentialfunktionsausdruck kann für die Ursprungsstammfunktion der harmonischen Reihenfunktion aufgestellt werden:
Gegeben ist diese Gleichung:
H
(
x
)
=
∫
0
∞
1
−
exp
(
−
x
y
)
exp
(
y
)
−
1
d
y
{\displaystyle \operatorname {H} (x)=\int _{0}^{\infty }{\frac {1-\exp(-x\,y)}{\exp(y)-1}}\,\mathrm {d} y}
Folgende Gleichung kommt durch Bildung der Ursprungsstammfunktion bezüglich x bei der soeben genannten Formel hervor:
γ
x
+
ln
[
Γ
(
x
+
1
)
]
=
∫
0
∞
exp
(
−
x
y
)
+
x
y
−
1
y
[
exp
(
y
)
−
1
]
d
y
{\displaystyle \gamma \,x+\ln {\bigl [}\Gamma (x+1){\bigr ]}=\int _{0}^{\infty }{\frac {\exp(-x\,y)+x\,y-1}{y\,{\bigl [}\exp(y)-1{\bigr ]}}}\,\mathrm {d} y}
Werteliste
Besondere Werte der verallgemeinerten harmonischen Zahlen sind beispielsweise:
H
(
1
2
)
=
H
1
/
2
=
2
−
2
ln
2
{\displaystyle \mathrm {H} ({\tfrac {1}{2}})=H_{1/2}=2-2\ln 2}
H
(
1
3
)
=
H
1
/
3
=
3
−
π
2
3
−
3
2
ln
3
{\displaystyle \mathrm {H} ({\tfrac {1}{3}})=H_{1/3}=3-{\frac {\pi }{2{\sqrt {3}}}}-{\frac {3}{2}}\ln 3}
H
(
1
4
)
=
H
1
/
4
=
4
−
π
2
−
3
ln
2
{\displaystyle \mathrm {H} ({\tfrac {1}{4}})=H_{1/4}=4-{\frac {\pi }{2}}-3\ln 2}
H
(
1
6
)
=
H
1
/
6
=
6
−
π
3
2
−
3
2
ln
3
−
2
ln
2
{\displaystyle \mathrm {H} ({\tfrac {1}{6}})=H_{1/6}=6-{\frac {\pi {\sqrt {3}}}{2}}-{\frac {3}{2}}\ln 3-2\ln 2}
Summenreihen mit der harmonischen Reihe
Erzeugende Funktion
Entwickelt man die Funktion
1
1
−
x
ln
1
1
−
x
{\displaystyle {\tfrac {1}{1-x}}\ln {\tfrac {1}{1-x}}}
um den Entwicklungspunkt 0 in eine Taylorreihe , so erhält man die harmonischen Zahlen als Koeffizienten:
1
1
−
x
ln
1
1
−
x
=
∑
n
=
1
∞
H
n
x
n
,
|
x
|
<
1
{\displaystyle {\frac {1}{1-x}}\ln {\frac {1}{1-x}}=\sum _{n=1}^{\infty }H_{n}x^{n},\quad |x|<1}
Dies sieht man leicht ein, indem man das Cauchy-Produkt der für
|
x
|
<
1
{\displaystyle |x|<1}
absolut konvergenten Reihen von folgenden beiden Funktionen bildet:
1
1
−
x
=
1
+
x
+
x
2
+
x
3
+
⋯
{\displaystyle {\frac {1}{1-x}}=1+x+x^{2}+x^{3}+\dotsb }
ln
1
1
−
x
=
x
+
x
2
2
+
x
3
3
+
⋯
{\displaystyle \ln {\frac {1}{1-x}}=x+{\frac {x^{2}}{2}}+{\frac {x^{3}}{3}}+\dotsb }
Wenn bei der Summe der genannten erzeugenden Funktion die Summanden noch durch die betroffenen Indices geteilt werden, dann wird die Reihe für die Summe aus Dilogarithmus und Hälfte vom Quadrat des Monologarithmus hervorgebracht:
∑
n
=
1
∞
H
n
n
x
n
=
L
i
2
(
x
)
+
1
2
ln
(
1
1
−
x
)
2
=
L
i
2
(
x
)
+
1
2
L
i
1
(
x
)
2
,
|
x
|
<
1
{\displaystyle \sum _{n=1}^{\infty }{\frac {H_{n}}{n}}\,x^{n}=\mathrm {Li} _{2}(x)+{\frac {1}{2}}\ln {\bigl (}{\frac {1}{1-x}}{\bigr )}^{2}=\mathrm {Li} _{2}(x)+{\frac {1}{2}}\,\mathrm {Li} _{1}(x)^{2},\quad |x|<1}
Das nun genannte Resultat entsteht dadurch, dass die genannte erzeugende Funktion durch x geteilt wird und daraus dann die Ursprungsstammfunktion aufgestellt wird. Diese Integrationskette kann mit dem zuvor gezeigten Muster noch weitergeführt werden. Dann entsteht eine Summe, die den Trilogarithmus enthält:
∑
n
=
1
∞
H
n
n
2
x
n
=
2
Li
3
(
x
)
+
Li
3
(
x
x
−
1
)
−
ln
(
1
−
x
)
Li
2
(
x
)
−
1
6
ln
(
1
−
x
)
3
=
{\displaystyle \sum _{n=1}^{\infty }{\frac {H_{n}}{n^{2}}}\,x^{n}=2\operatorname {Li} _{3}(x)+\operatorname {Li} _{3}{\bigl (}{\frac {x}{x-1}}{\bigr )}-\ln(1-x)\operatorname {Li} _{2}(x)-{\frac {1}{6}}\ln(1-x)^{3}=}
=
2
Li
3
(
x
)
+
Li
3
(
x
x
−
1
)
+
Li
1
(
x
)
Li
2
(
x
)
+
1
6
Li
1
(
x
)
3
|
x
|
<
1
{\displaystyle =2\operatorname {Li} _{3}(x)+\operatorname {Li} _{3}{\bigl (}{\frac {x}{x-1}}{\bigr )}+\operatorname {Li} _{1}(x)\operatorname {Li} _{2}(x)+{\frac {1}{6}}\operatorname {Li} _{1}(x)^{3}\quad |x|<1}
Reihen über harmonische Zahlen
Es gilt für die harmonischen Zahlen:[ 4]
∑
n
=
1
∞
H
n
n
2
=
2
ζ
(
3
)
{\displaystyle \sum _{n=1}^{\infty }{\frac {H_{n}}{n^{2}}}=2\,\zeta (3)}
∑
n
=
1
∞
H
n
n
3
=
π
4
72
{\displaystyle \sum _{n=1}^{\infty }{\frac {H_{n}}{n^{3}}}={\frac {\pi ^{4}}{72}}}
∑
n
=
1
∞
H
n
n
4
=
3
ζ
(
5
)
−
π
2
6
ζ
(
3
)
{\displaystyle \sum _{n=1}^{\infty }{\frac {H_{n}}{n^{4}}}=3\,\zeta (5)-{\frac {\pi ^{2}}{6}}\,\zeta (3)}
∑
n
=
1
∞
H
n
n
5
=
π
6
540
−
1
2
ζ
(
3
)
2
{\displaystyle \sum _{n=1}^{\infty }{\frac {H_{n}}{n^{5}}}={\frac {\pi ^{6}}{540}}-{\frac {1}{2}}\,\zeta (3)^{2}}
∑
n
=
1
∞
H
n
n
6
=
4
ζ
(
7
)
−
π
2
6
ζ
(
5
)
−
π
4
90
ζ
(
3
)
{\displaystyle \sum _{n=1}^{\infty }{\frac {H_{n}}{n^{6}}}=4\,\zeta (7)-{\frac {\pi ^{2}}{6}}\,\zeta (5)-{\frac {\pi ^{4}}{90}}\,\zeta (3)}
Hierbei bezeichnet
ζ
(
s
)
{\displaystyle \zeta (s)}
die Riemannsche Zetafunktion .
Anwendungsbeispiele
Oben freitragender Ausleger, unten Schemazeichnung
Kraftvektoren
Gleichartige Klötze sollen so gestapelt werden, dass der oberste Klotz möglichst weit über den untersten ragt.
Das Bild zeigt eine Anwendung der harmonischen Reihe. Werden die horizontalen Abstände der Klötze – von oben nach unten vorgehend – gemäß der harmonischen Reihe gewählt, so ist der Stapel gerade noch stabil. Auf diese Weise bekommt der Abstand zwischen dem obersten und untersten Klotz den größtmöglichen Wert. Die Klötze haben eine Länge
l
0
{\displaystyle l_{0}}
. Der oberste Baustein liegt mit seinem Schwerpunkt auf dem zweiten Stein an der Position
1
/
2
⋅
l
0
=
1
/
2
⋅
1
⋅
l
0
{\displaystyle 1/2\cdot l_{0}=1/2\cdot 1\cdot l_{0}}
. Der gemeinsame Schwerpunkt von Stein 1 und Stein 2 liegt bei
1
/
2
⋅
1
/
2
⋅
l
0
{\displaystyle 1/2\cdot 1/2\cdot l_{0}}
, der von Stein 1, Stein 2 und Stein 3 bei
1
/
2
⋅
1
/
3
⋅
l
0
{\displaystyle 1/2\cdot 1/3\cdot l_{0}}
, der des
n
{\displaystyle n}
-ten Steins bei
1
/
2
⋅
1
/
n
⋅
l
0
{\displaystyle 1/2\cdot 1/n\cdot l_{0}}
. Die Gesamtlänge
L
{\displaystyle L}
des Auslegers beträgt somit:
L
=
l
0
2
∑
k
=
1
n
1
k
{\displaystyle L={\frac {l_{0}}{2}}\sum _{k=1}^{n}{\frac {1}{k}}}
Jeder zusätzliche Stein entspricht einem weiteren Summanden in der harmonischen Reihe. Da die harmonische Reihe beliebig große Werte annehmen kann, wenn man sie nur weit genug fortführt, gibt es keine prinzipielle Grenze, wie weit der oberste Stein überhängen kann. Die Zahl der nötigen Steine steigt allerdings sehr rasch mit dem angestrebten Überhang. Für einen Überhang in 2,5-facher Steinlänge werden etwa 100 Steine benötigt werden. Bei einem realen Aufbau würde dies bereits hohe Anforderungen an die Maßhaltigkeit der Steine stellen.
Weitere Beispiele für die Anwendung der harmonischen Reihe sind das Sammler-Problem und das Problem der 100 Gefangenen .
Summenreihen
Im nun folgenden werden zwei Beispiele genannt, bei denen die betroffenen Summenformeln anschließend mit der harmonischen Reihenfunktion ausgedrückt werden sollen. Danach wird ein Allgemeinfall für diese beiden Beispiele präsentiert:
∑
m
=
1
∞
1
m
2
+
3
m
+
1
=
1
5
5
[
H
(
3
2
+
1
2
5
)
−
H
(
3
2
−
1
2
5
)
]
{\displaystyle \sum _{m=1}^{\infty }{\frac {1}{m^{2}+3m+1}}={\frac {1}{5}}{\sqrt {5}}{\bigl [}\mathrm {H} {\bigl (}{\frac {3}{2}}+{\frac {1}{2}}{\sqrt {5}}{\bigr )}-\mathrm {H} {\bigl (}{\frac {3}{2}}-{\frac {1}{2}}{\sqrt {5}}{\bigr )}{\bigr ]}}
∑
m
=
1
∞
1
m
2
+
4
m
+
2
=
1
4
2
[
H
(
2
+
2
)
−
H
(
2
−
2
)
]
{\displaystyle \sum _{m=1}^{\infty }{\frac {1}{m^{2}+4m+2}}={\frac {1}{4}}{\sqrt {2}}{\bigl [}\mathrm {H} {\bigl (}2+{\sqrt {2}}{\bigr )}-\mathrm {H} {\bigl (}2-{\sqrt {2}}{\bigr )}{\bigr ]}}
Und so lautet der Allgemeinfall:
∑
m
=
1
∞
1
a
m
2
+
b
m
+
c
=
1
b
2
−
4
a
c
[
H
(
b
+
b
2
−
4
a
c
2
a
)
−
H
(
b
−
b
2
−
4
a
c
2
a
)
]
{\displaystyle \sum _{m=1}^{\infty }{\frac {1}{a\,m^{2}+b\,m+c}}={\frac {1}{\sqrt {b^{2}-4ac}}}{\biggl [}\mathrm {H} {\biggl (}{\frac {b+{\sqrt {b^{2}-4ac}}}{2a}}{\biggr )}-\mathrm {H} {\biggl (}{\frac {b-{\sqrt {b^{2}-4ac}}}{2a}}{\biggr )}{\biggr ]}}
Verwandte Reihen
Alternierende harmonische Reihe
Die Partialsummen der alternierenden harmonischen Reihe
Die alternierende harmonische Reihe konvergiert:
∑
k
=
1
∞
(
−
1
)
k
+
1
k
=
1
−
1
2
+
1
3
−
1
4
±
⋯
=
ln
2
=
0,693
14
71805
59945
30941
…
{\displaystyle \sum _{k=1}^{\infty }{\frac {(-1)^{k+1}}{k}}=1-{\frac {1}{2}}+{\frac {1}{3}}-{\frac {1}{4}}\pm \cdots =\ln 2=0{,}69314{\text{ }}71805{\text{ }}59945{\text{ }}30941\ldots }
Die Konvergenz folgt aus dem Leibnizkriterium , der Grenzwert lässt sich mit der Taylor-Entwicklung des natürlichen Logarithmus und dem Abelschen Grenzwertsatz berechnen. Es ist nämlich
ln
(
1
+
x
)
=
∑
k
=
1
∞
(
−
1
)
k
+
1
x
k
k
{\displaystyle \textstyle \ln(1+x)=\sum _{k=1}^{\infty }(-1)^{k+1}{\frac {x^{k}}{k}}}
, und wenn man
x
=
1
{\displaystyle x=1}
setzt, erhält man in der Reihenentwicklung die alternierende harmonische Reihe. Die Konvergenz der Reihe ist nicht absolut , also lediglich bedingt .
Allgemeine harmonische Reihe
Als allgemeine harmonische Reihe bezeichnet man
S
=
∑
k
=
1
∞
1
k
α
,
{\displaystyle S=\sum _{k=1}^{\infty }{\frac {1}{k^{\alpha }}}\ ,}
sie divergiert für
α
≤
1
{\displaystyle \alpha \leq 1}
und konvergiert für
α
>
1
{\displaystyle \alpha >1}
(siehe Cauchysches Verdichtungskriterium ). Deren n -te Partialsummen werden auch als
H
n
(
α
)
{\displaystyle H_{n}^{(\alpha )}}
oder
H
(
α
)
(
n
)
{\displaystyle H^{(\alpha )}(n)}
bezeichnet.
Beispiel für
α
=
2
{\displaystyle \alpha =2}
(siehe Basler Problem ):
S
=
∑
k
=
1
∞
1
k
2
=
1
+
1
2
2
+
1
3
2
+
1
4
2
+
⋯
=
π
2
6
=
1,644
93
40668
48226
43647
…
{\displaystyle S=\sum _{k=1}^{\infty }{\frac {1}{k^{2}}}=1+{\frac {1}{2^{2}}}+{\frac {1}{3^{2}}}+{\frac {1}{4^{2}}}+\cdots ={\frac {\pi ^{2}}{6}}=1{,}64493{\text{ }}40668{\text{ }}48226{\text{ }}43647\ldots }
Beispiel für
α
=
4
{\displaystyle \alpha =4}
:
S
=
∑
k
=
1
∞
1
k
4
=
1
+
1
2
4
+
1
3
4
+
1
4
4
+
⋯
=
π
4
90
=
1,082
32
32337
11138
19151
…
{\displaystyle S=\sum _{k=1}^{\infty }{\frac {1}{k^{4}}}=1+{\frac {1}{2^{4}}}+{\frac {1}{3^{4}}}+{\frac {1}{4^{4}}}+\cdots ={\frac {\pi ^{4}}{90}}=1{,}08232{\text{ }}32337{\text{ }}11138{\text{ }}19151{\text{ }}\ldots }
Analog bestimmte Leonhard Euler alle weiteren Grenzwerte für gerade Exponenten bis einschließlich
α
=
26
{\displaystyle \alpha =26}
.
Zwei weitere Beispiele liefern für
α
=
6
{\displaystyle \alpha =6}
die Reihe
S
=
∑
k
=
1
∞
1
k
6
=
π
6
945
{\displaystyle S=\sum _{k=1}^{\infty }{\frac {1}{k^{6}}}={\frac {\pi ^{6}}{945}}}
und für
α
=
8
{\displaystyle \alpha =8}
die Reihe
S
=
∑
k
=
1
∞
1
k
8
=
π
8
9450
{\displaystyle S=\sum _{k=1}^{\infty }{\frac {1}{k^{8}}}={\frac {\pi ^{8}}{9450}}}
.
Entsprechende Grenzwerte für ungerade Werte von
α
{\displaystyle \alpha }
konnten allerdings bisher nicht bestimmt werden.
Beispiel für
α
=
2
n
{\displaystyle \alpha =2n}
:
S
=
∑
k
=
1
∞
1
k
2
n
=
1
+
1
2
2
n
+
1
3
2
n
+
1
4
2
n
+
⋯
=
(
−
1
)
n
−
1
(
2
π
)
2
n
2
(
2
n
)
!
B
2
n
=
ζ
(
2
n
)
,
{\displaystyle S=\sum _{k=1}^{\infty }{\frac {1}{k^{2n}}}=1+{\frac {1}{2^{2n}}}+{\frac {1}{3^{2n}}}+{\frac {1}{4^{2n}}}+\cdots =(-1)^{n-1}\,{\frac {(2\pi )^{2n}}{2(2n)!}}\,\mathrm {B} _{2n}=\zeta (2n),}
wobei
B
2
n
{\displaystyle \mathrm {B} _{2n}}
die
2
n
{\displaystyle 2n}
-te Bernoulli-Zahl bezeichnet.
Lässt man für
α
{\displaystyle \alpha }
auch komplexe Zahlen zu, gelangt man zur riemannschen Zetafunktion .
Variante der allgemeinen harmonischen Reihe
Ersetzt man in den Summanden die Folge der natürlichen Basiszahlen nacheinander durch die der ungeraden natürlichen Zahlen, so erhält man eine Variante der allgemeinen harmonischen Reihe, die ebenfalls von Euler stammt.
Beispiel für
α
=
2
{\displaystyle \alpha =2}
:
S
=
∑
k
=
1
∞
1
(
2
k
−
1
)
2
=
π
2
8
{\displaystyle S=\sum _{k=1}^{\infty }{\frac {1}{(2k-1)^{2}}}={\frac {\pi ^{2}}{8}}}
Beispiel für
α
=
4
{\displaystyle \alpha =4}
:
S
=
∑
k
=
1
∞
1
(
2
k
−
1
)
4
=
π
4
96
{\displaystyle S=\sum _{k=1}^{\infty }{\frac {1}{(2k-1)^{4}}}={\frac {\pi ^{4}}{96}}}
[ 5]
Subharmonische Reihen
Subharmonische Reihen entstehen dadurch, dass man bestimmte Summanden bei der Reihenbildung der harmonischen Reihe weglässt, etwa nur die Kehrwerte aller Primzahlen summiert:
S
=
∑
k
prim
∞
1
k
{\displaystyle S=\sum _{k{\text{ prim}}}^{\infty }{\frac {1}{k}}}
Diese Summe divergiert ebenfalls (Satz von Euler ).
Eine konvergente Reihe entsteht, wenn man nur noch über die Primzahlzwillinge (oder gar Primzahldrillinge oder Primzahlvierlinge usw.) summiert; allerdings ist nicht bekannt, ob es sich dabei um unendliche Reihen handelt. Die Grenzwerte werden Brunsche Konstanten genannt.
Weitere subharmonische Reihen sind die ebenfalls konvergenten Kempner-Reihen .
Literatur
Harro Heuser : Lehrbuch der Analysis. Teil 1. 5. Auflage. Teubner-Verlag, 1988, ISBN 3-519-42221-2.
Weblinks
Einzelnachweise
↑ Leopold Theisinger: Bemerkung über die harmonische Reihe. Monatshefte für Mathematik und Physik 26, 1915, S. 132–134.
↑ József Kürschák : A harmonikus sorról (Über die harmonische Reihe). Mathematikai és physikai lapok 27, 1918, S. 299–300 (ungarisch).
↑ Trygve Nagell : Eine Eigenschaft gewisser Summen. Videnskapsselskapet Skrifter. I. Matematisk-Naturvidenskabelig Klasse 13, 1923, S. 10–15.
↑ D. Borwein, J. M. Borwein: On an Intriguing Integral and Some Series Related to zeta(4). Proc. Amer. Math. Soc. 123, 1191–1198, 1995.
↑ Heinz Klaus Strick: Mathematik ist wunderschön , Springer Nature 2022, ISBN 978-3-662-61681-9, https://doi.org/10.1007/978-3-662-61682-6 , Seiten 30 und 31 (weitere Quellen auf Seite 36)