Differenzverstärker
Der Differenzverstärker ist ein elektronischer Verstärker mit zwei Eingängen, bei dem die Differenz der beiden Eingangssignale verstärkt wird. Eingangssignale, die auf beide Eingänge gleich einwirken, werden im Idealfall nicht verstärkt. Diese Verstärkerschaltung wird als wesentliche Grundschaltung in der Eingangsstufe in Operationsverstärkern und Komparatoren eingesetzt, außerdem als Gleichspannungsverstärker für Messzwecke, im Bereich der symmetrischen Signalübertragung und in manchen Oszillatorschaltungen.
Funktionsweise
Differenzverstärker sind üblicherweise so ausgelegt, dass mit elektrischen Spannungen gearbeitet wird. Eine Spannungsdifferenz zwischen den beiden Eingängen mit den Spannungen Ue1 und Ue2 führt bei einem als ideal angenommenen Differenzverstärker zur Ausgangsspannung Ua, als Gleichung ausgedrückt:
mit dem Differenzverstärkungsfaktor Vds. Wenn an beiden Eingängen die gleiche Spannung anliegt, ist das Ausgangssignal im Idealfall null. Bei einem eher der Realität entsprechenden Differenzverstärker mit einer nicht unendlich hohen Gleichtaktunterdrückung (CMRR) kommt ein Anteil zufolge der Gleichtaktverstärkung:
mit dem Gleichtaktverstärkungsfaktor Vc hinzu. Bei einem von null verschiedenen Gleichtaktverstärkungsfaktor bewirkt eine gleich große Spannungsänderung von Ue1 und Ue2 eine im Allgemeinen unerwünschte zusätzliche Veränderung der Ausgangsspannung Ua.
Realisierungen
Bipolartransistor

Ein mit Bipolartransistoren aufgebauter Differenzverstärker besteht, wie in nebenstehender Abbildung, aus zwei gleichartigen Transistoren Q1 und Q2, mit einer gemeinsamen Stromquelle an den beiden Emittern. Zur Verbesserung der Gleichtaktunterdrückung ist diese Stromquelle normalerweise als Konstantstromquelle mit dem Strom I0 ausgeführt. Der im oberen Bereich angebrachte Stromspiegel (englisch current mirror) ergibt einen unsymmetrischen Ausgang, der extern über einen Lastwiderstand beschaltet sein muss, um einen Ausgangsstrom Ia fließen lassen zu können. Ein Stromspiegel bietet, im Gegensatz zu ohmschen Kollektorwiderständen, den Vorteil eines größeren Differenzverstärkungsfaktors.

Bei exakt symmetrischem Aufbau und Differenzeingangspannung von null ist im Idealfall der Strom am Ausgang null. Bei einer von null verschiedenen Differenzspannung stellt sich in guter Näherung der Ausgangsstrom
mit der Temperaturspannung UT ein. Wenn sich beide Eingangsspannungen Ue1 und Ue2 gleichsinnig ändern, ändert sich der Ausgangsstrom nicht. Nach Linearisierung vereinfacht sich die Formel wie folgt:
Die Gleichtaktunterdrückung hängt stark von der Symmetrie der Schaltung ab, eine unterschiedliche Temperatur der beiden Transistoren Q1 und Q2 kann sie verschlechtern. Daher werden Differenzverstärker üblicherweise als integrierte Schaltung aufgebaut, da dann die komplette Schaltung auf einem gemeinsamen Die bei annähernd gleicher Temperatur betrieben werden kann. Der Aussteuerungsbereich der Schaltung ist kleiner als die Betriebsspannung, weil jeder Transistor eine gewisse Restspannung von etwa 0,6 V benötigt, um korrekt zu funktionieren.
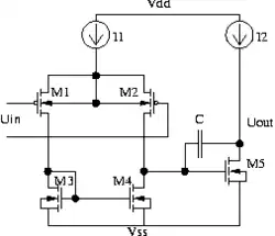
Feldeffekttransistor

Ein Differenzverstärker kann ähnlich auch mit Feldeffekttransistoren oder Elektronenröhren aufgebaut werden. Im nebenstehenden Bild wird der Differenzverstärker mit einer Ausgangsstufe (M5) erweitert, man erhält einen Operationsverstärker. Dieser besteht aus
- dem Differenzverstärker M1/M2 am Uin-Eingang
- dem Stromspiegel M3/M4, dadurch wird auch der Ausgang des Differenzverstärkers unsymmetrisch gemacht.
- einer sehr einfach gehaltenen, unsymmetrischen Ausgangsstufe M5.
Anstelle von Widerständen werden die beiden Konstantstromquellen I1 und I2 verwendet. Alle diese Maßnahmen und die Verwendung von Feldeffekttransistoren dienen dazu, den Aussteuerungsbereich zu vergrößern.
Diese einfache und in der integrierten Schaltungstechnik viel verwendete Schaltung heißt Miller-Operationsverstärker, weil der Millereffekt zur Frequenzkompensation, das heißt zur Unterdrückung der Schwingneigung bei hohen Frequenzen verwendet wird. Die Gesamtverstärkung beträgt bei tiefen Frequenzen mehr als 105 und sinkt wegen des Millerkondensators mit steigender Frequenz.
Siehe auch
Literatur
- Manfred Seifart: Analoge Schaltungen. 3. Auflage. VEB Verlag Technik Berlin, 1989, ISBN 3-341-00740-7, Kapitel 4: Differenzverstärker.
Weblinks
- Elektronik-Kompendium (ELKO)
- Michael Gaedtke: Differenzverstärker mit komplementären Transistoren
- Datenblatt LM358 (Seite 12), ein typischer Differenzverstärker (englisch)
- Beispiele für Differenz-Verstärker, insbesondere auch im Hinblick auf die Gleichtaktunterdrückung, z. B. Bild5 . (Echter Differenzverstärker I, Thomas Schaerer)