Deutsche Studentenschaft
Die Deutsche Studentenschaft (DSt) war von 1919 bis 1945 der Zusammenschluss der Allgemeinen Studentenausschüsse aller deutschen Hochschulen einschließlich Danzigs, Österreichs sowie der damaligen deutschen Hochschulen in der Tschechoslowakei. Ursprünglich gegründet als demokratische Interessenvertretung, geriet die DSt bereits Anfang der 1920er Jahre in schwere innere Auseinandersetzungen zwischen republikanischer Minderheit und völkischem Mehrheitsflügel. Seit 1931 vom NS-Studentenbund dominiert, wurde die DSt 1936 faktisch mit ihm zusammengelegt und schließlich 1945 durch das Kontrollratsgesetz Nr. 2 verboten.
Entwicklung
Vorgeschichte

Von den Zeitgenossen wurde dieser erste studentische Dachverband auf deutschem Boden als die „Gestalt gewordene Sehnsucht eines Jahrhunderts deutschen Studententums“ gefeiert. Denn obwohl bereits die Urburschenschaft den Zusammenschluss aller Studenten zu einer einheitlichen Organisation erstrebt hatte und es auch später mehrfach Ansätze zu gemeinsamen Vertretungen gab, blieb die deutsche Studentenschaft das gesamte 19. Jahrhundert hindurch in zahlreiche konkurrierende Verbindungen und Verbände zersplittert. Allerdings erhoben einige dieser Verbände – allen voran die national gesinnten Burschenschaften und Vereine Deutscher Studenten – häufig den Anspruch, für die deutsche Studentenschaft als Ganzes zu sprechen, etwa bei den zahlreichen von ihnen initiierten Bismarck-Ehrungen.
Gegen diesen Alleinvertretungsanspruch regte sich seit den 1890er Jahren der Widerstand der nicht-korporierten Studenten, die sich in Freistudentenschaften zusammenschlossen und nach langen Auseinandersetzungen mit Verbindungen und Hochschulbehörden schließlich die Bildung gemeinsamer Vertretungen in Gestalt der Allgemeinen Studentenausschüsse durchsetzten. Zur Gründung einer Gesamtvertretung auf nationaler Ebene kam es aber vor dem Ersten Weltkrieg nicht mehr.
Demokratische Ansätze und solidarische Selbsthilfe
Nach zwei vorbereitenden Vertretertagungen in Frankfurt 1917 und Jena 1918 wurde die Deutsche Studentenschaft schließlich im Juli 1919 auf dem vom 17. bis 19. Juli stattgefundenen „Ersten Allgemeinen Studententag Deutscher Hochschulen“ in Würzburg als Dachorganisation der örtlichen Studentenschaften gegründet. Führend an der Gründung beteiligt waren unter anderem Otto Benecke (Göttingen), der auch zum ersten Vorsitzenden gewählt wurde, Hermann Wandersleb (Halle/Berlin), Immanuel Birnbaum (München) und Arnold Bergstraesser (Heidelberg). Die in Würzburg versammelten Studentenvertreter, zumeist ehemalige Kriegsteilnehmer, waren nicht nur entschlossen, die Gräben der Vorkriegszeit zwischen den verschiedenen studentischen Gruppierungen endlich zu überwinden – was z. B. in der paritätischen Zusammensetzung des ersten Vorstandes zum Ausdruck kam –, sondern zudem in ihrer Mehrzahl (noch) bereit, „auf dem Boden der neuen Staatsordnung am kulturellen Wiederaufbau Deutschlands mitzuwirken“.
In diesem Sinne setzte sich die DSt in ihren Anfangsjahren vorrangig für die sozialen Belange der von Kriegsfolgen und Inflation betroffenen Studierenden ein. So wurden auf dem 4. Deutschen Studententag in Erlangen 1921 die zuvor auf örtlicher Ebene entstandenen Selbsthilfevereine in der „Wirtschaftshilfe der Deutschen Studentenschaft e. V.“ zusammengefasst, aus der später das Deutsche Studentenwerk hervorging. In ihrem „Erlanger Programm“ propagierte die DSt außerdem die studentische Werkarbeit (vulgo: Jobben) nicht nur als Mittel zur Aufbesserung des Lebensunterhalts, sondern auch als Beitrag zur Überwindung der überkommenen Standesschranken zwischen Akademikern und Arbeiterschaft. Großen Anteil hatte die DSt in den folgenden Jahren auch an der Entstehung der Studienstiftung des deutschen Volkes 1925, der Förderung des Auslandsstudiums sowie des Hochschulsports. Anfängliche Vorschläge für eine Hochschulreform und Forderungen nach studentischer Mitwirkung an der akademischen Selbstverwaltung traten indes bald in den Hintergrund.
Verfassungsstreit und antirepublikanische Radikalisierung
Ebenso wie zuvor die burschenschaftliche Bewegung war die Deutsche Studentenschaft nationalpolitisch geprägt.[1] Das fand beispielsweise in § 2 Buchst. a der preußischen Verordnung über die Bildung von Studentenschaften vom 18. September 1920[2] einen Ansatz, wonach die „Einigung über die Parteien hinaus zur Mitarbeit am kulturellen und wirtschaftlichen Aufbau Deutschlands“ Aufgabe der Studentenschaften war. Die Vorschrift wies damit über den Aufgabenkreis der Hochschulen hinaus;[3] andererseits waren „parteipolitische und religiöse Zwecke“ ausgeschlossen. Nachdem die studentische Selbsthilfe frühzeitig aus der eigentlichen studentischen Selbstverwaltung herausgelöst worden war, lag der Schwerpunkt noch deutlicher als zuvor auf dem Gebiet der nationalpolitischen Erziehung. Die DSt wurde bald nach ihrer Gründung in schwere innere Kämpfe verwickelt, die nach dem Ausscheiden der pragmatisch orientierten Kriegsgeneration zu einer dauerhaften Spaltung der DSt in eine republikanisch-verfassungstreue Minderheit und einen völkischen Mehrheitsflügel führten. In der Folgezeit wurden die Studentenschaften zunehmend von nationalistischen, antisemitischen und republikfeindlichen Kräften dominiert. Spätestens seit der Gründung des Deutschen Hochschulrings als Sammlungsbewegung der völkischen Rechten fand das „Arierprinzip“ auch unter den „reichsdeutschen“ Studentenschaften immer mehr Zustimmung. So nahm die DSt nur „arisch“ organisierte Gruppen an auslandsdeutschen Hochschulen in Österreich und der Tschechoslowakei als Mitglieder auf,[4] was insbesondere von den österreichischen und „sudetendeutschen“ Vertretern vehement propagiert wurde.
Carl Heinrich Becker, der Vater der genannten Verordnung, äußerte dazu 1926: „Es ist dabei der im Auslande sehr unerwünschte Eindruck erweckt worden, als wäre unter den Auslandsdeutschen ein einseitiges Auswahlprinzip allein nach dem Rassestandpunkt durchgeführt.“[5] Auch waren die Auseinandersetzungen um das sog. allgemeine politische Mandat, wie sie späterhin auch die Geschichte in der Bundesrepublik Deutschland streckenweise begleiten sollten, den Studentenschaften gewissermaßen in die Wiege gelegt. C.H. Becker hatte das Problem wohl gesehen und dazu in einem Beitrag zur Begründung der Verordnung von 1920 ausgeführt: „Die Organe der Studentenschaft sind für studentische Zwecke und Zielsetzungen gebildet, sie vertreten die Studenten nicht als Staatsbürger, sondern als akademische Bürger und können deshalb wohl in studentischen nicht aber in politischen Angelegenheiten Majoritätsbeschlüsse fassen … Jedenfalls will kein Mensch dem Studenten seine politische Meinungsäußerung verbieten, nur besitzt der künftige Vorstand der Studentenschaft kein Mandat seiner Wähler zur Stellungnahme im politischen Tageskampf.“[6] C.H. Becker hatte mit dieser abwehrend-ahnungsvollen Stellungnahme jedoch ebenso wenig Erfolg wie in den Auseinandersetzungen über die Arierfrage.
Mit der Verordnung vom 23. September 1927[7] versuchte die preußische Regierung die Lage zu bereinigen. Diese Verordnung bezeichnete die Studentenschaft als „verfassungsmäßiges Glied der Hochschule“, was in der derzeit üblichen Charakterisierung als „Gliedkörperschaft“ fortlebt, und bestimmte zur Arierfrage: „Die Studentenschaft besteht aus den auf der Hochschule eingeschriebenen reichs- und auslandsdeutschen Studenten … Die Studentenschaft kann sich mit solchen Organisationen, die an anderen deutschen Hochschulen bestehen, vereinigen, sofern diese Organisationen alle reichs- und auslandsdeutschen Studenten umfaßt …“ Die Auseinandersetzung endete freilich damit, dass in der Urabstimmung an den preußischen Hochschulen am 30. November 1927 fast alle Studentenschaften das neue Studentenschaftsrecht ablehnten (ausgenommen die theol.-phil. Akademie Braunsberg[8]). C. H. Becker löste daraufhin die verfassten Studentenschaften in Preußen auf, so dass es damit zunächst an den preußischen Hochschulen keine Studentenschaften mehr gab.
Nationalsozialistische Eroberung und Gleichschaltung

In der Folge verlor die DSt zeitweise an Bedeutung und geriet zugleich in immer stärkere (vor allem finanzielle) Abhängigkeit von den einflussreichen Korporationsverbänden; eine 1928 von republikanischen, linken und jüdischen Gruppen initiierte Gegengründung namens Deutscher Studenten-Verband (D.St.V.) fand indes nur wenig Rückhalt an den Hochschulen.
Ein relativer Rückgang der Wahlbeteiligung zu den örtlichen Studentenausschüssen – von zuvor durchschnittlich 80 % auf unter 50 % im Jahr 1929 – begünstigte zudem deren anschließende Eroberung durch den NS-Studentenbund (NSDStB), der auf dem Grazer Studententag 1931 – zum Teil gegen den erbitterten Widerstand der alten Korporationsverbände (siehe: Hochschulpolitische Arbeitsgemeinschaft studentischer Verbände) – schließlich die Führung in der DSt übernahm. Auf dem Königsberger Studententag im Jahr darauf erschienen die Delegierten bereits in den Uniformen der verschiedenen NSDAP-Gliederungen; die faktische Selbstgleichschaltung der DSt war vollzogen.
Das Gesetz über die Bildung von Studentenschaften an den wissenschaftlichen Hochschulen vom 22. April 1933[9] führte die Studentenschaften reichsweit wieder ein und konnte dabei an die vorhandenen Tendenzen anknüpfen. Mit der Verpflichtung auf „Volk, Staat und Hochschule“ in § 2 legte es die Studentenschaften in typisch nationalsozialistischem Sinne fest, beispielsweise auf den Gedanken des Rassenkampfes, und brachte das Führerprinzip. Im Mai 1933 organisierte die Deutsche Studentenschaft die öffentliche Bücherverbrennung in Berlin und 21 weiteren Städten. In den zwölf Sätzen der Studentenschaft „wider den undeutschen Geist“, die im Rahmen dieser Kampagne ab dem 13. April 1933 zum Aushang kamen, hieß es: „Unser gefährlichster Widersacher ist der Jude und der, der ihm hörig ist.“[10] Diese Aktivitäten führten zu einer vorübergehenden Stabilisierung und Aufwertung der DSt. In der Folge mehrten sich aber die ständigen Machtkämpfe mit dem NS-Studentenbund, vor allem um die Zuständigkeit in der Kameradschaftsfrage und in der politischen Erziehung der Studenten. Im Zentrum der DSt-Politik stand 1933/34 die Durchsetzung des „Kameradschaftshauses“ als Zentrum einer neuen studentischen Lebensform. Dieses Konzept scheiterte im November 1934, als Hitler bei einer internen Besprechung deutlich machte, dass er die Kasernierung der Studenten in Kameradschaftshäusern grundsätzlich ablehnte. Wenige Tage später übertrug Reichserziehungsminister Bernhard Rust dem NS-Studentenbund „die Führung und Richtunggebung der gesamten studentischen Erziehung“. Damit war die politische Entmachtung der DSt vollzogen.[11] In den folgenden Jahren spielte sie in der Studentenpolitik keine entscheidende Rolle mehr. Schließlich wurden 1936 die DSt und der NS-Studentenbund unter einer einheitlichen „Reichsstudentenführung“ zusammengeführt.
Danach bestand die DSt als eigenständige Körperschaft (der alle eingeschriebenen deutschen und „arischen“ Studenten als Beitragszahler automatisch angehörten) zwar formal weiter; faktisch verlor sie jedoch jeglichen Gestaltungsspielraum an den NSDStB. Bis 1938 war von der Reichsebene bis zu den Einzelstudentenschaften eine weitgehende Personalunion in den Führungsämtern von DSt und NSDStB hergestellt.
Auflösung und Nachfolge
Nach Kriegsende wurde die Deutsche Studentenschaft 1945 durch das Kontrollratsgesetz Nr. 2 als NS-Organisation verboten und ihr Eigentum beschlagnahmt.[12] Als – wiederum demokratische – Nachfolgeorganisation entstand für die Bundesrepublik 1949 in Marburg der Verband Deutscher Studentenschaften. In Österreich wurde 1950 die Österreichische Hochschülerschaft durch Bundesgesetz errichtet. Beide Organisationen waren bzw. sind jedoch keine Rechtsnachfolger der DSt.
Aufbau und Organisation



Mitgliedschaft und Organe
Mitglieder der Deutschen Studentenschaft waren nicht die einzelnen Studenten und auch nicht die verschiedenen (Korporations-)Verbände, sondern die örtlichen Studentenschaften, die wiederum durch ihre Allgemeinen Studentenausschüsse repräsentiert wurden.
Die Einzelstudentenschaften waren nach geographischen Gesichtspunkten in zunächst acht, später zehn Kreisen zusammengefasst, die mehrmals im Jahr zu Kreistagen zusammentraten und je einen Kreisleiter sowie einen Stellvertreter wählten. Den einzelnen Kreisen konnten vom Studententag bzw. vom Vorstand der DSt bestimmte Verbandsaufgaben zur dauernden Erledigung übertragen werden.
Alljährlich im Juli versammelten sich die Vertreter aller Studentenschaften zum „Deutschen Studententag“. Als oberstes Organ der DSt bestimmte dieser die Grundlinien der Verbandspolitik und wählte den Vorstand sowie die Leiter der zentralen Verbandsämter. Zwischen den Studententagen nahm der „Hauptausschuss der Deutschen Studentenschaft“ – bestehend aus den Kreisleitern sowie drei vom Studententag gewählten „Ältesten“ – dessen Befugnisse wahr und beriet den Vorstand und die einzelnen Ämter in ihrer Arbeit.
Der Vorstand der Deutschen Studentenschaft bestand aus dem Vorsitzer und zwei Stellvertretern bzw. Beisitzern. Bis zur Bildung des Hauptausschusses gehörten zudem die Kreisleiter dem Vorstand an.
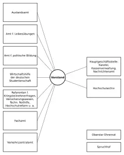
Für besondere Aufgabengebiete unterhielt die DSt verschiedene Ämter und Referate, z. B. Auslandsamt, Amt für politische Bildung, Nachrichtenamt, Hochschularchiv, Amt für Leibesübungen, Fachamt, Verkehrszentralamt, Referat für soziale Arbeit, Referat für Hochschulreform, Referat für Kriegsteilnehmerfragen. Eine Sonderstellung hatte die „Wirtschaftshilfe der Deutschen Studentenschaft“, die zwar die Aufgaben eines DSt-Amtes wahrnahm, jedoch als eigenständiger Verein organisiert war (siehe Grafik).
Sitz der Hauptgeschäftsstelle sowie der meisten Ämter war anfangs Göttingen (Jüdenstr. 21), später Berlin (Großbeerenstr. 93).
„Parteien“ innerhalb der Deutschen Studentenschaft
Obwohl in den Organen der DSt nur die Einzelstudentenschaften stimmberechtigt waren, spielten die verschiedenen studentischen Verbände in ihr von Anfang an eine große Rolle. Allerdings lassen sich nur schwer generalisierende Aussagen über die politischen Kräfteverhältnisse innerhalb der Deutschen Studentenschaft treffen. Zwar hatte bereits der Würzburger Studententag von 1919 das allgemeine gleiche und unmittelbare Verhältniswahlrecht „zum Gesetz erhoben“, jedoch traten bei den örtlichen AStA-Wahlen damals kaum überregionale Organisationen oder Listen an. Vielmehr fanden sich die örtlichen Verbindungen und Vereine je nach aktueller Interessenlage zu wechselnden und schwer vergleichbaren Wahlbündnissen zusammen (siehe Grafik).
Festhalten lässt sich lediglich, dass die nach 1918 erstmals entstandenen explizit „parteipolitischen Hochschulgruppen“ – von der Sozialdemokratie bis zu den Hochschulgruppen der DNVP – insgesamt nur eine marginale Rolle spielten. Parteipolitik galt weithin als „unakademisch“. Lediglich das 1922 von den Hochschulgruppen der Weimarer Koalitionsparteien gebildete „Republikanische Studentenkartell“ stellte zumindest zeitweise eine nennenswerte Opposition gegen die wachsende völkische Mehrheit dar.
Erfolgreicher waren hingegen die interkorporativen Zusammenschlüsse der traditionellen Studentenverbindungen, allen voran der „Allgemeine Deutsche Waffenring“ der schlagenden Korporationen, die zwar offiziell jede Parteipolitik ablehnten, zugleich aber die völkische Bewegung massiv unterstützten. Durch ihr koordiniertes Auftreten konnten die Waffenverbände über Jahre hinweg den Vorstand der DSt stellen (siehe unten). Auch die katholischen Verbände stellten zahlenmäßig eine bedeutsame Größe dar, unterschieden sich jedoch in ihrer politischen Ausrichtung: Während der Unitas-Verband als zentrumsnah und republikfreundlich galt und der KV eine gemäßigt-rechte Mittelposition einnahm, tendierte vor allem der farbentragende CV nicht zuletzt dank seiner österreichischen Mitglieder zum Teil deutlich nach rechts.
Die weitaus einflussreichste Gruppierung war aber bis ca. 1926/27 der „Deutsche Hochschulring“ (DHR), dem wiederum fast alle national gesinnten Korporationsverbände und ein Großteil der Freistudentenschaft angehörte. Er betrachtete sich als Sammlungsbewegung aller vaterländisch Gesinnten, lehnte offiziell jede Parteipolitik ab und vertrat zugleich einen anfangs sozial angehauchten, später aber zunehmend rassistisch und antisemitisch aufgeladenen völkischen Nationalismus. Der DHR war praktisch an allen republikfeindlichen und antisemitischen Aktionen an deutschen Hochschulen während der 1920er Jahre (z. B. gegen Theodor Lessing in Hannover) beteiligt und gilt daher zu Recht als Wegbereiter der nationalsozialistischen Ideologie in der Studentenschaft. Konsequenterweise verlor er später mit dem Aufkommen des NSDStB rasch an Bedeutung.
Der 1926 gegründete Nationalsozialistische Deutsche Studentenbund (NSDStB) litt anfangs ebenfalls unter der allgemeinen Parteienskepsis in der Studentenschaft. Während dessen völkisch-antisemitische Ideologie in der Studentenschaft bereits breite Zustimmung fand, stieß vor allem die antibürgerliche und antikorporative Rhetorik der frühen NSDStB-Führung auf Ablehnung. Erst unter Baldur von Schirach gelangen dem NSDStB ab 1928 zunehmend spektakuläre Wahlerfolge, die 1930/31 in der Eroberung mehrerer Kreisleiterposten sowie schließlich des DSt-Vorstands gipfelten.
Vorsitzer der Deutschen Studentenschaft
| Amtszeit | Name | Korporation |
|---|---|---|
| 1919/20 | Otto Benecke | Verband der Vereine Deutscher Studenten, VDSt Göttingen |
| 1920/21 | Peter van Aubel | Kath. Freie Vereinigung Köln |
| 1921/22 | Franz Holzwarth | Göttingen |
| 1922/23 | Fritz Hilgenstock | Hannoversche Burschenschaft Arminia |
| 1923/24 | Arthur Fritsch | KDStV Winfridia Breslau |
| 1924–1926 | Hellmut Bauer | Burschenschaft Teutonia zu Kiel |
| 1926/27 | Günter Thon | Burschenschaft Arminia Brünn |
| 1927–1929 | Walter Schmadel | Burschenschaft Danubia München |
| 1929/30 | Erich Hoffmann | Corps Austria Frankfurt am Main |
| 1930/31 | Hans-Heinrich Schulz | Corps Hildeso-Guestphalia Göttingen |
| 1931 | Walter Lienau | Corps Isaria |
| 1931–33 | Gerhard Krüger | Burschenschaft Arminia Greifswald im Allgemeinen Deutschen Burschenbund |
| 1933/34 | Oskar Stäbel | Landsmannschaft Suevia Karlsruhe |
| Juli 1934 bis Februar 1936 | Andreas Feickert[13] | ./. |
| ab Februar 1936 | Gustav Adolf Scheel, Reichsstudentenführer | VDSt Heidelberg |
Studententage der Deutschen Studentenschaft
| Studententag | Jahr | Stadt | Bedeutung |
|---|---|---|---|
| 1. Studententag | Juli 1919 | Würzburg | Gründung der DSt |
| außerordentlicher Studententag | Mai 1920 | Dresden | Studentenrecht und Mitgliedschaftsfrage |
| 3. (2. ordentlicher) Studententag | Juli 1920 | Göttingen | Sammlung des völkischen Flügels im Deutschen Hochschulring, Göttinger Notverfassung |
| 4. (3. o.) Studententag | Juli 1921 | Erlangen | Gründung der Wirtschaftshilfe der Deutschen Studentenschaft e. V. (später Studentenwerk), Erlanger Programm |
| a.o. Studententag | Mai 1922 | Honnef | Sammlung der republiktreuen Minderheit |
| 5. (4. o.) Studententag | Juli 1922 | Würzburg | Wahl eines völkischen Gegenvorstands |
| 6. (5. o.) Studententag | Juli 1923 | Würzburg | Sieg der völkischen Richtung |
| 7. Studententag | Juli/August 1924 | Innsbruck | |
| 8. Studententag | Juli/August 1925 | Berlin | stv. Vorsitzender Ulrich Kersten[14] |
| 9. Studententag | Juli/August 1926 | Bonn | |
| 10. Studententag | Juli 1927 | Würzburg | |
| 11. Studententag | Juli/August 1928 | Danzig |
![]() Gründung der Langemarck-Spende zum Ausbau des Deutschen Soldatenfriedhofs Langemarck. Schmadel und Kersten zur Konferenz der Confédération internationale des étudiants in Paris, Langemarck-Besuch von Vertretern der DSt. |
| 12. Studententag | Juli 1929 | Hannover | |
| 13. Studententag | Juli 1930 | Breslau[15] | |
| 14. Studententag | Juli 1931 | Graz | Wahl des ersten nationalsozialistischen DSt-Vorsitzenden |
| 15. Studententag | 14.–16. Juli 1932 | Königsberg i. Pr. | Nachdem das Führerprinzip eingeführt worden war, zogen die Deutsche Burschenschaft, die Deutsche Landsmannschaft, die Deutsche Sängerschaft und der Wingolfsbund ihre Vertreter aus der Deutschen Studentenschaft zurück. Der Kösener SC-Verband hatte nicht teilgenommen. Der Vertreter-Convent versuchte die Lücken zu füllen.[16] |
| 16. Studententag | Juli/August 1933 | Monschau | |
| ? Studententag | Juni 1938 | Heidelberg | |
| ? Studententag | Mai 1939 | Würzburg | 20-Jahrfeier der DSt-Gründung |
| ? Studententag | August 1941 | Käsmark, Slowakei |
Siehe auch
- Confédération internationale des étudiants
- Studierendenschaft#Geschichte
- Geschichte der Studentenverbindungen
Literatur
- Das erste Jahr Deutsche Studentenschaft, Selbstverlag der DSt, Göttingen 1921.
- Die Deutsche Studentenschaft in ihrem Werden, Wollen und Wirken, Selbstverlag der DSt, Tetschen o. J. (um 1927)
- Immanuel Birnbaum: Die Entstehung der studentischen Selbstverwaltung in Deutschland 1918/1919, in: Festschrift für Hermann Wandersleb zum 75. Geburtstag, Bonn 1970, S. 37–48.
- Anselm Faust: Die „Eroberung“ der Deutschen Studentenschaft durch den Nationalsozialistischen Deutschen Studentenbund (NSDStB) 1926–1933. Einst und Jetzt, Bd. 20 (1975), S. 49 ff.
- Ernst Rudolf Huber: Die Studentenschaft in der deutschen Hochschulverfassung, in ders.: Deutsche Verfassungsgeschichte Bd. 6, S. 1002–1022.
- Konrad Jarausch: Deutsche Studenten 1800–1970, Frankfurt 1984. ISBN 3-518-11258-9, S. 117–162.
- Ulrich Kersten: Die Deutsche Studentenschaft. Handbuch des Deutschen Corpsstudenten, 3. Ausgabe, Verlag der Deutschen Corpszeitung, Frankfurt am Main 1930, S. 125–139.
- Harald Lönnecker: „Vorbild … für das kommende Reich“. Die Deutsche Studentenschaft (DSt) 1918–1933, in: GDS-Archiv für Hochschul- und Studentengeschichte, Bd. 7, Köln 2004, S. 37–53. Online-Version
- Thomas Nipperdey: Die deutsche Studentenschaft in den ersten Jahren der Weimarer Republik, in: Wilhelm Zilius/Adolf Grimme (Hgg.): Kulturverwaltung der Zwanziger Jahre, Stuttgart 1961, S. 19–48.
- Friedrich Schulze, Paul Ssymank: Das deutsche Studententum von den ältesten Zeiten bis zur Gegenwart, 4. Aufl. München 1932 (Nachdruck 1991), ISBN 3-923621-90-6, S. 484 ff.
- Jürgen Schwarz: Studenten in der Weimarer Republik. Die deutsche Studentenschaft in der Zeit von 1918 bis 1923 und ihre Stellung zur Politik, Berlin 1971. ISBN 3-428-02363-3.
- Hellmut Volkmann: Die Deutsche Studentenschaft in ihrer Entwicklung seit 1919. Leipzig 1925 (darin die Satzung).
- Holger Zinn: Die studentische Selbstverwaltung in Deutschland bis 1945, in: Matthias Steinbach, Stefan Gerber (Hg.): „Klassische Universität“ und „akademische Provinz“. Studien zur Universität Jena von der Mitte des 19. Jahrhunderts bis in die dreißiger Jahre des 20. Jahrhunderts, Jena 2005, S. 439–473.
- Holger Zinn: Gründung der Deutschen Studentenschaft. Studenten-Kurier, Jg. 2009, Heft 2, S. 5 f.
Weblinks
Einzelnachweise
- ↑ Vgl. Werner Thieme, Deutsches Hochschulrecht. 1956. S. 331 ff.
- ↑ Verordnung über die Bildung von Studentenschaften an den Universitäten und Technischen Hochschulen vom 19. September 1920 (ZBlPrUV S. 8) Digitalisat ( vom 3. März 2017 im Internet Archive) der Bibliothek für Bildungsgeschichtliche Forschung
- ↑ Erich Wende, Grundlagen des preußischen Hochschulrechts. 1930, S. 187.
- ↑ Erich Wende: Grundlagen des preußischen Hochschulrechts. 1930, S. 178, 186.
- ↑ Vgl. Die schwebenden Fragen des preußischen Studentenrechts. Schreiben des Preußischen Kultusministers Dr. Becker an die Studentenschaften der preußischen Universitäten und Technischen Hochschulen vom 24. November 1926. Abgedruckt bei Wolfgang Kalischer: Die Universität und ihre Studentenschaften. Universitas magistrorum et scholarium. 1967, S. 168 ff.
- ↑ Niedersächsische Hochschulzeitung, 3. Jg., Nr. 2 vom 13. Mai 1920, S. 1 ff.; abgedruckt bei Wolfgang Kalischer: Die Universität und ihre Studentenschaften. Universitas magistrorum et scholarium. 1967, S. 126 ff.
- ↑ (ZBlPrUV 1927, S. 325)
- ↑ Abstimmungsergebnisse bei Wolfgang Kalischer: Die Universität und ihre Studentenschaften. Universitas magistrorum et scholarium. 1967, S. 168 ff.
- ↑ (RGBl. I S. 215)
- ↑ (Satz 4; zum Führerprinzip weiter: Richtlinien zur Vereinheitlichung der Hochschulverwaltung vom 1. April 1935. Abgedruckt in: Die Deutsche Hochschulverwaltung, Bd. 1, S. 34 ff.)
- ↑ Michael Grüttner: Studenten im Dritten Reich, Paderborn 1995, S. 270 f.
- ↑ Kontrollratsgesetz Nr. 2 vom 10. Oktober 1945. In: Amtsblatt des Kontrollrats in Deutschland, Nummer 1 vom 29. Oktober 1945, S. 19 ff., Digitalisat der Deutschen Nationalbibliothek: urn:nbn:de:101:1-201301314955.
- ↑ Lutz Hachmeister: Schleyer: eine deutsche Geschichte, C.H.Beck, 2004, S. 98
- ↑ Kersten war Angehöriger des Corps Silesia Breslau
- ↑ wohl auf Initiative von Kersten
- ↑ Siegfried Schindelmeiser: Die Geschichte des Corps Baltia II zu Königsberg i. Pr., Bd. 2. München 2010, ISBN 978-3-00-028704-6, S. 401–403.
