Dawson-Funktion

Beide reellen Dawson-Funktionen zusammen

In der Mathematik ist die Dawson-Funktion (auch Dawsons Funktion oder Dawson-Integral) der Name folgender Funktionen

für und

für .

Die Funktionen stehen in folgender Beziehung zueinander

Für alle komplexen Werte sind die Lösungen der Differentialgleichungen

Es handelt sich bei um die einseitige Sinustransformation resp. Sinus-Hyperbolicus-Transformation des gaußschen Fehlerintegrals und somit ist die Dawson-Funktion keine elementare Funktion.

Der britische Mathematiker Henry Gordon Dawson ist für diese Funktionen namensgebend.

Definition

Die Dawson-Funktion ist das Produkt aus und dem Integral über .

Die Dawson-Plus-Funktion ist

.

Die Dawson-Minus-Funktion ist

.

Elementare Eigenschaften

Es gilt

und

wobei die komplexe Fehlerfunktion und die imaginäre Fehlerfunktion

bezeichnet.

Mit der Substitution im Integral erhält man auch folgende Darstellung

Kurvendiskussion

Dawson-Plus-Funktion
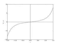
Dawson-Minus-Funktion

Sowohl die Dawson-Plus-Funktion als auch die Dawson-Minus-Funktion zählen zu den sogenannten ganzen Funktionen und sind somit für alle komplexen Zahlen definiert. Im Reellen hat die Dawson-Plus-Funktion einen zum Ursprung punktsymmetrischen Graphen. Die Extrempunkte ergeben sich aus der Gleichung . An der Stelle (gerundet) liegt ein relatives Minimum vor, an der Stelle (gerundet) ein relatives Maximum. Für positive Abszissenwerte ist die Dawson-Plus-Funktion positiv und rechtsgekrümmt und für negative Abszissenwerte ist sie negativ und linksgekrümmt. Die Dawson-Minus-Funktion ist eine bijektive Funktion, die für alle reellen Abszissenwerte eine positive Steigung aufweist. Diese Funktion ist für positive Abszissenwerte linksgekrümmt und für negative Abszissenwerte rechtsgekrümmt.

Differentialgleichungen

Somit gelten diese Ableitungen und diese Differentialgleichungen:

Daraus folgen diese beiden Differentialgleichungen:

Beziehung zur Fehlerfunktion

Dawson-Plus-Funktion

Erf-Funktion und Erfc-Funktion

Es gilt folgende Beziehung zur komplexen Fehlerfunktion und zur Faddeeva-Funktion

wobei die komplementäre Fehlerfunktion

bezeichnet.[1]

Sinus-Transformation des Gaussschen Fehlerintegrals

Als Sinus-Transformation des Gaussschen Fehlerintegrals hat die Dawson-Plus-Funktion folgende weitere Identität:

Dawson-Minus-Funktion

Als Sinus-Hyperbolicus-Transformation des Gaußschen Fehlerintegrals hat die Dawson-Minus-Funktion diese weitere Identität:

Reihenentwicklungen

Die Maclaurinschen Reihen für die beiden Dawsonschen Funktionen lauten so:

Glockenkurve

Mit den Dawson-Funktionen kann das Gaußsche Glockenkurvenintegral bewiesen werden:

Für dieses Integral der Glockenkurve gilt mit der genannten Definition der Dawson-Minus-Funktion diese Formel:

Diese Funktion hat die nun gezeigte Ableitung:

Somit gilt folgende Integralidentität:

Durch die Bildung der Ursprungsstammfunktion von der nun genannten Formel bezüglich x entsteht diese Formel:

Durch Bildung des Grenzwertes entsteht dann die anschließende Gleichung:

Daraus folgt dieses Endresultat:

Literatur

  • Temme, N. M. (2010), "Error Functions, Dawson's and Fresnel Integrals", in Olver, Frank W. J.; Lozier, Daniel M.; Boisvert, Ronald F.; Clark, Charles W. (eds.), NIST Handbook of Mathematical Functions, Cambridge University Press, ISBN 978-0-521-19225-5, MR 2723248
  • Dawson, H. G. (1897). "On the Numerical Value of . Proceedings of the London Mathematical Society. s1-29 (1): 519–522. doi:10.1112/plms/s1-29.1.519.
  • Mofreh R. Zaghloul and Ahmed N. Ali, "Algorithm 916: Computing the Faddeyeva and Voigt Functions," ACM Trans. Math. Soft. 38 (2), 15 (2011). arXiv:1106.0151.

Einzelnachweise

  1. J. H. McCabe: A Continued Fraction Expansion, with a Truncation Error Estimate, for Dawson's Integral. In: American Mathematical Society (Hrsg.): Mathematics of Computation. Band 28, Nr. 127, 1974, S. 811–816.