Dark (Fernsehserie)
| Serie | |
| Titel | Dark |
|---|---|
| Produktionsland | Deutschland |
| Originalsprache | Deutsch |
| Genre | Science-Fiction, Mystery, Thriller |
| Länge | 44–73 Minuten |
| Episoden | 26 in 3 Staffeln (Liste) |
| Titelmusik | Apparat (mit Soap&Skin) – Goodbye |
| Produktionsunternehmen | Wiedemann & Berg Filmproduktion |
| Idee | |
| Regie | Baran bo Odar |
| Drehbuch |
|
| Produktion |
|
| Musik | Ben Frost |
| Kamera | Nikolaus Summerer |
| Premiere | 1. Dez. 2017 – 27. Juni 2020 auf Netflix |
| → Besetzung | |
Dark ist eine deutsche Science-Fiction-Mystery-Fernsehserie auf Netflix. Es ist die erste Serie, die von Netflix in Deutschland entwickelt, produziert und gefilmt wurde. Die zehn Folgen umfassende erste Staffel wurde am 1. Dezember 2017 veröffentlicht. Die zweite und dritte Staffel mit jeweils acht Folgen folgten am 21. Juni 2019 bzw. 27. Juni 2020. Im Jahr 2018 wurde sie mit dem Grimme-Preis in der Kategorie Fiktion ausgezeichnet.
Die Serie wurde gemeinsam von Baran bo Odar und Jantje Friese entwickelt. Baran bo Odar übernahm dabei in allen 26 Folgen die Regie, während Jantje Friese das Drehbuch der Serie schrieb. Weitere Autoren sind Marc O. Seng, Martin Behnke, Ronny Schalk und Daphne Ferraro. Die Dreharbeiten fanden überwiegend in Berlin und der Brandenburger Umgebung sowie in den Filmstudios der CCC-Film und später Babelsberg statt.
Die Handlung der Serie spielt in der fiktiven deutschen Kleinstadt Winden, in der zunächst das Verschwinden zweier Kinder für Aufsehen sorgt, in der Folge jedoch die düsteren Geschichten, Geheimnisse und Verwandtschaften von vier eng miteinander verbundenen Familien aufgeklärt werden, die durch eine komplizierte Aneinanderreihung von Zeitreisen und Verschwörungen über Generationen miteinander verbunden sind. Im Laufe der Serie werden der Ursprung dieser Verbindungen und die philosophischen Implikationen von Zeit und deren Konsequenzen für das menschliche Leben behandelt.
Handlung
Staffel 1
Die Geschichte spielt in der fiktiven deutschen Kleinstadt Winden. Nach dem Suizid seines Vaters Michael Kahnwald kehrt Jonas nach mehrmonatiger psychologischer Behandlung an seine Schule zurück. Dort wird seit mehreren Wochen Erik Obendorf vermisst und Jonas muss feststellen, dass sein bester Schulfreund Bartosz Tiedemann mit Martha Nielsen zusammen ist, der er im vergangenen Sommer näher gekommen war. Auf der Suche nach Eriks Drogenversteck in der Nähe der Windener Höhlen, unweit des örtlichen Kernkraftwerks, werden Jonas, Bartosz, Franziska Doppler und die drei Nielsen-Geschwister Magnus, Martha und Mikkel von furchteinflößenden Geräuschen aus der Höhle aufgeschreckt. Auf ihrer Flucht zurück zum Treffpunkt verschwindet Mikkel spurlos. Am nächsten Morgen wird eine Kinderleiche gefunden, die sich als Mads Nielsen herausstellt, der 1986 verschwundene Bruder des Polizisten Ulrich Nielsen, Vater von Martha, Magnus und Mikkel und Ehemann von Schulleiterin Katharina. Ulrich versucht zusammen mit seiner Kollegin Charlotte Doppler die Vermisstenfälle zu lösen. Charlotte ist die Mutter von Franziska und Elisabeth und die Ehefrau von Peter Doppler, dem Therapeuten von Jonas. Deren Ehe ist jedoch zerbrochen, seitdem Charlotte herausgefunden hat, dass Peter sich mit der transgeschlechtlichen Sexarbeiterin Bernadette Wöller trifft. Ulrich hat unterdessen eine Affäre mit der Mutter von Jonas, Hannah Kahnwald. In den folgenden Tagen und Wochen kommen immer mehr Geheimnisse um die Vergangenheit und Geschichte der vier Familien Doppler, Tiedemann, Kahnwald und Nielsen ans Tageslicht. Es stellt sich heraus, dass Mikkel durch eine Passage in den Windener Höhlen ins Jahr 1986 zurückgereist ist. Dort wird er von Ines Kahnwald adoptiert und trifft auf Hannah Krüger, seine spätere Frau. Die Passage ermöglicht es mehreren Figuren, in der Zeit zu reisen, sodass die Handlung zugleich in den Jahren 2019 sowie 1986 und 1953 spielt. Ulrich versucht im Jahr 2019 die drei vermissten Kinder in eine Verbindung zu bringen und vermutet diese im örtlichen Atomkraftwerk, das von Aleksander Tiedemann geleitet wird, dem Mann von Regina und Vater von Bartosz.
Es stellt sich heraus, dass Erik in einem alten Bunker festgehalten wird und Teil eines grotesk anmutenden Experiments ist, das zuvor bereits am Tod von Mads gescheitert ist. Unterdessen kommt ein Fremder nach Winden und checkt im Hotel von Regina ein. Er sorgt dafür, dass Jonas den Zugang zum Portal erhält, mit dem man durch die Zeit reisen kann. Jonas reist nach 1986 und findet Mikkel. Bevor er ihn erreichen kann, wird er vom Fremden aufgehalten, der ihm erklärt, dass ein Eingreifen in die Vergangenheit die Zukunft verändert und Mikkel in Wahrheit Michael Kahnwald und damit sein Vater ist. Im selben Jahr übernimmt Claudia Tiedemann die Leitung des örtlichen Kernkraftwerkes von ihrem Vorgänger, Bernd Doppler. Dieser hatte das AKW im Jahr 1953 als erstes in Deutschland errichten lassen. Damals verschwand auch sein Sohn Helge für kurze Zeit. Zuständig für die damalige Ermittlung war Egon Tiedemann, der Vater von Claudia. Verantwortlich für das Verschwinden der Kinder in den Jahren 1986 und 2019 ist Noah, der Helge zur Mitarbeit zwingt. Noah ist Teil einer Organisation von Zeitreisenden mit dem Namen Sic Mundus Creatus Est (lat. So wurde die Welt erschaffen). Nachdem Ulrich schon lange Helge – im Jahr 2019 mit Demenz im Pflegeheim – verdächtigt hat, folgt er ihm eines Tages in die Höhlen. Dort entdeckt er die Passage. Während der alte Helge jedoch ins Jahr 1986 reist, gelangt Ulrich unbeabsichtigt ins Jahr 1953. Dort scheitert sein Versuch, den jungen Helge zu töten und das Verschwinden von Mads und Mikkel damit ungeschehen zu machen, woraufhin er verhaftet wird. Der alte Helge wiederum stirbt bei dem Versuch, sein jüngeres Ich im Jahr 1986 zu töten. Eine Reihe von Umständen sorgt unterdessen dafür, dass der Uhrmacher H. G. Tannhaus eine tragbare Zeitmaschine baut. Im Jahr 2019 rekrutiert Noah Bartosz, indem er ihm korrekt voraussagt, was in der Zukunft geschehen wird. Noah und Helge entführen wenig später den ins Jahr 1986 zurückgereisten Jonas, der sich im selben Bunker wie zuvor Erik wiederfindet. Dort offenbart ihm der Fremde, in Wahrheit er selbst aus der Zukunft zu sein. Mit der Zeitmaschine will der erwachsene Jonas 1986 die Passage schließen, lässt jedoch dadurch die Passage überhaupt erst entstehen. Der junge Jonas kann durch das Auftreten eines Wurmlochs den jungen Helge sehen, der nach dem gescheiterten Mordversuch von Ulrich im Jahr 1953 im Bunker aufwacht. Durch das Wurmloch berühren sich beide, wodurch Jonas ins postapokalyptische Winden des Jahres 2052 gelangt.

Staffel 2
Die Handlung der zweiten Staffel setzt im Jahr 1921 ein. Der junge Noah und ein weiterer Mann graben gemeinsam die Passage in den Windener Höhlen aus, bevor Noah den Mann tötet. Ein Großteil der Haupt- und Nebenhandlungen verschiebt sich in die Jahre 1954, 1987 und 2020. Noah ist auf der Suche nach den fehlenden Seiten von Claudias Notizbuch, in dem alle Geschehnisse in den verschiedenen Zeitachsen niedergeschrieben sind. Er eröffnet Charlotte, dass er ihr Vater ist. Elisabeth führt im Jahr 2053 eine Gruppe von Widerstandskämpfern an, die das Areal um das zerstörte AKW kontrollieren. Im Inneren des Kontrollraums befindet sich ein Wurmloch, mit dem Jonas zurück ins Jahr 1921 reist. Dort trifft er auf Adam, den Anführer von Sic Mundus. Dieser offenbart sich als der 66 Jahre ältere Jonas, der sein jüngeres Ich mit dem Auftrag, seinen Vater davon abzuhalten, sich umzubringen, mit dem Wurmloch ins Jahr 2019 schickt. Dort muss er jedoch feststellen, dass er selbst der Auslöser für dessen Suizid und auch das Verschwinden Mikkels ist, denn es war Jonas, der diesem den Weg durch die Passage ins Jahr 1986 gezeigt hatte. Ulrich ist unterdessen im Jahr 1987 seit mittlerweile 34 Jahren in einer geschlossenen Einrichtung untergebracht, wo er durch Egon von der Ankunft Mikkels erfährt. Nach einem erfolgreichen Ausbruch scheitert er bei dem Versuch, gemeinsam mit Mikkel durch die Passage zurück ins Jahr 2019 zu reisen. Egon beginnt zu verstehen, dass Zeitreisen hinter dem Verschwinden von Mads und dem Auftauchen von Mikkel und Ulrich stecken, doch bevor er dieses Wissen mit anderen teilen kann, wird er im Streit von seiner Tochter Claudia bei einem Sturz getötet. Diese wurde von ihrem älteren Ich und Jonas über das Zeitreisen aufgeklärt und darüber, dass alle Ereignisse eine sich immer wiederholende Verkettung von Ursache und Wirkung bilden. Sie reist mehrfach durch die Zeit, um die Dinge so geschehen zu lassen, wie sie immer geschehen sind. Sie wird später von Noah erschossen. Adam offenbart, dass er die Welt zerstören will und niemand frei von Schuld daran sei. Als Beispiel nennt er, dass Charlotte Noahs und Elisabeths Tochter ist und gleichzeitig Elisabeths Mutter. Nachdem Noah Adams wahres Ziel erkannt hat und diesen vergeblich versucht hat umzubringen, wird Noah von seiner Schwester Agnes erschossen. Um seine Freunde von der Existenz von Zeitreisen zu überzeugen, reist Bartosz gemeinsam mit Martha, Magnus, Franziska und Elisabeth ins Jahr 1987.
Das von SOKO-Leiter Clausen veranlasste Öffnen der Atommüll-Fässer, die AKW-Chef Aleksander Tiedemann im Atomkraftwerk hat einbetonieren lassen, löst im Jahr 2020 die Apokalypse aus, bei der das 1986 bei einem Störfall im AKW entstandene Higgs-Boson freigesetzt wird, das das Wurmloch entstehen lässt. Charlotte kann durch das sich öffnende Wurmloch ihre Tochter Elisabeth sehen, die im Jahr 2053 ebenfalls vor diesem Wurmloch steht. Die beiden berühren sich. Der erwachsene Jonas rettet Bartosz, Magnus und Franziska vor der Apokalypse, indem sie mit der Zeitmaschine zusammen in die Vergangenheit reisen. Währenddessen haben sich im Bunker Peter Doppler mit seiner Tochter Elisabeth, Claudia mit ihrer Tochter Regina sowie der junge Noah in Sicherheit gebracht. Bevor der junge Jonas Martha davon überzeugen kann, sich mit ihm in Sicherheit zu bringen, wird sie von Adam, der aus dem Jahr 1921 dafür anreist, erschossen. Kurz bevor die Druckwelle der Apokalypse Jonas erreicht, taucht plötzlich eine weitere Martha im Raum auf. Sie trägt eine kleine, kugelförmige Apparatur bei sich, mit der sie sich zusammen mit Jonas im letzten Moment scheinbar in Luft auflöst.

Staffel 3
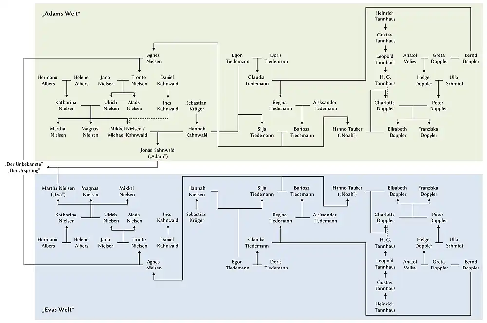
Die dritte Staffel verbindet und beendet die in den vorherigen Staffeln angefangenen Handlungsstränge, führt neben den Jahren 1921, 1954, 1987, 2020 und 2053 zusätzlich das Jahr 1888 in die Handlung ein und zeigt zudem mehrere Ereignisse zwischen diesen Jahren. Zusätzlich dazu wird ein Paralleluniversum gezeigt („Evas Welt“ im Gegensatz zu „Adams Welt“ aus den Staffeln 1 und 2). In dieser Welt leben größtenteils die gleichen Figuren wie in Adams Welt, die jedoch in teilweise anderen Beziehungen zueinander stehen. So ist Ulrich in dieser Welt bereits von seiner Exfrau Katharina geschieden und erwartet mit seiner neuen Frau Hannah – die er mit Charlotte betrügt – ein Kind. Jonas muss schon bald feststellen, dass er selbst in dieser Welt nicht existiert, da Mikkel in Evas Welt nicht in der Zeit zurückreist, und somit auch nicht zu Michael Kahnwald wird. In dieser Welt nimmt Eva die Rolle von Adam in Jonas’ Welt ein. Sie ist die ältere Martha und Anführerin des Geheimbundes Erit Lux (lat. Es wird Licht werden). Sie will im Gegensatz zu Adam den ewigen Kreis der Dinge nicht durchbrechen, sondern ihn aufrechterhalten. Sie ist durch die Verwendung der von Martha mitgeführten kugelförmigen Apparatur im Gegensatz zu Adam auch in der Lage, zwischen den beiden Welten zu reisen. Von ihr wird auch der Unbekannte, der stets zu dritt mit seinem jüngeren und älteren Ich auftritt, beauftragt, die Dinge so geschehen zu lassen, wie sie geschehen sollen. Er sorgt u. a. dafür, dass 1953 das AKW in Winden gebaut wird, ist 1986 der Auslöser für den Störfall im AKW und Autor des Notizbuches, das Claudia bei sich trägt. Der Unbekannte ist der Sohn von Jonas (aus Adams Welt) und Martha (aus Evas Welt) und damit die Verbindung beider Welten.
Der erwachsene Jonas ist unbeabsichtigt mit Magnus, Franziska und Bartosz ins Jahr 1888 gereist. Dort versuchen sie jahrelang, mit einer Maschine das Wurmloch zu erzeugen. Während dieser Zeit reist Hannah, die zuvor ins Jahr 1954 gereist ist und dort eine Affäre mit Egon begonnen hatte, mit ihrer Tochter Silja zu den vier Zeitreisenden, wo sie von Jonas, der allmählich zu Adam wird, getötet wird. Silja wird später von Adam ins Jahr 2052 geschickt, um dort Jonas zu empfangen und später wieder zurückzureisen. Sie wird die Frau von Bartosz und gemeinsam bekommen sie die Kinder Agnes und Hanno, der später zu Noah wird. Elisabeth erklärt im Jahr 2053 ihrer Mutter Charlotte, wer ihre Eltern sind: Es sind Noah und sie selbst, Elisabeth. Claudia beschließt unterdessen, ihr eigenes Ich aus Evas Welt zu töten, um als Spionin zwischen den Welten zu agieren und den Lauf der Dinge zu beeinflussen. Sie ist fest dazu entschlossen, ihre an Krebs erkrankte Tochter Regina zu retten, indem sie die endlose Zeitschleife vernichtet. Sowohl Adam als auch Eva scheitern jedoch bei dem Versuch, gegen den anderen zu gewinnen. Nachdem Adam vergebens die schwangere Martha aus Evas Welt getötet hat, muss er feststellen, dass durch das Auslöschen des vermeintlichen Ursprungs die Zeitschleife nicht aufgelöst wird. Claudia erklärt ihm, dass es durch Quantenverschränkung dazu gekommen ist, dass es eine weitere Martha und einen weiteren Jonas gibt. Im Zeitpunkt der Apokalypse stand die Zeit für einen Moment still, weshalb es möglich war, dass Jonas sowohl von Martha gerettet wird, als auch sich selbst in Sicherheit bringen musste, während Martha ihn sowohl gerettet hat, als auch mit Bartosz in Evas Welt zurückgereist ist. Dadurch ist es möglich, den wahren Ursprung der Zeitschleife zu zerstören. Dieser liegt in einer anderen, einer dritten Welt (Triqueta). In dieser „Ursprungswelt“ verliert H. G. Tannhaus seinen Sohn Marek, dessen Frau Sonja und ihr gemeinsames Kind bei einem Verkehrsunfall. Um dieses Ereignis rückgängig zu machen, baut er eine Zeitmaschine, mit der er im Jahr 1986 die Spaltung seiner Welt in Adams und Evas Welt verursacht und damit die endlose Zeitschleife auslöst. Jonas und Martha gelingt es, in diese Ursprungswelt zu reisen und Marek und Sonja davon zu überzeugen, zu H. G. Tannhaus zurückzukehren. Sie sterben nicht, wodurch sich Jonas und Martha sowie Adams und Evas Welt vollständig auflösen. Ohne es zu wissen, hat H. G. Tannhaus mit dem Bau der Zeitmaschine somit tatsächlich die Vergangenheit geändert.

Besetzung
Hauptfiguren
.jpg)
.jpg)
.jpg)
_Jeanne_Degraa_0821.jpg)



Dark spielt hauptsächlich zu insgesamt sechs verschiedenen Zeiten und den jeweils folgenden Monaten. Die erste Staffel spielt überwiegend im Jahr 2019. Weitere Handlungsstränge finden in den Jahren 1953, 1986 und 2052 statt. Die zweite Staffel spielt mehrere Monate nach der ersten und damit in den Jahren 1954, 1987, 2020 sowie 2053. Zusätzlich wird ein Handlungsstrang im Jahr 1921 eingeführt. Die dritte und letzte Staffel findet zudem im Jahr 1888 statt und verbindet die zuvor gezeigten Handlungsstränge über die verschiedenen Zeiten. Sie führt außerdem neben Jonas Welt, die in den ersten beiden Staffeln gezeigt wurde, noch Marthas Welt sowie die Ursprungswelt als Parallelwelten in die Handlung ein. Da viele der in Dark vorkommenden Figuren somit in mehreren der genannten Jahreszahlen vorkommen, werden sie je nach Alter von unterschiedlichen Schauspielern porträtiert, die nachfolgend tabellarisch aufgeführt werden.
Sortierung: zunächst werden die vier Hauptfamilien nach Nachnamen angeführt; innerhalb der Familien haben Ältere vor Jüngeren und Frauen vor Männern Vorrang; zuletzt werden sonstige Rollen erwähnt. A = Adams Welt, E = Evas Welt.
| Rolle | Lebensphase | Hintergrund | Schauspieler | Staffel | ||
|---|---|---|---|---|---|---|
| 1 | 2 | 3 | ||||
| Doppler-Familie | ||||||
| Greta Doppler
(geb. 1917) |
Erwachsene | Mutter von Helge, Frau von Bernd | Cordelia Wege | Haupt | Neben | Gast |
| Bernd Doppler
(geb. 1913) |
älterer Mann | ehemaliger Chef des örtlichen Kernkraftwerks | Michael Mendl | Neben | Gast | |
| Erwachsener | AKW-Bauherr; Vater von Helge, Mann von Greta | Anatole Taubman | Haupt | Gast | ||
| Helge Doppler
(geb. 1944) |
älterer Mann | dement im Pflegeheim (A) / in häuslicher Pflege (E) | Hermann Beyer | Haupt | Haupt | |
| Erwachsener | AKW-Mitarbeiter; Vater von Peter | Peter Schneider | Haupt | Neben | Gast | |
| Kind | Sohn von Bernd und Greta | Tom Philipp | Haupt | Neben | ||
| Charlotte Doppler
(A: geb. 2041, E: geb. 1971) |
Erwachsene | Polizistin; Frau von Peter, Mutter von Elisabeth und Franziska | Karoline Eichhorn | Haupt | ||
| Jugendliche | Adoptivenkelin von H. G. Tannhaus | Stephanie Amarell | Haupt | Gast | ||
| Baby | Tochter von Hanno und Elisabeth | Gast | ||||
| Peter Doppler
(geb. 1970) |
Erwachsener | Psychotherapeut (A) / Pfarrer (E); Mann von Charlotte, Vater von Elisabeth und Franziska | Stephan Kampwirth | Haupt | ||
| Jugendlicher | Sohn von Helge und Ulla | Pablo Striebeck | Gast | |||
| Franziska Doppler
(geb. 2003) |
Erwachsene | Frau von Magnus | Carina Wiese | Haupt | ||
| Jugendliche | Tochter von Charlotte und Peter, Schwester von Elisabeth | Gina Stiebitz | Haupt | |||
| Elisabeth Doppler
(geb. 2011) |
Erwachsene | Mutter von Charlotte, Frau von Hanno | Sandra Borgmann | Haupt | ||
| Kind | Tochter von Charlotte und Peter | Carlotta von Falkenhayn | Haupt | |||
| Kahnwald-Familie | ||||||
| Daniel Kahnwald
(geb. 1915) |
Erwachsener | Polizeichef; Vater von Ines | Florian Panzner | Haupt | Gast | |
| Ines Kahnwald
(geb. 1940) |
ältere Frau | (nicht leibliche) Großmutter von Jonas | Angela Winkler | Haupt | ||
| Erwachsene | Krankenschwester, Adoptivmutter von Mikkel | Anne Ratte-Polle | Haupt | Gast | ||
| Jugendliche | Tochter von Daniel | Lena Urzendowsky | Neben | Gast | ||
| Hannah Kahnwald
(geb. 1972) |
Erwachsene | Masseurin; Mutter von Jonas und Frau von Michael (A) / Frau von Ulrich (E) | Maja Schöne | Haupt | ||
| Jugendliche | Tochter von Sebastian | Ella Lee | Haupt | Gast | ||
| Jonas Kahnwald
„Adam“ (geb. 2003) |
älterer Mann | bekannt als „Adam“, Anführer von Sic Mundus (A) | Dietrich Hollinderbäumer | Haupt | ||
| Erwachsener | „Der Fremde“ (A) | Andreas Pietschmann | Haupt | |||
| Jugendlicher | Sohn von Michael und Hannah (A), Vater des Unbekannten (E) | Louis Hofmann | Haupt | |||
| Kind | Jonas Gerzabek | Gast | ||||
| Nielsen-Familie | ||||||
| Agnes Nielsen
(geb. 1910) |
Erwachsene | Mutter von Tronte, Schwester von Noah | Antje Traue | Haupt | Neben | |
| Kind | Tochter von Silja und Bartosz, Schwester von Hanno | Helena Pieske | Gast | |||
| Jana Nielsen
(geb. 1942) |
ältere Frau | Großmutter von Magnus, Martha und Mikkel | Tatja Seibt | Haupt | Gast | |
| Erwachsene | Frau von Tronte, Mutter von Ulrich und Mads | Anne Lebinsky | Haupt | Gast | ||
| Kind | wächst gemeinsam mit ihren Freundinnen Ines und Claudia auf | Rike Sindler | Neben | Gast | ||
| Tronte Nielsen
(geb. 1941) |
älterer Mann | arbeitet mit Claudia zusammen | Walter Kreye | Haupt | Gast | |
| Erwachsener | Journalist; Mann von Jana, Vater von Ulrich und Mads | Felix Kramer | Haupt | Neben | ||
| Kind | Sohn von Agnes und dem Unbekannten | Joshio Marlon | Neben | Gast | ||
| Katharina Nielsen
(geb. 1970) |
Erwachsene | Schulleiterin; Mutter von Magnus, Martha und Mikkel, Frau von Ulrich (A) / geschieden von Ulrich (E) | Jördis Triebel | Haupt | ||
| Jugendliche | Tochter von Helene und Hermann | Nele Trebs | Haupt | Gast | Neben | |
| Ulrich Nielsen
(geb. 1971) |
älterer Mann | in einer geschlossenen Einrichtung untergebracht | Winfried Glatzeder | Haupt | Neben | |
| Erwachsener | Polizist; Vater von Magnus, Martha und Mikkel, Mann von Katharina (A) / Mann von Hannah (E) | Oliver Masucci | Haupt | |||
| Jugendlicher | Sohn von Tronte und Jana, Bruder von Mads | Ludger Bökelmann | Haupt | Gast | ||
| Magnus Nielsen
(geb. 2001) |
Erwachsener | Mann von Franziska | Wolfram Koch | Neben | Haupt | |
| Jugendlicher | Sohn von Ulrich und Katharina, Bruder von Martha und Mikkel | Moritz Jahn | Haupt | |||
| Martha Nielsen
„Eva“ (geb. 2003) |
ältere Frau | bekannt als „Eva“, Anführerin von Erit Lux (E) | Barbara Nüsse | Haupt | ||
| Erwachsene | Mutter des Unbekannten (E) | Nina Kronjäger | Haupt | |||
| Jugendliche | Tochter von Ulrich und Katharina, Schwester von Magnus und Mikkel | Lisa Vicari | Haupt | |||
| Kind | Luna Arwen Krüger | Gast | ||||
| Mikkel Nielsen
Michael Kahnwald (geb. 2008) |
Erwachsener | Vater von Jonas, Mann von Hannah | Sebastian Rudolph | Haupt | Gast | |
| Kind | Sohn von Ulrich und Katharina, Bruder von Magnus und Martha | Daan Lennard Liebrenz | Haupt | |||
| Tiedemann-Familie | ||||||
| Doris Tiedemann
(geb. 1922) |
Erwachsene | Frau von Egon und Mutter von Claudia | Luise Heyer | Haupt | Gast | |
| Egon Tiedemann
(geb. 1922) |
älterer Mann | Polizist | Christian Pätzold | Haupt | Neben | |
| Erwachsener | Polizist; Mann von Doris, Vater von Claudia und Silja | Sebastian Hülk | Haupt | Neben | ||
| Claudia Tiedemann
(geb. 1942) |
ältere Frau | reist zwischen Jonas und Marthas Welt, Entdeckerin der Ursprungswelt | Lisa Kreuzer | Neben | Haupt | Neben |
| Erwachsene | AKW-Chefin; Mutter von Regina | Julika Jenkins | Haupt | |||
| Kind | Tochter von Egon und Doris | Gwendolyn Göbel | Neben | Gast | ||
| Regina Tiedemann
(geb. 1971) |
Erwachsene | Hotelchefin; Mutter von Bartosz, Frau von Aleksander | Deborah Kaufmann | Haupt | ||
| Jugendliche | Tochter von Claudia | Lydia Maria Makrides | Haupt | Gast | ||
| Aleksander Tiedemann
Boris Niewald (geb. 1966) |
Erwachsener | AKW-Chef, Vater von Bartosz, Mann von Regina | Peter Benedict | Haupt | ||
| Jugendlicher | heißt in Wahrheit Boris Niewald, nimmt Namen Aleksander Köhler an | Béla Gabor Lenz | Gast | |||
| Silja Tiedemann
(geb. 1988) |
Erwachsene | Frau von Bartosz, Mutter von Hanno und Agnes | Lissy Pernthaler | Gast | ||
| Jugendliche | Elisabeths Dolmetscherin | Lea van Acken | Gast | Haupt | ||
| Kind | Tochter von Hannah und Egon | Aurora Dervisi | Gast | |||
| Bartosz Tiedemann
(geb. 2003) |
Erwachsener | Mann von Silja, Vater von Hanno und Agnes | Roman Knižka | Gast | Neben | |
| Jugendlicher | Sohn von Aleksander und Regina | Paul Lux | Haupt | |||
| sonstige | ||||||
| Hanno Tauber
„Noah“ (geb. 1904) |
Erwachsener | bekannt als „Noah“; Vater von Charlotte, Mann von Elisabeth, Bruder von Agnes | Mark Waschke | Haupt | ||
| Jugendlicher | Sohn von Bartosz und Silja | Max Schimmelpfennig | Haupt | |||
| „Der Unbekannte“ | älterer Mann | arbeitet mit seinen jüngeren Ichs für Eva | Hans Diehl | Haupt | ||
| Erwachsener | Vater von Tronte | Jakob Diehl | Haupt | |||
| Kind | Sohn von Martha und Jonas | Claude Heinrich | Haupt | |||
| Gustav Tannhaus
(geb. 1813) |
älterer Mann | Großvater von H. G. Tannhaus | Axel Werner | Neben | ||
| Kind | Sohn von Heinrich Tannhaus | Linus Fischer | Gast | |||
| H. G. Tannhaus
(geb. 1913) |
älterer Mann | Uhrmacher und Buchautor; (nicht leiblicher) Großvater von Charlotte | Christian Steyer | Haupt | Gast | Haupt |
| Erwachsener | Uhrmacher, baut die Zeitmaschine | Arnd Klawitter | Haupt | Gast | Neben | |
| Torben Wöller
(geb. 1981) |
Erwachsener | Polizist, Bruder von Bernadette | Leopold Hornung | Haupt | ||
| Bernadette Wöller
(geb. 1987) |
Erwachsene | transgender Sexarbeiterin; Schwester von Torben | Anton Rubtsov | Haupt | Neben | Neben |
| Jasmin Trewen | Erwachsene | Sekretärin des AKW | Lea Willkowsky | Neben | Haupt | Neben |
Nebenfiguren
In weiteren Nebenrollen sind unter anderem Jennipher Antoni (Ulla Obendorf, Mutter von Erik), Tom Jahn (Jürgen Obendorf, Vater von Erik), Paul Radom (Erik Obendorf), Sammy Scheuritzel (Kilian Obendorf, Bruder von Erik), Katharina Spiering und Mariella Auman (beide als Helene Albers, Mutter von Katharina Nielsen, Pflegerin und Krankenschwester in der psychiatrischen Klinik Winden), Sylvester Groth (Clausen, Leiter der SOKO Winden), Mieke Schymura (Polizistin Justyna Jankowski), Roland Wolf (Polizist), Jörg Malchow (Gefängniswärter), Vico Mücke (Yasin Friese), Helena Abay (Yasins Mutter), Denis Schmidt (Sebastian Krüger, Vater von Hannah Kahnwald), Nils Brunkhorst (Lehrer), Nina Weniger (Lehrerin an der Gehörlosenschule), Lena Dörrie (Krankenschwester Clara Schrage), Eva Maria Jost (Krankenschwester Anne Reisch), Tara Fischer (Schülerin), Anna König (Pathologin Edda Heimann), Henning Peker (Pathologe Udo Meier), Barbara Philipp (Jugendamtsmitarbeiterin Selma Ahrens), Anna Schönberg (Krankenschwester Donata), Thomas Arnold (Bauer Hermann Albers), Hannes Wegener (Dr. Reimann), Luc Feit (Tierarzt Dr. Schaller), Franz Hartwig (Martin Döhring, Vorgesetzter von Egon Tiedemann), Andreas Schröders (AKW-Mitarbeiter), Christian Kerepeszki (AKW-Mitarbeiter), Christian Kuchenbuch (Arzt von Regina Tiedemann), Tilla Kratochwil (Erna), Valentin Oppermann (Mads Nielsen), Merlin Rose (Marek Tannhaus, Sohn von H. G. Tannhaus) und Svenja Jung (Sonja Tannhaus, Mareks Frau) zu sehen.
Episodenliste
Produktion
Projektentwicklung und Vorproduktion
_(cropped).jpg)
Die Idee zur Serie stammt von Jantje Friese und Baran bo Odar. Das Paar hatte zuvor gemeinsam die Filme Das letzte Schweigen (2010) und Who Am I – Kein System ist sicher (2014) entwickelt. Für Dark übernahm Baran bo Odar für alle Folgen die Rolle des Regisseurs, während Jantje Friese die Handlung entwickelte und Hauptautorin des Drehbuchs aller 26 Folgen war. Als Coautoren waren Marc O. Seng (sieben Folgen), Ronny Schalk, Martin Behnke (je fünf Folgen) und Daphne Ferraro (zwei Folgen) an den Drehbüchern beteiligt. Netflix gab im Februar 2016 grünes Licht für die Produktion einer ersten, zehn Folgen umfassenden Staffel.[1]
In einer Phase, in der Netflix erstmals verstärkt Projekte förderte, die außerhalb der USA und damit nicht in englischer Hauptsprache produziert wurden (wie etwa Haus des Geldes, Club de Cuervos, 3%, Suburra: Blood on Rome oder Der Pate von Bombay) war Dark die erste Serie von Netflix, die in Deutschland entwickelt, produziert und gefilmt wurde.[2] Aufgrund zufriedenstellender Abrufzahlen der weltweiten Nutzer gab Netflix am 20. Dezember bekannt, dass eine zweite Staffel bestellt wurde.[3] Schon vor Veröffentlichung der zweiten Staffel wurde eine dritte und letzte Staffel in Auftrag gegeben, wobei die Showrunner Jantje Friese und Baran bo Odar die Serie von Beginn an für drei Staffeln entwickelt und erdacht hatten.[4] Produziert wurde die Serie von der Wiedemann & Berg Filmproduktion und den Executive Producern Baran bo Odar, Jantje Friese, Quirin Berg und Max Wiedemann. Das Casting stammt von Simone Bär, die viele der insgesamt über 30 häufig vorkommenden Figuren mehrfach in unterschiedlichen Lebensphasen besetzen musste.
Das Szenenbild wurde von Udo Kramer federführend entwickelt. Um ein Set für Dreharbeiten in einer anderen Zeitebene umzugestalten, waren etwa vier bis fünf Tage nötig. Für die Optik des postapokalyptischen Winden im Jahr 2053 nach dem AKW-Unglück wurden Inspirationen aus den Bildern der Nuklearkatastrophen von Fukushima und Tschernobyl gezogen.[5]
Dreharbeiten
Die Dreharbeiten der ersten Staffel fanden zwischen Oktober 2016 und April 2017 statt, unterbrochen von einer vierwöchigen Weihnachtspause.[2][6] Die zweite Staffel wurde zwischen Juni und November 2018 abgedreht[7][8], die dritte Staffel zwischen Juni und Dezember 2019[9][10]. Um Dietrich Hollinderbäumer für seine Rolle als Adam herzurichten, brauchten die Kostümbildnerinnen um Andrea Pirchner, Astrid Stebich und Christina Wagner etwa vier Stunden. Die Maske von Adam wurde von Morten Jakobsen entworfen. Das Make-up und Kostüm für Adam sowie der Figuren Regina (als ältere, an Krebs erkrankte Frau) und Elisabeth (vernarbt, mit Perücke und Kontaktlinsen) benötigte die meiste Vorbereitungszeit vor den jeweiligen Drehtagen.[11] Für die Kamera zeichnete Nikolaus Summerer verantwortlich, der zuvor bereits mehrfach mit Baran bo Odar und Jantje Friese zusammenarbeitete. Gedreht wurde in nativem 4K mit insgesamt drei ARRI Rental ALEXA 65 und einer ALEXA Mini im Großformat.[12][13] Die visuelle Gestaltung sollte dabei an die Arbeit des amerikanischen Fotografen Gregory Crewdson angelehnt werden. Die Bildgestaltung ist zudem in allen gezeigten Zeitebenen nahezu gleich, sodass eine visuelle Unterscheidung nur durch optische Merkmale der Figuren und der Sets erfolgen kann. Die Serie wurde nicht episodisch gedreht, sodass jeder Drehort vollständig abgedreht und nicht für spätere Folgen erneut besucht wurde. So konnte das Budget der Dreharbeiten verkleinert werden. Am Ende der Dreharbeiten zur etwa zehn Stunden umfassenden ersten Staffel wurden etwa 400 Stunden Material mit einer Datengröße von 656 TB aufgenommen.[14] Für alle drei Staffeln wurde laut Regisseur Baran bo Odar an insgesamt 438 Tagen mit 95 Darstellern und 549 Mitarbeitern gedreht.[10]
Für alle drei Staffeln wurde überwiegend in Berlin und im umgebenden Brandenburg sowie in den Filmstudios der CCC-Film und später Babelsberg gedreht.[14][15] In ersterem Studio fanden nahezu alle Studioaufnahmen der ersten Staffel statt.[14] Als Kulisse für die wenigen Aufnahmen innerhalb der Höhle und einige Außenaufnahmen im Wald wurde die Südharzer Einhornhöhle bei Scharzfeld ausgewählt.[16] Andere Außenaufnahmen und Szenen vor dem Eingang der Höhle sowie der Waldhütte der Doppler-Familie wurden im Wald zwischen Tremsdorf und Saarmund in Brandenburg gedreht.[17][15] Der Eingang der Höhle wurde dabei am Originalschauplatz aufgebaut, während die meisten Innenaufnahmen im Studio stattfanden.[14] Die Brücke und die alte Schienentrasse, bei der sich Jonas in der ersten Folge mit seinen Freunden trifft, befinden sich bei Dreilinden im Düppeler Forst, an der ehemaligen Bahnstrecke Wannsee–Stahnsdorf. Der Südwestkirchhof Stahnsdorf mit seiner hölzernen Friedhofskapelle diente als Kulisse für den Friedhof von Winden. Der See, in dem Martha, Jonas, Franziska und Magnus in der zweiten Staffel schwimmen gehen, wurde an den Nudower Fischteichen in Szene gesetzt.[18] Der ehemalige Kontrollpunkt Dreilinden und Teltowkanalbrücke diente als Drehort für den abgestellten Wohnwagen von Bernadette Wöller. Am nördlichen Stadtrand von Potsdam befindet sich die ehemalige Kaserne Krampnitz. Sie diente als Kulisse für das postapokalyptische Winden. Das zerstörte AKW wurde durch das ehemalige Chemiewerk in Rüdersdorf bei Berlin in Szene gesetzt. Die Szenen vor und in der Windener Schule wurden an der Reinfelder Schule im Berliner Bezirk Charlottenburg-Wilmersdorf aufgenommen. Ein um 1930 erbautes Haus am nördlichen Rand Berlins diente als Kulisse für das purpurrote Haus der Kahnwalds. In den angrenzenden Wäldern und Feldern wurde ebenso gedreht. Das Schloss Lanke bei Wandlitz und das Schlosshotel im Grunewald dienten als Drehorte für das Hotel von Regina Tiedemann.[15] Teile des Atomkraftwerks wurden im Velodrom in Berlin nachgebaut.[14] Weitere Drehorte waren die Landesfinanzschule in Königs Wusterhausen, die Staatsbibliothek Unter den Linden und die Akademie der Künste in Berlin, eine ehemalige Lungenklinik am Wannsee, ein Waldgebiet bei Kallinchen bei Zossen, das Berliner Olympiastadion sowie andere Orte in Nuthetal, Potsdam und Berlin.[14][15][19] In Adams Büro hängt eine Version[20] von Peter Paul Rubens Gemälde Der Höllensturz der Verdammten.
Für Evas Welt, die in der dritten Staffel gezeigt wird, wurden alle Sets gespiegelt, um sie als Parallelwelt zu Adams kenntlich zu machen. Auch viele Merkmale der Figuren, etwa Jonas Scheitel oder Marthas Narbe im Gesicht, wurden gespiegelt, sobald sie sich zwischen den beiden Welten bewegten. Da dieser Spiegeleffekt erst nachträglich durchgeführt wurde, mussten etwa Requisiten wie Bücher am Set mit spiegelverkehrten Einbänden verwendet werden und Schauspieler Türen mit der linken Hand öffnen.[21]
- Drehorte für Dark
-
-
Gleisreste der Bahnstrecke Berlin-Wannsee–Stahnsdorf in Höhe des Königswegs -
-
Phosphatwerk bei Rüdersdorf -

Postproduktion
Editing
Der Schnitt der Serie stammt insgesamt von sieben hauptverantwortlichen Editoren. Anja Siemens war als einzige an der Entstehung aller drei Staffeln beteiligt. Der leitende Editor der ersten zwei Staffeln war Robert Rzesacz. Boris Gromatzki und Simon Gstöttmayr stießen zur zweiten Staffel zum Team dazu, während Sven Budelmann, Denis Bachter und Ann-Carolin Biesenbach an der letzten Staffel mitwirkten. Der im Vorspann der 18. Folge genannte Editor Roan Densimbor ist ein Anagramm aus den Namensteilen der fünf an dieser Folge beteiligten Editoren, da diese durch den hohen Zeitdruck in fünf Teile aufgeteilt, im Intro der Folge jedoch nicht genügend Platz für fünf Namen verfügbar war. Der Rohschnitt fand bereits während der laufenden Dreharbeiten statt, sodass nach dem Ende der Dreharbeiten eine erste Schnittversion jeder Folge verfügbar war. Diese wurden anschließend zusammen mit Regisseur Baran bo Odar und Drehbuchautorin Jantje Friese diskutiert und im Laufe der folgenden Wochen überarbeitet. Um dem Zuschauer deutlich zu machen, wann es zwischen zwei Szenen zu einem Zeitsprung gekommen ist, wurde in den ersten zwei Staffeln ein Soundeffekt verwendet. Da in der dritten Staffel zusätzlich dazu zwischen Evas und Adams Welt gesprungen wird, wurde zur Kenntlichmachung dieser Szenenwechsel eine visuelle Hilfe verwendet, bei der das Bild zwischen dem Schnitt kurzzeitig in sich zusammenfällt und wieder aufgebaut wird. Außerdem wurden in der dritten Staffel häufiger als in den Staffeln zuvor Jahreszahlen eingeblendet.[22]
Soundtrack

Der Titelsong der Serie stammt von Apparat (in Zusammenarbeit mit Soap&Skin) und trägt den Namen Goodbye.[23] Der Original-Soundtrack von Dark wurde vom Australier Ben Frost komponiert und produziert. Er vereint Stile der Genres Dark Ambient, Minimal Music und klassischer Kompositionen. Als Inspiration dienten ihm Stücke von Morton Feldman, Brian Eno, Harold Budd.[24] Zu jeder Staffel wurde ein etwa 45-Minuten umfassendes Soundtrack-Album veröffentlicht. Des Weiteren sind in jeder Folge auch Lieder anderer Interpreten zu hören. Diese stammen oft aus der Zeit, in der die jeweilig gezeigten Szenen spielen. Zu hören sind u. a. Peter Gabriel, Raury, Asaf Avidan, Kim Carnes, Belinda Carlisle (Heaven Is a Place on Earth), Alev Lenz, Bonaparte, Ry X, Elvis Presley (Suspicious Minds), Human League (Being Boiled), Rick Astley (Never Gonna Give You Up), Falco (Jeanny), Teho Teardo, Blixa Bargeld, Nana Gualdi, Detlev Lais, A Flock of Seagulls (I Ran), Sol Seppy, Soap&Skin, Fever Ray, Agnes Obel, ABC (The Look of Love), Kreator, Tears for Fears (Shout), Nena (Irgendwie, irgendwo, irgendwann), Dead or Alive (You Spin Me Round), The Stooges, Bloc Party, Meredith Monk, Hozier, Survivor, Robot Koch und Cher.
Visuelle Effekte
Die visuellen Effekte stammen vom Berliner Filmstudio Rise FX. Dabei wurde neben den CG-Effekten für das Wurmloch, die tragbare Zeitmaschine, die Apokalypse, das Higgs-Boson oder die Animation der Zeitreisenden selbst auch das Atomkraftwerk mit den zwei markanten Kühltürmen bis auf das Haupttor vollständig als 3D-Modell im Computer erschaffen. Für das postapokalyptische Winden wurden zahlreiche zuvor verwendete Sets digital verändert oder teilweise zerstört. Ebenso wurde für Szenen in den frühen Zeitebenen 1921 und 1888 verfahren, für die zuvor verwendete Sets digital so verändert wurden, dass sie eine ältere Version zeigten, etwa eine noch im Bau befindliche Kirche auf dem Windener Friedhof.[19][25][26][27]
Das Intro zur Serie wurde von Lutz Lemke entworfen. Unter dem Titelsong Goodbye werden dabei Szenen aus der jeweiligen Staffel wie durch ein Kaleidoskop betrachtet dargestellt, wobei überwiegend Nahaufnahmen verwendet werden.[28]
Veröffentlichung
Die Serie hatte am 9. September 2017 ihre Premiere im Rahmen des 42. Toronto International Film Festivals.[29] Die ersten zwei Episoden liefen dort in der Sektion „Primetime“, in der Serien mit seriellem Storytelling gezeigt werden.[30] Die gesamte Staffel wurde anschließend am 1. Dezember 2017 auf Netflix veröffentlicht. Am 21. Juni 2019, einem zentralen Tag in der Handlung der ersten Staffel (an diesem Tag setzt mit dem Suizid von Michael Kahnwald die Handlung der Serie ein), veröffentlichte Netflix die zweite Staffel. Die dritte und letzte Staffel startete schließlich am 27. Juni 2020 – dem Tag der Apokalypse am Ende der zweiten Staffel – ebenfalls auf Netflix.
Rezeption
Kritik
| Quelle | Bewertung |
|---|---|
| Rotten Tomatoes (Tomatometer) | 89 % (St. 1) 100 % (St. 2) 97 % (St. 3)[31] |
| Metacritic (Metascore) | 72/100[32] |
Die Serie wurde insgesamt sehr positiv aufgenommen. Auf der Filmdatenbank IMDb erhielt die Serie bei insgesamt über 400.000 Zuschauerbewertungen eine Wertung von 8,7/10.[33] Damit liegt Dark auf Platz 84 der auf IMDb am besten bewerteten Fernsehserien, in der Kategorie Science-Fiction auf Platz 8 (Stand: 13. März 2023).[34][35] Auch Kritiker werteten die Serie überwiegend positiv und stellten ihre Bedeutung für nicht-englischsprachige Serienproduktionen im modernen Streaming-Markt heraus. Die Serie war vor allem international sehr beliebt, wobei laut Netflix lediglich jeder zehnte Zuschauer der ersten Staffel aus Deutschland kam.[36]
Henriette Rodenwald von kino-zeit.de bezeichnete die Serie in ihrer Kritik zur ersten Staffel als gelungen. Sie verglich Dark mit der ebenfalls von Netflix produzierten Serie Stranger Things, allerdings sei Dark „einige Grade düsterer“ und die 1980er Jahre bekämen einen „bedrohlichen Beigeschmack“. Das Setting für die Serie beschrieb Rodenwald als „perfekt“. Insgesamt sei Dark ein gelungenes deutsches Serienformat „mit Suchtpotenzial“.[37] Kritischer zeigte sich Anne Burgmer vom Kölner Stadt-Anzeiger. Sie empfand es als ärgerlich, „dass so ziemlich jede Szene von bedeutungsschwangerer Musik erschlagen“ werde, als hätten die Schöpfer der Serie kein Zutrauen zu den Zuschauern, selbst zu erkennen, wann der Spannungsbogen erhöht werde. Zudem fand sie, dass die Serie „zwar toll“ aussehe, aber „zu wenig Seele“ habe.[38] Selten habe eine Serie eine derart ehrgeizige Handlung bereits in ihrer ersten Staffel gezeigt, meinte Nick Schager für Daily Beast.[39] Mike Hale lobte in seiner Kritik zur ersten Staffel für The New York Times den Einfallsreichtum der Showrunner Baran bo Odar und Jantje Friese.[40]
Ähnlich positiv zeigte sich Ron Stoklas vom Berliner Radiosender Flux FM. Er bewertete die komplexe Entwicklung innerhalb der zweiten Staffel von Dark als positiv. Deshalb sei die Serie jedoch „keine Nebenbei-Serie“, sondern fordere die komplette Aufmerksamkeit der Zuschauer ein, die sie „von der ersten bis zur letzten Minute verdient“.[41] Kaitlin Thomas lobte für die amerikanische TV Guide die Fortsetzung von Dark als großartig. Die Serie stelle komplexe Fragen zum Determinismus und Freien Willen auf, stets gepaart mit offenkundig religiösen Untertönen, und meistere mit ihrem hohen erzählerischen Anspruch jede Wendung der Handlung.[42] Hanh Nguyen empfand die zweite Staffel in seiner Kritik für IndieWire zwar als bisweilen verwirrend, stellte jedoch trotzdem das Suchtpotenzial und die Qualität der Serie in den Vordergrund. Dabei sei es durch die komplexe Handlung unabdingbar, die Geschichten und Figuren der ersten Staffel zu kennen, da keine Zeit für weitere Erklärungen verwendet werde.[43] Jack Seale kritisierte im britischen The Guardian, Dark habe ein ähnliches Problem wie viele andere Werke, die sich um Zeitreisen drehen: „Die Figuren haben normalerweise keine Konflikte oder Ziele, die darüber hinaus gehen, herauszufinden, was los ist.“ Allerdings sei diese Suche nach Antworten gleichzeitig die einzige dramaturgische Motivation, die eine Serie wie Dark brauche, da die Handlung absichtlich bedrohlich kompliziert aufgebaut sei.[44]
In seiner Kritik zur abschließenden dritten Staffel schrieb Seale, es sei für den durchschnittlichen Zuschauer aus seiner Sicht bisweilen unmöglich, der komplexen Handlung vollständig zu folgen, bei der die Figuren in zahlreichen Zeitebenen und zwei Parallelwelten mehrfach vorkämen. Diese Komplexität beschreibe Dark allerdings ebenso perfekt: „eine Mischung aus epischen philosophischen Argumenten und traurigen Vignetten über Verlust und Verrat, verpackt in ‚alles ist möglich‘-Science-Fiction und wunderschönem Szenenbild, das eiskalte Ideen und Bilder liefert.“[45] Auch medienanalytisch ist der große Erfolg von Dark auf Interesse gestoßen. Auf Sozialtheoristen.de deutete Marcel Schütz den Erfolg der Serie in der Darstellung eines „schaurig-schönen“ Deutschlandporträts. Die Serie offenbare dabei auch ihre gewisse netflix-amerikanische Handschrift: „Die Detailgenauigkeit des geistig-moralischen BRD-Interieurs spricht Bände, ironisch-persiflierende Verspieltheit eingeschlossen.“ Der diffuse Stoff treffe den Geschmack im gegenwärtigen Deutschland.[46] Dark sei der Drahtseilakt gelungen, drei der aufregendsten Science-Fiction-TV-Staffeln aller Zeiten abzuliefern, urteilte Steve Greene für IndieWire. Die letzte Staffel – im Gegensatz zu so vielen Serien zuvor – mit einem kohärenten und aufregenden Finale über die Bühne zu bringen, sei erinnerungswürdig.[47] Dieser Meinung ist auch Dais Johnston für Inverse. Der komplexesten Netflix-Serie sei es gelungen, ihre losen Fäden zu verbinden und das vielleicht beste Serienfinale in der Science-Fiction-Geschichte hinzulegen.[48] Oliver Kaever würdigte Dark in seiner Kritik für den Spiegel als „immer noch überraschendes Fernseh-Phänomen“. Die komplexe Geschichte der Serie sei ein „Stoff, der mit seinem langen erzählerischen Atem und Anspruch die Enge der deutschen TV-Normen sprengt.“ Auch wenn die dritte Staffel etwas an Fahrt verliere, hätten Baran bo Odar und Jantje Friese im Finale „einen überraschend schlüssigen Ausgang“ gefunden. Kaever prophezeite abschließend, die deutsche Fernsehwelt werde nach Dark nie wieder so sein wie zuvor.[49]
Zwischen April und Mai 2020 konnten auf dem Bewertungsportal Rotten Tomatoes Netflix-Eigenproduktionen bewertet werden. Von 64 zur Auswahl gestellten Serien setzte sich Dark dabei bei insgesamt über 2,5 Millionen abgegebenen Stimmen gegen Netflix-Originale wie Peaky Blinders, Black Mirror, Stranger Things, Narcos und House of Cards durch und wurde in der finalen Runde als beste Netflix-Serie bewertet.[50][51]
Auszeichnungen und Nominierungen
- 2018
- Nominierung: Beste Serie
- 2018
- Auszeichnung: Nachwuchspreis für Louis Hofmann
- Nominierung: Beste(r) deutsche(r) Miniserie/Mehrteiler
- Nominierung: Beste deutsche Schauspielerin für Karoline Eichhorn
- Nominierung: Bester deutscher Schauspieler für Oliver Masucci
- 2018
- Auszeichnung: Fiktion
Auszeichnung der Deutschen Akademie für Fernsehen
- 2020
- Auszeichnung: Beste VFX/Animation für Nicolas Leu, Dominik Trimborn, Bastian Hopfgarten, Sebastian Lauer und Korbinian Hopfner
- Nominierung: Beste Musik für Ben Frost
- 2019
- Nominierung: Bestes Maskenbild für Christina Wagner
- Nominierung: Bester Stunt für Oliver Juhrs
- 2018
- Auszeichnung: Beste Bildgestaltung für Nikolaus Summerer
- Auszeichnung: Bestes Szenenbild für Udo Kramer
- Nominierung: Beste Nebendarstellerin für Karoline Eichhorn
- Nominierung: Beste Bildgestaltung für Nikolaus Summerer
- Nominierung: Bestes Maskenbild für Christina Wagner
- Nominierung: Beste Musik für Ben Frost
- Nominierung: Beste VFX/Animation für Sven Pannicke
Deutscher Fernsehpreis
- 2021
- Auszeichnung: Bestes Buch Fiktion für Jantje Friese
- 2018
- Nominierung: Beste TV-Serie
Auszeichnung der Motion Picture Sound Editors
- 2021
- Nominierung: Best Sound Editing: Dialogue and ADR for Episodic Long Form Broadcast Media für Alexander Würtz, Thomas Kalbér, Benjamin Hörbe, Gaston Ibarroule, Clemens Nürnberger und Jan Cziharz
- 2020
- Nominierung: Best Sound Editing: Music Score and Musical for Episodic Long Form Broadcast Media für Lewis Morison
- 2018
- Nominierung: Best Sound Editing: Music Score and Musical for Episodic Long Form Broadcast Media für Lewis Morison
Nachwirkung
Die sehr gute internationale Rezeption veranlasste Netflix dazu, weitere in Deutschland produzierte Serien zu bestellen, darunter How to Sell Drugs Online (Fast), Skylines, Barbaren und Tribes of Europa.[52] Jantje Friese und Baran bo Odar unterschrieben noch vor der Veröffentlichung der dritten Staffel einen exklusiven Serien-Vertrag mit Netflix. Als erstes daraus resultierende Projekte wurde die Serie 1899 angekündigt und schließlich 2022 veröffentlicht.[53]
Weblinks
Einzelnachweise
- ↑ Scott Roxborough: Netflix Confirms First German Series 'Dark' From Baran bo Odar. In: The Hollywood Reporter. 24. Februar 2016, abgerufen am 10. August 2020 (englisch).
- ↑ a b Drehbeginn des ersten deutschen Netflix-Originals: „Dark“. Pressemitteilung. In: media.netflix.com. 18. Oktober 2016, abgerufen am 29. Juni 2020.
- ↑ Alexander Krei: Deutsche Netflix-Serie „Dark“ bekommt zweite Staffel. In: DWDL.de. DWDL.de GmbH, 20. Dezember 2017, abgerufen am 21. Dezember 2017.
- ↑ Jan Freitag: "Dark"-Macher: „Ich gehe lieber dorthin, wo es wehtut“. In: DWDL.de. 3. Juli 2019, abgerufen am 12. August 2020.
- ↑ Rüdiger Meyer: "Dark" 2. Staffel: Netflix und die fünf Zeitebenen. In: TV Spielfilm. 22. Juni 2019, abgerufen am 12. August 2020.
- ↑ Nikolaus Summerer: Netflix-Original „Dark“: Das Team und das visuelle Konzept. In: kameramann.de. 16. Januar 2018, abgerufen am 22. August 2020.
- ↑ „Dark“ Staffel 2: Dreharbeiten beginnen, erste Seite vom Drehbuch veröffentlicht. In: chip.de. 25. Juni 2018, abgerufen am 25. September 2020.
- ↑ Baran bo Odar: We finished shooting Dark Season 2. In: Instagram. 29. November 2018, abgerufen am 10. August 2020 (englisch).
- ↑ Baran bo Odar: And we are back! Shooting Dark Season 3. On our 1st shooting day. In: Instagram. 24. Juni 2019, abgerufen am 10. August 2020 (englisch).
- ↑ a b Baran bo Odar: And that’s a wrap for Dark! In: Instagram. 15. Dezember 2019, abgerufen am 10. August 2020 (englisch).
- ↑ Sushri Sahu: Exclusive: MUA Christina Wagner On ‘Dark’ Being Shot Like ‘4 Movies’, How Beginning Was The End And More. In: Mashable India. Juli 2020, abgerufen am 12. August 2020 (englisch).
- ↑ Timo Landsiedel: Netflix-Original “Dark”: DoP Nikolaus Summerer über Alexa 65 und Objektive. In: Kameramann.de. 15. Januar 2018, abgerufen am 10. August 2020.
- ↑ Surendhar MK: 'Ensuring Dark's continuity was a challenge': Cinematographer Nikolaus Summerer discusses jumping through time. In: Firstpost. 23. Juli 2020, abgerufen am 10. August 2020 (englisch).
- ↑ a b c d e f Timo Landsiedel: Netflix-Original “Dark”: Das Team und das visuelle Konzept. In: Kameramann.de. 16. Januar 2018, abgerufen am 10. August 2020.
- ↑ a b c d Andrea David: Auf den Spuren von Netflix’ „Dark“. In: filmtourismus.de. Abgerufen am 11. August 2020.
- ↑ „Dark“ wurde auch in der Einhornhöhle gedreht. In: Harzkurier. 20. Dezember 2017, abgerufen am 10. August 2020.
- ↑ Ricarda Nowak: Es wird „Dark“ in Brandenburg. In: Märkische Allgemeine. 18. Oktober 2016, archiviert vom (nicht mehr online verfügbar) am 6. August 2020; abgerufen am 10. August 2020. Info: Der Archivlink wurde automatisch eingesetzt und noch nicht geprüft. Bitte prüfe Original- und Archivlink gemäß Anleitung und entferne dann diesen Hinweis.
- ↑ Ra Moon: Welcome to Winden: Dark Filming Locations Guide – Where was Dark filmed? In: Atlas of Wonders. 8. Juli 2020, abgerufen am 31. August 2020 (englisch).
- ↑ a b Christine Bunish: 'Dark' Visual Effects. In: cgw.com. 20. September 2018, abgerufen am 12. August 2020 (englisch).
- ↑ twitter.com/DarkNetflixDE
- ↑ Steve Greene: ‘Dark’: The Netflix Show’s Creators Discuss the Impossibility of Saying Goodbye. In: IndieWire. 3. Juni 2020, abgerufen am 12. August 2020 (englisch).
- ↑ Pramit Chatterjee: Exclusive: Simon Gstöttmayr, Boris Gromatzki On The Mind-Boiling Process Of Editing 'Dark'. In: Mashable India. 10. August 2020, abgerufen am 11. August 2020 (englisch).
- ↑ Susanne Rakowitz: Neue Netflix-Serie „Dark“: Jede Idylle ist trügerisch. In: kleinezeitung.at. 1. Dezember 2017, abgerufen am 26. Juni 2020.
- ↑ Pramit Chatterjee: Exclusive: 'Dark' Composer Ben Frost On Crafting The Sound Of Winden, Working With Baran bo Odar, And More. In: Mashable India. 24. Juli 2020, abgerufen am 11. August 2020 (englisch).
- ↑ Dark – Season 1. In: risefx.com. Abgerufen am 12. August 2020 (englisch).
- ↑ Dark – Season 2. In: risefx.com. Abgerufen am 12. August 2020 (englisch).
- ↑ Dark – Season 3. In: risefx.com. Abgerufen am 12. August 2020 (englisch).
- ↑ Vanessa Schneider: "The Politician" und wie richtig gute Serien-Intros entstehen – mit Lutz Lemke (Title-Designer „Dark“). In: Skip Intro – Der Serien-Podcast von Puls. 4. Oktober 2019, abgerufen am 12. August 2020.
- ↑ Toronto International Film Festival 2017. Official Film Schedule. (PDF; 852 kB) In: tiff.net. Toronto International Film Festival, abgerufen am 23. August 2017 (englisch).
- ↑ Kevin Hennings: Deutsche Netflix-Serie feiert Weltpremiere in Kanada. In: DWDL.de. DWDL.de GmbH, 15. August 2017, abgerufen am 21. Dezember 2017.
- ↑ Dark. In: Rotten Tomatoes. Fandango, abgerufen am 23. Februar 2023 (englisch).
- ↑ Dark. In: Metacritic. Abgerufen am 23. Februar 2023 (englisch).
- ↑ Dark. In: IMDb. Abgerufen am 13. März 2023 (englisch).
- ↑ Top Rated TV Shows. In: IMDb. Abgerufen am 13. März 2023 (englisch).
- ↑ TV Series/TV Mini-Series, Rating Count at least 5,000, Sci-Fi. In: IMDb. Abgerufen am 13. März 2023 (englisch).
- ↑ Janko Roettgers: Netflix’s Drama ‘Dark’ May Be From Germany, but 90 % of Its Viewers Are Not. In: Variety. 6. Mai 2018, abgerufen am 13. August 2020 (englisch).
- ↑ Henriette Rodenwald: Die Zeit ist nur eine Illusion – Zur Netflix-Serie „DARK“. In: kino-zeit.de. Kurz & Spiegel GbR, 1. Dezember 2017, abgerufen am 3. Dezember 2017.
- ↑ Anne Burgmer: Das neue „Stranger Things“? So gut ist die deutsche Netflix-Serie „Dark“ wirklich. In: Kölner Stadt-Anzeiger. DuMont Mediengruppe, 1. Dezember 2017, abgerufen am 21. Dezember 2017.
- ↑ Nick Schager: Netflix’s ‘Dark’: Come for the ‘Stranger Things’ Vibes, Stay for the Time-Travel Insanity. In: Daily Beast. 1. Dezember 2017, abgerufen am 13. August 2020 (englisch).
- ↑ Mike Hale: Review: With ‘Dark,’ Netflix Delivers Science Fiction With European Roots. In: The New York Times. 5. Dezember 2017, abgerufen am 13. August 2020 (englisch).
- ↑ Ron Stoklas: DARK Staffel 2 | Breitbild. In: fluxfm.de. FluxFM Berlin, Plattform für regionale Musikwirtschaft GmbH, archiviert vom (nicht mehr online verfügbar) am 16. Juli 2019; abgerufen am 16. Juli 2019. Info: Der Archivlink wurde automatisch eingesetzt und noch nicht geprüft. Bitte prüfe Original- und Archivlink gemäß Anleitung und entferne dann diesen Hinweis.
- ↑ Kaitlin Thomas: Dark Season 2 Review: Still Great, but We Can't Say Why Without Netflix Killing Us. In: TV Guide. 21. Juni 2019, abgerufen am 13. August 2020 (englisch).
- ↑ Hanh Nguyen: ‘Dark’ Review: Season 2 Is Defiantly Bizarre, Twisty, and More Addictive Than Ever. In: IndieWire. 21. Juni 2019, abgerufen am 13. August 2020 (englisch).
- ↑ Jack Seale: Dark season two review – wilfully confusing and deliciously creepy. In: The Guardian. 21. Juni 2019, abgerufen am 13. August 2020 (englisch).
- ↑ Jack Seale: Dark season three review – a thrilling, brain-scrambling sci-fi finale. In: The Guardian. 27. Juni 2020, abgerufen am 13. August 2020 (englisch).
- ↑ Marcel Schütz: Zwischen Adenauer und Apokalypse: Böse Kinderspiele im Darkroom der Altrepublik. In: Sozialtheoristen.de. 26. Juni 2020, abgerufen am 27. Juni 2020.
- ↑ Steve Greene: ‘Dark’ Season 3 Review: Brilliant Netflix Sci-Fi Series Gets a Masterful Farewell Season Remix. In: IndieWire. 27. Juni 2020, abgerufen am 13. August 2020 (englisch).
- ↑ Dais Johnston: Dark Season 3 Might Be The Best Series Finale In Sci-Fi History. In: Iverse.com. 25. Juni 2020, abgerufen am 13. August 2020 (englisch).
- ↑ Oliver Kaever: Letzte Staffel „Dark“: Von Winden in die Welt. In: Spiegel. 26. Juni 2020, abgerufen am 13. August 2020.
- ↑ Marc Mensch: "Dark" zum beliebtesten Netflix-Original gewählt. In: Blickpunkt:Film. 5. Mai 2020, abgerufen am 10. August 2020.
- ↑ RT Users Crown Dark The Greatest Netflix Original Series. In: Rotten Tomatoes. 4. Mai 2020, abgerufen am 13. August 2020 (englisch).
- ↑ Deutsche Serien: Netflix gibt fünf neue Projekte in Auftrag. In: Spiegel. 25. Oktober 2018, abgerufen am 10. August 2020.
- ↑ Netflix: Dark-Schöpfer Jantje Friese und Baran bo Odar geben 1889 als nächstes Netflix-Projekt bekannt. In: media.netflix.com. 14. November 2018, abgerufen am 10. August 2020.

.jpg)
_(cropped).jpg)