Wolfs- und Schakalartige
| Wolfs- und Schakalartige | ||||||||||||
|---|---|---|---|---|---|---|---|---|---|---|---|---|
Oben:Wolf | ||||||||||||
| Systematik | ||||||||||||
| ||||||||||||
| Wissenschaftlicher Name | ||||||||||||
| Canis | ||||||||||||
| Linnaeus, 1758 |
Die Wolfs- und Schakalartigen (Canis, umgangssprachlich auch einfach Wölfe und Schakale genannt) sind eine Gattung der Hunde (Canidae). Sie umfasst die großen Wildhunde vom Wolfs- und Schakaltyp, als bekannteste Vertreter den Wolf und den aus diesem gezüchteten Haushund, den Goldschakal und den Kojoten.
Zwei der klassischen Schakalarten – der Streifenschakal und der Schabrackenschakal, beide verbreitet im Afrika südlich der Sahara – wurden jedoch als nicht sehr nahe verwandt mit den anderen Arten erkannt und werden heute in eine eigene Gattung (Lupulella) gestellt.
Allgemeines
Die Tiere dieser Gattung sind durch vergleichsweise lange Beine und einen zylinderförmigen, buschigen Schwanz charakterisiert. Diese Tiere erreichen eine Kopfrumpflänge von 45 bis 160 Zentimetern, eine Schwanzlänge von 20 bis 55 Zentimeter und eine Schulterhöhe von 30 bis 80 Zentimeter. Das Gewicht variiert zwischen 6 und 80 Kilogramm.
Das natürliche Verbreitungsgebiet der Gattung Canis umfasst Eurasien, Afrika sowie Nord- inkl. Mittelamerika. Durch den Menschen sind sie in Form des Dingos auch in Australien und Neuguinea und als Haushund heute weltweit verbreitet.
Systematik
Folgende Arten werden unterschieden:
- Wolf (Canis lupus) einschließlich des Haushundes und des Dingos
- Rotwolf (Canis rufus) mit unklarem systematischem Status
- Kojote (Canis latrans)
- Goldschakal (Canis aureus)
- Äthiopischer Wolf (Canis simensis)
- Afrikanischer Goldwolf (Canis lupaster)
Nicht mehr zur Gattung Canis gehören der Streifenschakal (Lupulella adustus) und der Schabrackenschakal (Lupulella mesomelas). Der Name „Schakal“ ist keine systematische Bezeichnung. Bei Einbeziehung der zwei afrikanischen „Schakal“-Arten wäre die Gattung Canis paraphyletisch in Bezug auf den Rothund und den Afrikanischen Wildhund. Umstritten ist der Artstatus des Rotwolfs; der Haushund wird entgegen früheren Systematiken nicht mehr als eigene Art geführt.
Ausgestorbene Arten:
- Canis arnensis (3,4 Ma, †)
- Canis (Eucyon) cipio (8,2 Ma †), vermutlich die erste Art aus der Gattung Canis
- Canis etruscus (3,4 Ma †)
- Canis falconeri (2,6 Ma †)
- Canis mosbachensis (0,787 Ma †)
- Canis lepophagus (4–5 Ma †)
- Canis donnezani (4,0–3,1 Ma †), vermutlicher Vorfahr der Wölfe
- Canis edwardii (1,8 Ma †), erste Wolfsart in Nordamerika
- Canis gezi †
- Canis nehringi †
- Canis ameghinoi †
- Canis michauxi †
- Canis adoxus †
- Canis cautleyi †
- Canis ambrusteri (0,8 Ma †)
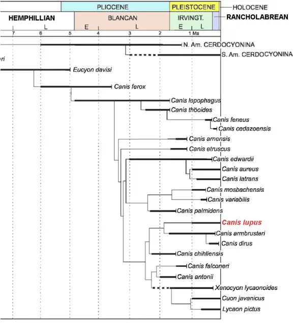
| Phylogenetische Systematik heutiger wolfartiger Vertreter der Canina aus der Unterfamilie Caninae | |||||||||||||||||||||||||||||||||||||||||||||||||||||||||
|---|---|---|---|---|---|---|---|---|---|---|---|---|---|---|---|---|---|---|---|---|---|---|---|---|---|---|---|---|---|---|---|---|---|---|---|---|---|---|---|---|---|---|---|---|---|---|---|---|---|---|---|---|---|---|---|---|---|
| |||||||||||||||||||||||||||||||||||||||||||||||||||||||||
| Verwandtschaftsverhältnisse zwischen rezenten (heutigen) Vertretern in der Klade der wolfähnlichen Caniden, der Tribus Canina, Unterfamilie Caninae. Grundlage: Die Sequenz der nuklearen DNA (Kern-DNA),[1][2] außer für den Himalaya-Wolf, sowie die Sequenz der mitochondrialen DNA (mtDNA).[2][3] Zeiten in Millionen Jahren.[2] |
Im Rahmen der Vorstellung der Genomsequenz des Haushundes wurde von Lindblad-Toh et al. 2005 eine phylogenetische Analyse der Hunde (Canidae) veröffentlicht. Im Rahmen dieser Darstellung wurde auf der Basis molekularbiologischer Daten die Monophylie der Gattung Canis angezweifelt. Demnach stellen der Streifenschakal und der Schabrackenschakal Schwesterarten dar, die als basalste Arten allen anderen Vertretern der Gattung sowie dem Rothund (Cuon alpinus) und dem Afrikanischen Wildhund (Lycaon pictus) gegenübergestellt werden.[1] Wenn diesen Ergebnissen nicht widersprochen wird, müssten entweder diese beiden Arten in die Gattung Canis aufgenommen werden, damit sie als monophyletische Gattung Bestand hat, oder Streifen- und Schabrackenschakal, wie dies vorsichtige Systematiker schon seit Langem tun,[4] der Bezeichnung „Thos Oken, 1816“ folgend in eine eigene gemeinsame Gattung Thos gestellt werden. Auch Zrzavý und Řičánková kamen 2004 zum obigen Ergebnis und schlugen die Abtrennung dieser beiden Schakale von der Gattung Canis vor; ihrem Vorschlag folgend sollten jedoch Streifen- und Schabrackenschakal in jeweils eigene monotypische Gattungen gestellt werden (als Schaeffia adusta beziehungsweise Lupulella mesomelas).[5]

Entwicklungsgeschichte
Die Gattung Canis scheint, etwa ab dem späten Miozän vor rund 6 Millionen Jahren erstmals aufgetaucht zu sein. Die ältesten Funde stammen aus dem Süden der USA und Mexiko. Als Vorfahren nimmt man die schakalgroße Gattung Eucyon an, die im Miozän in Nordamerika vorkam.[6]
Belege
- ↑ a b Kerstin Lindblad-Toh, C. M. Wade, T. S. Mikkelsen, E. K. Karlsson, D. B. Jaffe, M. Kamal, M. Clamp, J. L. Chang, E. J. Kulbokas, M. C. Zody, E. Mauceli, X. Xie, M. Breen, R. K. Wayne, E. A. Ostrander, C. P. Ponting, F. Galibert, D. R. Smith, P. J. Dejong, E. Kirkness, P. Alvarez, T. Biagi, W. Brockman, J. Butler, C. W. Chin, A. Cook, J. Cuff, M. J. Daly, D. Decaprio, S. Gnerre: Genome sequence, comparative analysis and haplotype structure of the domestic dog. In: Nature. 438. Jahrgang, Nr. 7069, Dezember 2005, S. 803–819, doi:10.1038/nature04338, PMID 6341006, bibcode:2005Natur.438..803L. (Abstract).
- ↑ a b c Klaus-Peter Koepfli, John Pollinger, Raquel Godinho, Jacqueline Robinson, Amanda Lea, Sarah Hendricks, Rena M. Schweizer, Olaf Thalmann, Pedro Silva, Zhenxin Fan, Andrey A. Yurchenko, Pavel . Dobrynin, Alexey Makunin, James A. Cahill, Beth Shapiro, Francisco . Álvares, José C. Brito, Eli Geffen, Jennifer A. Leonard, Kristofer M. Helgen, Warren E. Johnson, Stephen J. O’Brien, Blaire Van Valkenburgh, Robert K. Wayne: Genome-wide Evidence Reveals that African and Eurasian Golden Jackals Are Distinct Species. In: Current Biology. 25. Jahrgang, Nr. 16, 17. August 2015, S. 2158–2165, doi:10.1016/j.cub.2015.06.060, PMID 26234211 (cell.com).
- ↑ Geraldine Werhahn, Helen Senn, Jennifer Kaden, Jyoti Joshi, Susmita Bhattarai, Naresh Kusi, Claudio Sillero-Zubiri, David W. MacDonald: Phylogenetic evidence for the ancient Himalayan wolf: Towards a clarification of its taxonomic status based on genetic sampling from western Nepal. In: Royal Society Open Science. 4. Jahrgang, Nr. 6, 2017, S. 170186, doi:10.1098/rsos.170186, PMID 28680672, PMC 5493914 (freier Volltext), bibcode:2017RSOS....470186W.
- ↑ Eberhard Trumler: Meine wilden Freunde. Die Wildhundarten der Welt. München, Piper Verlag, 1981. ISBN 3-492-02483-1. S. 68 f. — Für einen Überblick über die Thos/Canis-Debate siehe: Holger Homann: Thos vs. Canis. 2004 (englisch). ( vom 13. November 2014 im Internet Archive) Ursprünglich in: holgerhomann.us.
- ↑ Jan Zrzavý, Věra Řičánková: Phylogeny of Recent Canidae (Mammalia, Carnivora): Relative Reliability and Utility of Morphological and Molecular Datasets. In: Zoologica Scripta Band 33, Nr. 4, Juli 2004, S. 311–333, doi:10.1111/j.0300-3256.2004.00152.x.
- ↑ Xiaoming Wang, Richard H. Tedford, Mauricio Antón: Dogs, their fossil relatives & evolutionary history. Columbia University Press, New York, 2008. ISBN 978-0-231-13528-3
Literatur
- Ronald M. Nowak: Walker’s Mammals of the World. 6. Auflage. Johns Hopkins University Press, Baltimore 1999, ISBN 0-8018-5789-9 (englisch).
.jpg)