Argument

Ein Argument (lateinisch argumentum ‚Darlegung; Gehalt, Beweismittel, Beweisgrund‘[1] von lateinisch arguere ‚deutlich zu erkennen geben, behaupten, beweisen, zeigen‘) wird typischerweise dazu verwendet, etwas zu begründen oder jemanden zu überzeugen. In Sprachwissenschaft und Philosophie versteht man unter einem Argument eine Abfolge von Aussagen, die aus einer Konklusion und möglicherweise mehreren Prämissen besteht, wobei die Konklusion diejenige Aussage ist, die durch die Prämissen begründet (man sagt auch: gestützt) werden soll.[2] Umgangssprachlich werden unter einem Argument dagegen oft allein die Prämissen verstanden, die zur Begründung der Konklusion dienen.[3]
Mehrere aufeinander bezogene (z. B. aufeinander aufbauende) Argumente bilden eine Argumentation.[4] Wer Argumente aufstellt und diese schriftlich oder mündlich vorbringt, argumentiert. In einer Erörterung werden Argumente geprüft und gegeneinander abgewogen.
Die Argumentationstheorie ist die Wissenschaft vom Argumentieren. Sie weist enge Bezüge sowohl zur Logik auf, die die objektive Gültigkeit von Argumentformen untersucht, als auch zur Rhetorik, die sich damit befasst, wie Argumente überzeugend vorgebracht und formuliert werden können.[5]
Grundlegende Eigenschaften von Argumenten
Argumente bestehen aus Prämissen und einer Konklusion, wobei die Prämissen typischerweise die Konklusion begründen sollen. Argumente dienen häufig dazu, jemanden zu überzeugen. Dementsprechend gibt es verschiedene Gesichtspunkte, unter denen man ein Argument betrachten kann:[6]
- Status der Prämissen. Z. B.: Sind die Prämissen wahr? Sind sie ihrerseits gut begründet?[7]
- Status der Konklusion. Z. B.: Ist die Konklusion wahr? Ist die Konklusion überhaupt strittig? Handelt es sich um eine normative oder um eine deskriptive Aussage? Steht die Konklusion im Widerspruch zu anderen Überzeugungen?[8]
- Verhältnis von Prämissen und Konklusion. Z. B.: Begründen die Prämissen die Konklusion überhaupt? Angenommen die Prämissen sind wahr, ist dann zwingend die Konklusion wahr, oder ist die Konklusion dann zumindest wahrscheinlicher?[9]
Diese ersten drei Gesichtspunkte bestimmen die „rationale Stärke“ eines Arguments. Wie sich an den ersten beiden Gesichtspunkten erkennen lässt, kann die rationale Stärke eines Arguments von Kontext zu Kontext eine andere sein. Von dieser rationalen Stärke des Arguments sind zum Beispiel zu unterscheiden:[10]
- Tatsächliche Überzeugungskraft („rhetorische Kraft“). Z. B.: Wird eine bestimmte Person aufgrund dieses Arguments tatsächlich von der Konklusion überzeugt oder in ihrer Überzeugung gefestigt? Ist das Argument hinreichend verständlich und interessant, um überhaupt zur Kenntnis genommen zu werden?
- Literarische Qualität. Z. B.: Werden die Aussagen des Arguments in einer Weise formuliert und wird der Gedankengang der Begründung in einer Weise entfaltet, die unter ästhetischen Gesichtspunkten als wertvoll gelten kann?
Grundlegende Eigenschaften, die ein Argument im Hinblick auf seine rationale Stärke besitzen kann, sind: deduktive Gültigkeit, induktive Stärke, Relevanz, Stichhaltigkeit, Zirkularität.
Deduktive Gültigkeit
In einem deduktiv gültigen (auch: deduktiv korrekten) Argument garantiert die Wahrheit der Prämissen die Wahrheit der Konklusion. Das bedeutet: Es ist unmöglich, dass alle Prämissen wahr sind und die Konklusion falsch ist.[11] Stärker als bei deduktiv gültigen Argumenten kann die Begründungsbeziehung zwischen Prämissen und Konklusion nicht sein. Deduktiv gültige Argumente sind außerdem monoton, d. h. sie bleiben unter Hinzufügung beliebiger weiterer Prämissen gültig, und sind nicht ampliativ, d. h. die Konklusion geht nicht über den Gehalt der Prämissen hinaus.
Deduktiv gültige Argumente können ganz unterschiedliche Inhalte haben, siehe Beispiele 1–4.
| Beispiel 1: Entstehung des Nördlinger Ries | ||||||
|
| Beispiel 2: Ein Argument für Nudging | ||||||
|
| Beispiel 3: Das handlungstheoretische Argument für den Materialismus | ||||||
|
| Beispiel 4: Eine wirtschaftsliberale Argumentation gegen Ausgabenpolitik | ||||||||||||||||
|
Induktive Stärke
In sog. induktiv starken oder nicht-deduktiv korrekten Argumenten besteht eine geeignete Begründungsbeziehung zwischen Prämissen und Konklusion, allerdings ist die Stützungsrelation schwächer als in deduktiv gültigen Argumenten:[12] Die Wahrheit der Prämissen garantiert hier nicht die Wahrheit der Konklusion, stattdessen wird die Konklusion durch die Prämissen – so die Standardformel – plausibler oder wahrscheinlicher gemacht.[13] Je nachdem, wie stark die Konklusion gestützt wird, spricht man von induktiv schwächeren und stärkeren Argumenten.[14] Induktiv starke Argumente sind nicht monoton: Wenn man eine Prämisse hinzufügt, kann aus einem induktiv starken ein induktiv schwaches Argument werden.[15] Zudem sind induktiv starke Argumente in der Regel ampliativ, d. h. die Konklusion behauptet mehr, als bereits mit den Prämissen ausgesagt wird.
Beispiele für induktiv starke Argumente:
| Beispiel 5: Friedliche Demokratien (enumerative Induktion) | ||||||
|
| Beispiel 6: Medikamentenversuch (statistischer Test) | ||||||
|
| Beispiel 7: Arzturteil (Argument aus der Expertise) | ||||||
|
Fügt man dem Argument in Beispiel 7 als weitere Prämisse hinzu, dass mein Arzt unter Drogen steht und dass sein Stellvertreter mich krankgeschrieben hat, so wird daraus ein induktiv schwaches Argument. Dies illustriert die Nicht-Monotonie induktiv starker Argumente.
Relevanz
Viele Argumente enthalten Prämissen, die irrelevant sind, weil sie entfernt werden können, ohne dass das Argument deduktiv ungültig wird oder an induktiver Stärke einbüßt.[16]
| Beispiel 8: Verbot von Killerspielen | ||||||||
|
Das Argument in Beispiel 8 ist deduktiv gültig; die Prämisse (2) ist allerdings in diesem Argument nicht relevant, denn Konklusion (4) folgt bereits zwingend aus (1) und (3).
Stichhaltigkeit
Die Eigenschaften der deduktiven Gültigkeit und der induktiven Stärke charakterisieren einzig das Verhältnis zwischen Prämissen und Konklusion. Sie sagen nichts darüber aus, ob die Prämissen wahr oder falsch sind. Ein induktiv starkes oder deduktiv gültiges Argument, das außerdem noch die Eigenschaft besitzt, dass alle seine Prämissen wahr sind, nennt man stichhaltig.[17]
Nach allem, was wir heute über das Nördlinger Ries wissen, ist das Argument in Beispiel 1 nicht nur deduktiv gültig, sondern auch stichhaltig.
Das folgende Argument (Beispiel 9) besitzt indes falsche Prämissen:
| Beispiel 9: Paris | ||||||
|
Es ist deduktiv gültig, aber nicht stichhaltig. Dass ein deduktiv gültiges Argument falsche Prämissen besitzt, bedeutet nicht zwangsläufig, dass seine Konklusion falsch ist (wie das Beispiel zeigt).
Form von Argumenten
Argumente lassen sich gemäß ihrer Form charakterisieren und klassifizieren. Betrachten Sie hierfür die Argumente in Beispiel 10 und 11:
| Beispiel 10: Dostojewskis Diktum | ||||||
|
| Beispiel 11: Waffeninspektoren | ||||||
|
So besitzen etwa die Argumente in Beispiel 10 und 11 die gleiche Form, insofern ihnen beiden ein und dasselbe Schema (s. Beispiel 12) zugrunde liegt.
| Beispiel 12: Variante Modus tollens | ||||||
| ||||||
| Durch Einsetzen von Aussagen (d. h. ganzen Sätzen, die wahr oder falsch sein können) für die Platzhalter “p” und “q” lässt sich aus dem Schema in Beispiel 12 sowohl das Argument in Beispiel 10 als auch das Argument in Beispiel 11 gewinnen. |
Ein und demselben Argument können unterschiedliche Schemata zugrunde liegen.
Die logische Form von Argumenten wird durch Schemata beschrieben, in denen neben Platzhaltern einzig sog. logische Formwörter – Ausdrücke wie “und”, “nicht”, “alle”, “genau dann, wenn” u. a. – vorkommen (wie in dem Schema in Beispiel 12). Wichtige weitere Schemata sind etwa Modus ponens, disjunktiver Syllogismus, und Kettenschluss. Die logische Form von Argumenten ist für die Argumentanalyse besonders aufschlussreich, da sich mit ihr ggf. nachweisen lässt, dass ein Argument tatsächlich deduktiv gültig ist.[18] Anhand der logischen Form von Argumenten lassen sich auch typische Arten von Fehlschlüssen unterscheiden.[19]
Zur Systematisierung und Klassifizierung von Argumenten werden neben den logischen Schlussformen noch weitere Argumentationsmuster unterschieden, in denen auch inhaltliche Ausdrücke verwendet werden (vgl. etwa Schemata in Beispiel 13 und 14).[20]
| Beispiel 13: Schluss auf die beste Erklärung | ||||||
|
| Beispiel 14: Argument aus dem Zeugnis anderer | ||||||||
|
Argumente nach den Mustern in Beispiel 13 und 14 – wie etwa Beispiel 15 und 16 – sind in der Regel nicht deduktiv gültig.
| Beispiel 15: Das Aussterben der Dinosaurier | ||||||
|
| Beispiel 16: Ärztliche Diagnose | ||||||||
|
Diskurszusammenhänge sind teils durch besondere Argumentationsmuster gekennzeichnet: abduktive Argumente sind beispielsweise für das wissenschaftliche Argumentieren charakteristisch, transzendentale Argumente für das philosophische Argumentieren, oder Dammbruch-Argumente für politische Diskurse.
Argumente analysieren
Wenn wir miteinander oder mit uns selbst argumentieren, führen wir Argumente so gut wie niemals vollständig aus: Prämissen werden oft nur angedeutet, häufig auch stillschweigend vorausgesetzt; die Konklusion ergibt sich vielmals nur aus dem Kontext.
Prämissen eines Arguments, die nicht ausdrücklich angeführt werden, nennt man implizite Prämissen. Argumente mit impliziten Prämissen heißen Enthymeme.[21]
Die Argumentanalyse zielt darauf ab, all die impliziten, d. h. nicht-genannten Bestandteile eines Arguments transparent und so einer kritischen Bewertung zugänglich zu machen. Die Argumentanalyse ist im Kern eine hermeneutische Methode: Mit ihr wird ein Text oder eine Rede unter dem Gesichtspunkt des Begründens systematisch interpretiert.[22] Bei der Analyse und Rekonstruktion von Argumenten gibt es einen Interpretationsspielraum.
Ein zentraler Leitgedanke der Argumentanalyse ist das Prinzip der wohlwollenden Interpretation. Es fordert, den bestehenden Interpretationsspielraum so zu nutzen, dass eine Begründung als ein möglichst starkes und möglichst überzeugendes Argument rekonstruiert wird.[23]
Argumente darstellen
Als Standarddarstellung von Argumenten hat sich etabliert, zunächst die einzelnen Prämissen und schlussendlich die Konklusion (markiert durch einen Schlussstrich oder ein anderes Schlussfolgerungssymbol) aufzulisten (siehe Darstellung der Beispielargumente).
Argumentationen, in denen bereits erschlossene Konklusionen in anderen Teilargumenten als Prämissen verwendet werden und somit als Zwischenkonklusionen fungieren, lassen sich ebenfalls in Listenform darstellen, wobei es hilfreich ist, die Abhängigkeiten der Zwischenkonklusionen anzugeben (s. etwa Argumentation in Beispiel 4).

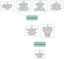
Der interne Aufbau einer Argumentation kann durch sog. Inferenzdiagramme visualisiert werden (s. die Darstellung von Beispiel 4 in der Abbildung rechts).
Ganze Debatten, in denen sich Argumente stützend und angreifend aufeinander beziehen, lassen sich als Argumentkarten (argument maps) analysieren und präsentieren.[24]
Wie man wiederum die Ergebnisse einer detaillierten Argumentanalyse (welche in Standardform und ggf. als Argumentkarte vorliegen) in einem Fließtext präsentiert, hängt insbesondere davon ab,
- welche Ziele man mit dem Text verfolgt (z. B.: eine These verteidigen, einen Debattenstand darstellen, eine Interpretation plausibel machen etc.) und
- an welche Adressaten sich der Text richtet.
Für das Verfassen solcher Texte gibt es keine Rezepte. Allzu starre Vorgaben für das Schreiben argumentativer Texte (wie sie sich z. B. teils in der Deutschdidaktik unter dem Stichwort “Erörterung” finden) werden kritisch beurteilt.[25]
Ziele des Argumentierens
Unmittelbare und finale Ziele des Argumentierens
Wer argumentiert, zeigt zunächst nur Begründungszusammenhänge auf und behauptet, dass bestimmte Aussagen eine andere Aussage zwingend begründen, oder doch zumindest plausibilisieren. Solche Begründungszusammenhänge zu klären, kann selbst wiederum ganz unterschiedlichen Zielen dienen, z. B.:
- dem Erkenntnisgewinn;
- der guten Entscheidungsfindung;
- der Herstellung kohärenter Überzeugungen;
- dem Verständnis der Standpunkte anderer;
- der Auflösung von Meinungsverschiedenheiten.
Argumente üben dabei – frei nach Habermas – nur einen “eigentümlich zwanglosen Zwang” aus: Sie zwingen uns zwar, eine Konklusion als wahr (oder plausibel) zu akzeptieren, wenn wir die Prämissen akzeptieren. Dieser Zwang bleibt aber insofern zwanglos, als sie uns immer die Wahl lassen, eine Prämisse abzulehnen anstatt der Konklusion zuzustimmen. Argumente können, anders gesagt, Änderungen an einem Überzeugungssystem als Ganzes erzwingen, lassen aber offen, wie genau ein Überzeugungssystem modifiziert werden muss.[26]
Neben dem Argumentieren gibt es zahlreiche weitere Methoden, sich selbst oder eine andere Person von etwas zu überzeugen. Beobachtung oder intuitive Heuristiken sind Beispiele nicht-argumentativer Überzeugungsbildung. Weisen der Überzeugungsbildung lassen sich unter dem Gesichtspunkt ihrer Rationalität (Erkenntnistheorie), ihrer tatsächlichen Überzeugungskraft (Rhetorik) oder ihrer psychologischen Funktionsweise (Kognitionswissenschaft) untersuchen. Nicht-argumentative Überzeugungsbildung ist nicht zwangsläufig irrational. Gleichwohl gilt das Argumentieren als paradigmatische Methode rationaler Überzeugungsbildung.
Regeln des begründungsorientierten Diskutierens
Neben den formalen Regeln der Logik und Argumentationstheorie wurden allgemein verschiedene Diskussions-, Diskurs-, Debatten- oder Argumentationsregeln vorgeschlagen.[27] Unter anderem werden sie in der Diskurstheorie erforscht.
Was konkret ein guter Diskurs oder eine gute Diskussion ist, hängt natürlich von den Zielen, die die Teilnehmer verfolgen, ab. Es gibt zahlreiche Listen für solche Regeln, die jedoch für ganz unterschiedliche Zielsetzungen von Diskursen oder Diskussionen entwickelt wurden (s. Streitkultur, Diskussionsregeln).
Empirische Perspektiven auf das Argumentieren
Das Argumentieren lässt sich einerseits als eine normative Praxis verstehen: Man kann richtig und falsch argumentieren, so wie man auch richtig und falsch rechnen kann. Das ist die Perspektive der Argumentationstheorie, Diskurstheorie und Logik, in der Argumente unter dem Gesichtspunkt der rationalen Stärke evaluiert werden (vgl. Grundlegende Eigenschaften von Argumenten).
Andererseits lässt sich das Argumentieren aber auch rein deskriptiv betrachten: Man beschreibt die tatsächliche argumentative Praxis möglichst adäquat und versucht argumentatives Verhalten zu erklären. Ganz verschiedene Disziplinen untersuchen das Argumentieren aus dieser Perspektive:
In den Politikwissenschaften und der Soziologie stehen soziale und kollektive Mechanismen politischer Debatten und Deliberation im Vordergrund.[28]
In den Kommunikationswissenschaften wird etwa die Relevanz von Argumenten in öffentlichen Debatten mittels empirischer Diskursanalysen bestimmt.[29]
In Psychologie und Kognitionswissenschaft werden die kognitiven Grundlagen des Argumentierens erforscht. In den letzten Jahrzehnten sind in der Kognitionswissenschaft zahlreiche empirische Arbeiten zum Argumentieren erschienen. Einflussreich waren die Arbeiten von Daniel Kahneman und Amos Tversky.[30] Die empirische Forschung belegt, dass tatsächliche Denkprozesse dem Ideal rationaler Argumentation nur selten vollständig genügen, sondern sich in der Regel an approximativen, schnellen Heuristiken orientieren.
Historische Hinweise
Mit der Einsicht, dass sich Argumente gemäß ihrer Form charakterisieren und klassifizieren lassen, hat Aristoteles die Logik und Argumentationstheorie begründet. Besonders strikte und detaillierte Regeln des begründungsorientierten Diskutierens wurden schon in der mittelalterlichen Scholastik entwickelt und praktiziert (s. Disputation). Unter rhetorischen Gesichtspunkten, d. h. im Hinblick auf ihre Überzeugungskraft, diskutiert Arthur Schopenhauer in der Eristischen Dialektik effektive Argumentationsstrategien. Gottlob Frege ist der Begründer der modernen Logik, der wirkmächtigen Theorie des deduktiv gültigen Schließens. In Gegenbewegung dazu haben Stephen Toulmin und andere Vertreter der informellen Logik dargelegt, dass es nicht einzig die formal-logische Form ist, anhand derer sich interessante und aufschlussreiche Typen von Argumenten unterscheiden lassen.
Argumentation Mining
Das Ziel von Argumentation Mining ist die automatische Identifizierung von Argumentationsstrukturen in Texten durch das Nutzen von Künstlicher Intelligenz.[31] Dadurch kann zum Beispiel Unterstützung bei der Erstellung von argumentativen Texten gegeben werden.[32]
Siehe auch
Literatur
- Robert Alexy: Theorie der juristischen Argumentation. 1. Auflage. Suhrkamp, Frankfurt a. M. 1983.
- André Bächtiger, John S. Dryzek, Jane Mansbridge, Mark E. Warren (Hrsg.): The Oxford Handbook of Deliberative Democracy. 1. Auflage. Oxford University Press, Oxford 2018.
- Klaus Bayer: Argument und Argumentation. Logische Grundlagen der Argumentationsanalyse. 2. Auflage. Vandenhoeck & Ruprecht, Göttingen 2007.
- Gregor Betz: Theorie dialektischer Strukturen. 1. Auflage. Klostermann, Frankfurt 2010.
- Tracey Bowell, Gary Kemp: Critical Thinking: A Concise Guide. 4. Auflage. Routledge, London 2014.
- Georg Brun: Die richtige Formel. 1. Auflage. ontos Verlag, Frankfurt 2003.
- Georg Brun, Gertrude Hirsch Hadorn: Textanalyse in den Wissenschaften. 1. Auflage. vdf Hochschulverlag, Zürich 2009.
- Wolfgang Detel: Grundkurs Philosophie: Logik. 1. Auflage. Reclam, Stuttgart 2011.
- Frans H. van Eemeren, Rob Grootendorst: A Systematic Theory of Argumentation: The Pragma-dialectical Approach. 1. Auflage. Cambridge University Press, Cambridge 2004.
- Wilhelm K. Essler, Rosa F. Martínez: Grundzüge der Logik I: Das logische Schließen. 1. Auflage. Klostermann, Frankfurt 1991.
- Richard Feldman: Reason and Argument. 2. Auflage. Pearson, Harlow 2014.
- Leo Groake: Informal Logic (= Edward N. Zalta [Hrsg.]: The Stanford Encyclopedia of Philosophy. Spring 2017 Edition). 2017 (stanford.edu).
- York Hagmayer: Logik in der Psychologie – Warum Menschen nicht gemäß den Gesetzen der Logik schlussfolgern (= P. Klimczak, P. Zoglauer [Hrsg.]: Logik in den Wissenschaften). Mentis, Paderborn 2017, S. 157–180.
- Gilbert Harman: Change in View: Principles of Reasoning. 1. Auflage. MIT Press, Cambridge, Mass. 1986.
- Markus Herrmann u. a.: Schlüsselkompetenz Argumentation. 2. Aufl. (= UTB, Bd. 3428). Schöningh, Paderborn 2012, ISBN 978-3-8252-4280-0.
- Daniel Kahneman, Paul Slovic, Amos Tversky (Hrsg.): Judgment under uncertainty: heuristics and biases. 1. Auflage. Cambridge University Press, Cambridge 1982.
- Daniel Kahneman: Thinking, fast and slow. 1. Auflage. Farrar, Straus and Giroux, New York 2011.
- Manfred Kienpointner: Alltagslogik. Struktur und Funktion von Argumentationsmustern. 1. Auflage. Frommann-Holzboog, Stuttgart 1992.
- Manfred Kienpointner: Vernünftig argumentieren. Regeln und Techniken der Diskussion. 1. Auflage. Rowohlt, Reinbek 1996.
- Paul Kirschner u. a. (Hrsg.): Visualizing Argumentation. 1. Auflage. Springer, London 2003.
- Gerda Lauerbach und Karin Aijmer: Argumentation in Dialogic Media Genres—Talk Shows and Interviews (Special Issue). In: Journal of Pragmatics. Band 39, Nr. 8, 2007, S. 1333–1464.
- Hugo Mercier, Dan Sperber: The enigma of reason. 1. Auflage. Harvard University Press, Cambridge, Mass. 2017.
- Christian Nimtz, Stefan Jordan: Lexikon der Philosophie: Hundert Grundbegriffe. Induktion. 1. Auflage. Reclam, Stuttgart 2017.
- Jonas Pfister: Werkzeuge der Philosophie. 1. Auflage. Reclam, Stuttgart 2013.
- Wesley Salmon: Logik. 1. Auflage. Reclam, Stuttgart 1983.
- Oliver R. Scholz: Was es heißt, eine Argumentation zu verstehen? - Zur konstitutiven Rolle von Präsumtionen (= Geert-Lueke Lueken [Hrsg.]: Formen der Argumentation). 2000, S. 161–176.
- Holm Tetens: Philosophisches Argumentieren. 1. Auflage. Beck, München 2004.
- Stephanie Uther: Diskurse des Climate Engineering. Argumente, Akteure und Koalitionen in Deutschland und Großbritannien. 1. Auflage. Springer VS, Heidelberg 2014.
- Douglas N. Walton, Chris Reed, Fabrizio Macagno: Argumentation Schemes. 1. Auflage. Cambridge University Press, Cambridge; New York 2008.
Weiterführende Lektüre
- Klaus Bayer: Argument und Argumentation. Logische Grundlagen der Argumentationsanalyse. 2. Auflage. Vandenhoeck & Ruprecht, Göttingen 2007.
- Tracey Bowell, Gary Kemp: Critical Thinking: A Concise Guide. 4. Auflage. Routledge, London 2014.
- Georg Brun, Gertrude Hirsch Hadorn: Textanalyse in den Wissenschaften. 1. Auflage. vdf Hochschulverlag, Zürich 2009.
- Jonas Pfister: Werkzeuge der Philosophie. 1. Auflage. Reclam, Stuttgart 2013.
- Wesley Salmon: Logik. 1. Auflage. Reclam, Stuttgart 1983.
Weblinks
- Das Critical Thinking Web von Joe Lau (Philosophy Department, University of Hong Kong) enthält zahlreiche und hochwertige Erläuterungen und Übungen zum Thema Argumentieren und Argumentanalyse.
- Die frei verfügbaren Beiträge der Stanford Encyclopaedia of Philosophy bilden den aktuellen Wissensstand zu nahezu allen Themen der Philosophie ab; viele Artikel sind auch für das Thema Argumentieren einschlägig, etwa: Informal Logic, Fallacies und Classical Logic.
Einzelnachweise
- ↑ Georges: Ausführliches lateinisch-deutsches Handwörterbuch
- ↑ Bayer 2007: S. 85ff.
- ↑ „Ein Argument ist ein Versuch, Beweise zugunsten einer Ansicht zu liefern.“ - „[An argument is] an attempt to provide evidence in favour of some point of view.“ Groake 2017.
- ↑ Brun, Hirsch Hadorn 2009: S. 198.
- ↑ S. Essler, Martínez 1991: S. 19.
- ↑ Siehe auch Brun, Hirsch Hadorn 2009: S. 203.
- ↑ Vgl. z. B. Bayer 2007: S. 86 f.
- ↑ Vgl. z. B. Bayer 2007: S. 190 f.
- ↑ Vgl. z. B. Bayer 2007: S. 88 f.
- ↑ Vgl. Feldman 2014: S. 22 f.
- ↑ Vgl. Salmon 1983: S. 5ff.; Bayer 2007: S. 101; Brun, Hirsch Hadorn 2009: S. 237; Pfister 2013: S. 23. Allerdings bezeichnen einige Autoren deduktiv gültige Argumente auch als "schlüssig", so etwa Tetens 2004: S. 24; Detel 2011: S. 48.
- ↑ Salmon 1983: S. 63ff.; Bayer 2007: S. 125; Brun, Hirsch Hadorn 2009: S. 237; Pfister 2013: S. 27
- ↑ S. Nimtz, Jordan 2017: S. 139.
- ↑ Salmon 1983: S. 35f.
- ↑ Brun, Hirsch Hadorn 2009: S. 277f.
- ↑ Vgl. Bayer 2007: S. 86; Feldman 2014: S. 181 ff.
- ↑ Pfister 2013: S. 26.
- ↑ Vgl. Bayer 2007: S. 101ff.; Brun 2003.
- ↑ Vgl. Bayer 2007: S. 106.
- ↑ S. Alexy 1983; Kienpointner 1992; Walton, Reed, Macagno 2008
- ↑ Brun, Hirsch Hadorn 2009: S. 224 ff.
- ↑ Vgl. Betz 2010: Kap. 9.
- ↑ S. Scholz 2000; Bowell, Kemp 2014: S. 56 ff.
- ↑ S. etwa Kirschner u. a. 2003.
- ↑ S. Schreib-Web ( des vom 9. Februar 2019 im Internet Archive) Info: Der Archivlink wurde automatisch eingesetzt und noch nicht geprüft. Bitte prüfe Original- und Archivlink gemäß Anleitung und entferne dann diesen Hinweis..
- ↑ Dazu etwa Harman 1986.
- ↑ Vgl. Kienpointner 1996; van Eemeren, Grootendorst 2004; Tetens 2004: S. 161–164.
- ↑ S. Bächtiger et al. 2018.
- ↑ Z. B. Lauerbach und Aijmer 2007; Uther 2014.
- ↑ Kahneman, Slovic, Tversky 1982; Kahneman 2011; aber vgl. auch Hagmayer 2017; Mercier, Sperber 2017.
- ↑ Marco Lippi, Paolo Torroni: Argumentation Mining: State of the Art and Emerging Trends. In: ACM Transactions on Internet Technology. Band 16, Nr. 2, 20. April 2016, ISSN 1533-5399, S. 1–25, doi:10.1145/2850417 (acm.org [abgerufen am 11. März 2021]).
- ↑ Thiemo Wambsganss, Christina Niklaus, Matthias Cetto, Matthias Söllner, Siegfried Handschuh: AL: An Adaptive Learning Support System for Argumentation Skills. In: Proceedings of the 2020 CHI Conference on Human Factors in Computing Systems. ACM, Honolulu HI USA 2020, ISBN 978-1-4503-6708-0, S. 1–14, doi:10.1145/3313831.3376732 (acm.org [abgerufen am 11. März 2021]).