Figur (Musik)
Eine Figur ist eine elementare, musikalische Wendung melodischer, harmonischer oder satztechnischer Art. Später entwickelt sich eine musikalische Figurenlehre von Ausdrucksmethoden.
Wortherkunft und Begriffsgeschichte
Der Begriff figura (lateinisch für Figur) bezeichnete im Mittelalter ein einzelnes musikalisches Zeichen (auch nota genannt), der später auf ganze Noten- und Zeichengruppen ausgedehnt wurde. Der Ausdruck wird oft auf subthematische Elemente angewandt, die nur wenig oder keine thematische Substanz haben. Darunter fallen u. a. typische Muster für Begleitstimmen (z. B. Alberti-Bass), die mitunter auch Begleitfiguren genannt werden. Von Figur spricht man dann auch in der Kontrapunktik (z. B. Umkehrung, Krebs).
Die Figur in zierendem Sinne findet das erste Mal Anwendung in Bezug auf die Figuralmusik des 14.–16. Jahrhunderts.
Im 17. und 18. Jahrhundert befassten sich verschiedene deutsche Musiktheoretiker mit musikalisch-rhetorischen Figuren, deren Benennung an der traditionellen Rhetorik orientiert war. Häufige, besonders markante oder den Kontrapunktregeln widersprechende musikalische Wendungen wurden dabei mit rhetorischen (oder der Rhetorik nachempfundenen) Begriffen benannt. Heute werden diese Figurenkataloge unter dem Begriff Figurenlehre zusammengefasst.
Figurenlehre
Die Figurenlehre bezeichnet in der (deutschen) Musiktheorie des 17. und 18. Jahrhunderts die Zusammenfassung bestimmter musikalischer Wendungen zu Katalogen von sogenannten musikalisch-rhetorischen Figuren, deren Benennung an der traditionellen Rhetorik orientiert war, indem entweder direkt ursprünglich rhetorische Begriffe für musikalische Wendungen übernommen oder eigene Namen mit Bezug zur Rhetorik erfunden wurden. Für die frühen Autoren von Figurenlehren waren die in der zweiten Hälfte des 16. Jahrhunderts in Italien entwickelten neuen Kompositionstechniken und Gattungen (Madrigal, Oper) von besonderer Bedeutung. Bestimmte Merkmale dieses neuen Stils waren nicht mehr durch die herkömmlichen Kontrapunktregeln erklärbar und wurden durch die Forderung gerechtfertigt, dadurch den Sinngehalt des Textes musikalisch darzustellen. Zumindest die frühen Kataloge sind deshalb auch eine Reaktion auf die in Madrigal und Oper eingeführten neuen Kompositionstechniken und die intensivierte Textbehandlung. Diese kompositorischen Auffälligkeiten wurden systematisch erfasst und mit Termini belegt, die der Rhetorik entstammten. Umfang, Inhalt und Motivation dieser Figurenkataloge sind je nach Autor verschieden. Eine einheitliche Tradition der musikalisch-rhetorischen Figuren existierte nicht.
Da sämtliche Autoren von musiktheoretischen Werken, in denen eine musikalische Figurenlehre erwähnt wird, aus dem deutschsprachigen Raum stammen, muss von einer lokalen Sonderentwicklung gesprochen werden. Ob diese Figurenkataloge von Komponisten tatsächlich als Vorlage für die Gestaltung ihrer Werke übernommen wurden, ist fraglich. In erster Linie stellten die Figuren ein analytisches Werkzeug ihrer Erfinder dar.
Die ersten Musiktheoretiker, die sich mit der Systematik der musikalischen Figuren auseinandersetzten, waren Joachim Burmeister (Hypomnematum musicae poeticae, 1599, Musica autoschediastike, 1601, Musica poetica, 1606), Johannes Nucius (Musices poeticae, 1613), Athanasius Kircher (Musurgia universalis, 1650).
Historischer Überblick
Joachim Burmeister
Die erste bekannte musikalische Figurenlehre wurde von Joachim Burmeister entwickelt und fand in seiner Musica Poetica von 1606 ihre endgültige Form. Das ganze zwölfte Kapitel ist den Figuren gewidmet. Der Begriff „Figur“ wird von Burmeister folgendermaßen definiert:
“Ornamentum sive Figura musica est tractus musicus, tam in Harmonia quam in Melodia, certa periodo, quae a clausula initium sumit, et in clausulam desinit, circumscriptus, qui a simplici compositionis ratione discedit, & cum virtute ornatiorem habitum assumit & induit”
„Ornament oder Figur ist eine auf einen bestimmten Abschnitt beschränkte musikalische Bewegung – sowohl in der Harmonik als auch in der Melodie – welche mit einer Clausel beginnt und in einer Clausel endet, die von der einfachen Art der Komposition abweicht und mit Tugend eine verziertere Haltung annimmt und sich aneignet.“
Burmeister unterscheidet zwischen harmonischen, melodischen und harmonisch-melodischen Figuren. Zwar gibt er Beispiele solcher Figuren, bemerkt aber zugleich, dass es nicht möglich sei, Regeln, für die Bildung von Figuren zu formulieren, denn:
“Siquidem varietas omnium cuiusque magna et multiplex apud auctores deprehenditus, ut vix numerum eorum nobis liceat indagare.”
„Ihre Mannigfaltigkeit ist so weit und groß bei den Komponisten, dass es uns kaum möglich ist, ihre Anzahl zu bestimmen.“
Nach der Auffassung Burmeisters sind also im Prinzip unendlich viele Figuren möglich. Figuren sind das, was die Individualität eines Werks und des Kompositionsstils eines Komponisten ausmacht. Die Figurenlehre ist für Burmeister ein analytisches Hilfsmittel zum besseren Verständnis und zur Beschreibung der Art und Weise, wie Komponisten das musikalische Material gestalten. Burmeisters Figurbegriff ist semantisch weitgehend neutral. Das schließt eine textausdeutende Verwendung zwar nicht aus, aber die Figur selber ist nicht an bestimmte textuelle Inhalte gebunden (Burmeister lässt bei allen Beispielen den dazugehörigen Text weg). Zwei spezielle Figuren sind für textausdeutende bzw. affekterregende musikalische Abschnitte vorgesehen, nämlich die Hypotyposis (Darstellung des Textinhalts) und die Pathopoeia (Darstellung des Affekts, den eine Textpassage ausdrückt). Durch diese Trennung von Textbezug und kompositionstechnischer (satztechnischer) Definition der Figuren bleibt die Verwendung von Figuren und ihre (immer mögliche) Ausdeutung flexibel auf die spezielle musikalische Situation anwendbar. Burmeister integriert seine musikalisch-rhetorischen Figuren in eine ebenfalls der Rhetorik nachempfundene Stillehre. Dabei wird jeder kontrapunktischen Satzart ein Stilbegriff zugeordnet:
| Satzart | Stilart | Eigenschaften | Figuren |
|---|---|---|---|
| simplex | humile | kleine Intervalle, nur Konsonanzen | Nein |
| fractum | mediocre | wenig Dissonanzen und große Intervalle | Ja |
| coloratum | sublime | mehr große Intervalle und Dissonanzen | Ja |
| – | mixtum | Mischung der oberen drei Stile | Ja |
Das Genus simplex ist der schmucklose, weitgehend homophone, vierstimmige Kantionalsatz. In dieser einfachen Satzart wird eine Choralmelodie durch drei Begleitstimmen erweitert, die strikt den Kontrapunktregeln folgen. Diese Satzart enthält demnach keine Figuren, kann allerdings selber zur Figur (Noema) werden, wenn sie in einen komplexeren Satz eingeschoben wird.
Außerdem bemüht sich Burmeister, den verschiedenen Stilen Autoren zuzuordnen, die einen bestimmten Stil besonders vorbildlich repräsentieren und daher von Burmeister zur Nachahmung empfohlen werden. Darin zeigt sich ein weiteres Element, das Burmeister aus der Tradition der klassischen Rhetorik übernommen hat: Das Studium von beispielhaften Rednern bzw. Autoren war ein wichtiges Mittel in der rhetorischen Ausbildung. Gleichzeitig zeigt sich durch die Nennung von Autorennamen ein grundsätzliches Problem der Übertragung rhetorischer Termini und Methoden auf die Musik. Die Autoren, die Burmeister nennt (allen voran Orlando di Lasso), stammen alle aus dem 16. Jahrhundert und repräsentieren einen Kompositionsstil, der zu der Zeit (kurz nach 1600) bereits in weiten Teilen Europas als überholt und veraltet galt und bald als stile antico bezeichnet wurde. Burmeisters Bemühen Stilmerkmale zu isolieren und durch die Nennung von Vorbildern zu kodifizieren wird durch diesen schnellen Stilwandel zunichtegemacht.
Athanasius Kircher
Mit der Musurgia Universalis (1650) schuf Athanasius Kircher ein zu dieser Zeit einmaliges Kompendium des musikalischen Wissens. Obwohl Kircher den Schwerpunkt auf das Zahlhafte in der Musik legt (also die Musik noch im mittelalterlichen System der septem artes liberales platziert), erwähnt er auch musikalisch-rhetorische Figuren, allerdings nur kurz an zwei weit auseinanderliegenden Stellen im 5. bzw. 8. Buch. Kircher definiert die Figuren analog zur Rhetorik und hebt ihre Affektwirkung hervor:
“Figurae in Musurgia nostra idem sunt praestantque, quod […] varii modi dicendi in Rhetorica. Quemadmodum enim Rhetor artificioso troporum contextu Auditorem movet nunc ad risum modo ad planctum […] ita et Musica artificioso clausularum sive periodorum harmonicarum contextu.”
„Die Figuren in unserer Musik sind und leisten dasselbe, wie […] die verschiedenen Redensarten in der Rhetorik. Genauso wie nämlich der Rhetor durch kunstvolle Tropen den Hörer zum Lachen, Klagen […] bewegt, so auch die Musik mit kunstvollen Klauseln oder harmonischen Perioden.“
Kircher hat seine Figuren weitgehend aus den Werken von Johannes Nucius (1613) und Joachim Thuringus (1624) übernommen. Diesen Vorbildern folgend teilt Kircher die Figuren in zwei Gruppen ein:
- Drei figurae principales: Commissura (schnelle, stufenweise auf- oder absteigende Noten), Syncopatio (rhythmische Verschiebung) und Fuga (ein musikalischer Abschnitt, der als Fuge gesetzt ist, die durch den Text bedingt ist). Sie werden im 5. Buch besprochen.
- Zwölf figurae minus principalis: u. a. Repetitio (Wiederholung eines Abschnitts, um ihm größeren Nachdruck zu verleihen – geeignet für heftige Leidenschaften wie Wildheit) und Climax (ein stufenweises Ansteigen – geeignet zum Ausdruck von Liebe und Sehnsucht). Sie werden im 8. Buch definiert. Seltsamerweise findet sich auch im 5. Buch eine kurze Aufzählung der 12 Figuren, die aber nicht mit den im 8. Buch definierten Figuren übereinstimmt.
Insgesamt lehnt sich Kircher in diesen Abschnitten eng an Thuringus an (Anzahl und Einteilung der Figuren stimmen überein), hebt aber die affekterregende Wirkung stärker hervor als sein Vorgänger. Dies wird besonders an den figurae minus principalis deutlich, bei denen Kircher für jede Figur auch den Affektausdruck explizit erwähnt.
Trotzdem spielen die Figuren für Kircher aber offensichtlich nur eine Nebenrolle und werden in seine kosmologische Musikkonzeption mehr schlecht als recht assimiliert. Auch die Aufteilung der Figurdefinitionen auf zwei weit auseinanderliegende Teile der Musurgia Universalis und die insgesamt recht knapp gehaltenen Erläuterungen zu den Figuren verstärken diesen Eindruck. In der deutschen (Teil-)Übersetzung der Musurgia Universalis von Andreas Hirsch (1662) fehlen denn bezeichnenderweise auch die entsprechenden Abschnitte über die musikalischen Figuren.
Da Kirchers Musurgia Universalis bis ins 18. Jahrhundert hinein zu den Standardwerken der damaligen Musikliteratur gehörte, hatte seine Figurenlehre trotz ihres bescheidenen Umfangs einen großen Einfluss auf die meisten späteren Autoren, die sich mit musikalisch-rhetorischen Figuren befassten.
Christoph Bernhard

Die Figurenlehre Christoph Bernhards ist von besonderer Bedeutung, weil sie die einzige Quelle darstellt, die von einem einigermaßen bedeutenden Komponisten verfasst wurde. Etwa ab dem 16. Jahrhundert tauchten in Musikstücken vermehrt Dissonanzen auf, die nach den Kontrapunktregeln eigentlich nicht erlaubt gewesen wären, speziell in den Gattungen Madrigal und (ein bisschen später) Oper. Oft wurden diese regelwidrigen Dissonanzen mit der Notwendigkeit den Inhalt des gesungenen Textes wirkungsvoll darzustellen gerechtfertigt (ein berühmtes Beispiel ist die Kritik von Giovanni Maria Artusi an Monteverdis Dissonanzbehandlung und Monteverdis Rechtfertigung dafür). An diesem Punkt setzt auch Bernhard an, allerdings versucht er die Regelverletzungen als Ergänzungen und Ausnahmen in den Kontrapunkt zu integrieren. Sämtliche Figuren Bernhards zielen auf die Behandlung von Dissonanzen, die im strengen kontrapunktischen Satz nicht erlaubt wären, ab:
„Figuram nenne ich eine gewisse Art die Dissonantzen zu gebrauchen, dass dieselben nicht allein nicht widerlich, sondern vielmehr annehmlich werden und des Componisten Kunst an den Tag legen.“
Damit stellen Bernhards Figuren Erweiterungen und Ausnahmen von den kontrapunktischen Satzregeln dar. Dies wird auch dadurch deutlich, dass neben den Figur-Beispielen immer auch eine korrigierte Fassung mit angegeben wird, die an die Kontrapunktregeln angepasst wurde. Wie Burmeister verteilt auch Bernhard seine Figuren auf verschiedene Satzstile, verzichtet aber auch auf eine Zuordnung von rhetorischen Stilen zu den Satzarten. Stattdessen verteilt Bernhard die Figuren auf die verschiedenen Satzarten.
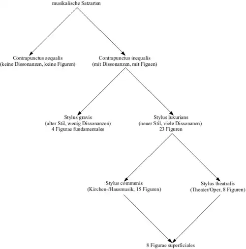
Der contrapunctus aequalis ist ein dissonanzloser Satz ohne Figuren. Dagegen steht der contrapunctus inaequalis, der Dissonanzen enthält und auch Figuren aufweisen kann. Der contrapunctus inaequalis wird wiederum in zwei Gruppen aufgeteilt: Den stylus gravis und den stylus luxurians.
Der stylus gravis ist der Kontrapunktstil der „Alten“ (also der Vorgänger Bernhards und seiner Zeitgenossen) und enthält vier Figuren. Der stylus luxurians ist der Kontrapunktstil der „modernen“ Generation, der dissonanzreicher ist als der stylus gravis und daher mehr Figuren benötigt, um diese Dissonanzen zu rechtfertigen. Er wird nochmals in zwei Untergruppen aufgeteilt, nämlich den stylus communis (mit 15 Figuren) und den stylus theatralis (mit 8 Figuren). Dabei sollen insbesondere die Figuren des stylus theatralis für Affekterregung geeignet sein (daher auch ihr Name, denn auf Grund dieser Eigenschaft sind sie für Opern besonders geeignet). Die Aufzählung der Figuren muss nicht unbedingt abschließend sein. So weist Bernhard z. B. darauf hin, dass im stylus theatralis mehr Figuren vorkämen, als im stylus communis. Er zählt aber nur etwa halb so viele Figuren beim stylus theatralis auf wie beim stylus communis.
Zusätzlich existieren bei Bernhard noch die sogenannten figurae superficiales, die aus je vier Figuren des stylus communis und stylus theatralis gebildet werden. Der Begriff superficiales (oberflächlich) kommt vielleicht daher, dass diese Figuren nicht aus der Musiktheorie stammen (also nicht auf einem theoretischen Fundament ruhen), sondern aus der musikalischen Praxis übernommen wurden.
Johann Mattheson
In der ersten Hälfte des 18. Jahrhunderts erscheinen die letzten eigentlichen Figurenkataloge. Johann Mattheson erwähnt zwar noch Figuren, gibt aber kaum noch genaue Definitionen für sie an. Auch im Vollkommenen Capellmeister von 1739 legt Johann Mattheson nicht besonders viel Wert auf die Definition von musikalischen Figuren, die letztendlich auch seinem sensualistisch orientierten Musikbild nicht mehr entsprechen. Jedoch erwähnt er die Möglichkeit, rhetorische Figuren auch in der Musik abzubilden:
„Der Raum und unsre Absicht vergönnen es nicht, sonst könnte man hier leicht die 12 Wörter-Figuren, samt den 17 Spruch-Figuren einführen und sehen, wie viele und welche sich unter ihnen zur Auszierung einer Melodie schicken.“
Mattheson legt viel Gewicht auf die Feststellung, dass Rhetorik und Musik dieselben Ziele haben und auch analoge Arbeitsweisen beim Komponieren bzw. Schreiben einer Rede aufweisen. Aber es ergeben sich auch weitere Parallelen zwischen Sprache und Musik, insbesondere in der Phrasierung: Mattheson beschreibt ein hierarchisches Phrasierungsmodell, das sich grammatischer Begriffe wie Punkt, Komma, Ausrufezeichen etc. bedient. Daher auch der Begriff der Klangrede, den Mattheson für die Musik einführte. Musik ist für Mattheson nicht einfach ein Hilfsmittel, um einen Text zu verdeutlichen, sondern Musik enthält seiner Meinung nach eine spezifisch musikalische Botschaft. Die Art und Weise, wie dieser Inhalt vermittelt wird, ähnelt der Sprache, aber der Inhalt selbst ist nicht zwingend sprachlich. Damit ist Mattheson einer der ersten, der die Musik als autonome Kunst zu verstehen beginnt, die für sich allein vollkommen ist, und nicht erst durch Vertonung von Sprache ihre eigentliche Daseinsberechtigung erhält.
Weitere Autoren
Die Traktate weiterer Autoren sind für die Figurenlehre meist von untergeordneter Bedeutung. Meistens lehnen sie sich stark an einen der drei oben näher beschriebenen Autoren an (bis zur wörtlichen Übernahme von Figurdefinitionen). In einigen Fällen ist dies auf den lexikalischen Anspruch des Autors zurückzuführen (z. B. Johann Gottfried Walther und Janowka).
Erwähnenswert ist Johannes Nucius, auf den die Unterteilung der Figuren in figurae principales und figurae minus principales zurückgeht, die später von Kircher (vermittelt durch Thuringus) übernommen wurden und auch Bernhards Unterscheidung von figurae fundamentales und figurae superficiales scheint von der Idee Nucius’ beeinflusst (obwohl der Figurvorrat, der unter den Begriffen zusammengefasst wird, nicht identisch ist).
Während die meisten Autoren nicht nur die aus der Rhetorik übernommene Figurnamen kennen, sondern auch neue Namen für spezifisch musikalische Figuren verwenden, beschränken sich Ahle und Scheibe auf die Abbildung der sprachlichen Figuren auf die Musik. Manchmal verwischen auch die Grenzen zwischen den „einfachen“ Manieren (z. B. Triller) und „echten“ Figuren (z. B. bei Meinrad Spieß).
Als letzter Vertreter der Figurenlehre wird oft Johann Nikolaus Forkel angesehen. Er erwähnt in seiner 1788 erschienenen Musikgeschichte noch einmal musikalisch-rhetorische Figuren, allerdings ziemlich vage und oberflächlich, und lediglich in der Einleitung. Wie bei Mattheson scheint auch für Forkel die Analogie der Strukturen von Reden und Musikstücken bedeutender zu sein, als die Umsetzung von rhetorischen Figuren in der Musik. Aber auch dieser Aspekt tritt letztendlich in den Hintergrund, denn in der zweiten Hälfte des 18. Jahrhunderts verdrängt das neue hermeneutische Erklärungsmodell die Rhetorik aus der Kunsttheorie. In vielen neueren musikwissenschaftlichen Publikationen zur Figurenlehre wird Forkel daher nicht mehr in der Liste der Autoren mit Figurenlehren geführt.
Beziehungen zwischen den Figurenkatalogen

Obwohl speziell Johann Gottfried Walthers Musiklexikon eine gewisse Bedeutung jenseits der Figuren-Thematik für sich in Anspruch nehmen kann, hatten für die Figurenlehre primär Bernhard, Kircher und Burmeister offenbar die größte Nachwirkung.
Die nebenstehende Grafik zeigt die Beziehungen zwischen den Figurenkatalogen der verschiedenen Autoren (ohne Anspruch auf Vollständigkeit), beruhend auf den Beschreibungen von Bartel (1997) und Klassen (2001). Die festen Linien zeigen gesicherte Beziehungen, gepunktete Linien zeigen unsichere oder nur schwache Beziehungen an. Einige Spezialfälle sind ebenfalls berücksichtigt.
Ahle und Scheibe sehen in den musikalischen Figuren lediglich „Übersetzungen“ der eigentlich rhetorischen Figuren. Bei Scheibe ist zusätzlich eine relativ enge Anlehnung an Johann Christoph Gottscheds Critische Dichtkunst festzustellen, die schon im Titel seines Werks (Der Critische Musikus) deutlich wird.
Auch Wolfgang Caspar Printz nimmt eine Sonderstellung ein, indem er seine musikalischen Figuren weitgehend aus der Verzierungskunst der musikalischen Aufführungspraxis ableitet und diesen Figuren oft italienische Namen gibt (üblich waren sonst lateinische oder griechische Namen).
Aus der Grafik wird deutlich, wie stark der Einfluss Kirchers auf die nachfolgenden Autoren gewesen ist: Die meisten Autoren nach 1650 beziehen sich in ihren Figurenlehren auch auf Kircher. Das mag auch damit zusammenhängen, dass Kirchers musiktheoretisches Werk zu dieser Zeit das mit Abstand bekannteste aller hier erwähnten Autoren war, dessen Bedeutung weit über die Figurenlehre hinausging (die Kircher ja verhältnismäßig oberflächlich behandelt).
Auch die Sonderstellung Johann Gottfried Walthers ist deutlich erkennbar: Seinem lexikalischen Anspruch gerecht werdend, bedient er sich aus den meisten zu seiner Zeit verfügbaren Figurenkatalogen. Johann Mattheson ist von den anderen Autoren deutlich abgesetzt.
Die fehlenden Pfeile von anderen Autoren zu Mattheson erklären sich einerseits dadurch, dass er keine Figuren definiert und andererseits durch eine deutlich veränderte Grundhaltung gegenüber der Musik und der Beziehung von Rhetorik und Musik. Insbesondere mit Blick auf Mattheson ist hier auch nochmals anzumerken, dass sich die Grafik nur auf die Figurenlehren bezieht. Mattheson hat mit Sicherheit die Schriften der meisten hier erwähnten Autoren gekannt, erscheint hier aber von den anderen Autoren isoliert, da er keine Figuren definiert.
Die Figurenlehre als musikwissenschaftliches Modell im 20. Jahrhundert
Arnold Schering veröffentlichte 1908 den Aufsatz Die Lehre von den musikalischen Figuren im Kirchenmusikalischen Jahrbuch. Darin stellte er fest, dass die Kompositionslehre des 16.–18. Jahrhunderts sich stark an der Rhetorik orientierte. Zentraler Bestandteil dieser Lehren sei die Figurenlehre gewesen. Die musikalischen Figuren sollen Hilfsmittel zur Textausdeutung in Werken des musikalischen Barock sein, also quasi ein „Schlüssel“ zur semantischen Entzifferung der Musik dieser Epoche. In den folgenden Jahrzehnten wurden diese Anregungen Scherings von anderen Musikwissenschaftlern aufgegriffen, und es schien, als würde die Figurenlehre zu einem Standardwerkzeug für die Analyse von Werken barocker Komponisten, und zum Teil sogar noch darüber hinaus sowohl für Werke des 16. als auch des 19. Jahrhunderts. Mit dem Artikel über musikalisch-rhetorische Figuren von Arnold Schmitz in Die Musik in Geschichte und Gegenwart (4. Band, 1954) wurde die Figurenlehre in eines der wichtigsten Nachschlagewerke für Musikwissenschaftler aufgenommen. Musikalische Figuren wurden auch nicht mehr nur als Textausdeutung in der Vokalmusik verstanden, sondern die daraus abgeleiteten „Bedeutungen“ der Figuren teilweise auch auf die Instrumentalmusik übertragen.
In der zweiten Hälfte des 20. Jahrhunderts kamen Zweifel an der tatsächlichen Existenz einer einheitlichen, bzw. im 17. und 18. Jahrhundert ständig weiterentwickelten Figurenlehre auf. Vermehrt wurde auf Mängel und Widersprüche hingewiesen, u. a. auf folgendes:
- Die Uneinheitlichkeit der verschiedenen Figurenlehren: Die Definitionen des Figurbegriffs sowie Systematik und Klassifizierung der einzelnen Figuren unterscheiden sich zum Teil wesentlich. Auch die Figurenkataloge weisen große Unterschiede auf. Kein einzelner Autor zählt auch nur annähernd die ca. 150 Figuren auf, die man erhält, wenn man die Figuren aller Autoren zusammenzählt. Die Zusammenfassung der Figurenlehren der barocken Autoren mit ihren teilweise sich überschneidenden oder widersprechenden Figurdefinitionen zu einer „Über-Figurenlehre“ ist demnach inhaltlich nicht überzeugend und methodisch fragwürdig.
- Es existieren keine Quellen zur Figurenlehre, deren Autor nicht aus dem deutschsprachigen Raum stammt.
- Viele einflussreiche deutsche Musiktheoretiker aus der Zeit zwischen 1600 und 1750 (z. B. Seth Calvisius, Johann Andreas Herbst, Andreas Werckmeister) verlieren in ihren Werken kein Wort über eine Figurenlehre.
- Von den weit über 200 Musiktraktaten, die während dieser Zeit allein im deutschen Sprachraum entstanden, erwähnen nur ca. 15 musikalisch-rhetorische Figuren. Zählt man die lexikalisch orientierten und andere Werke, die lediglich die Figurenkataloge früherer Autoren aufzählen, ab, so bleiben noch weniger übrig, die eine eigenständige Figurenlehre integrieren. Dies zeugt nicht von einer intensiven Beschäftigung mit dem Thema.
- Zwar können musikalische Wendungen zur Textausdeutung und/oder Affekterregung verwendet werden, aber eine Standardisierung dieser Wendungen würde rasch zur Abnutzung des Effekts führen und sie müssten ersetzt werden.
Demnach stellen die verschiedenen Traktate, in denen musikalisch-rhetorische Figuren vorgestellt werden, eine regional begrenzte, spezifisch deutsche Sonderentwicklung dar. Die genauen Gründe, die zu dieser Entwicklung führten sind unklar.
Trotz all dieser Vorbehalte steht auch der Artikel Musik und Rhetorik in der neuen Ausgabe der Musik in Geschichte und Gegenwart ganz in der Tradition von Scherings Interpretation der Figurenlehre und dehnt sogar ihren Wirkungsbereich bis ins 19. Jahrhundert hinein aus. Interessant ist, dass es auch im 20. Jahrhundert vorwiegend deutsche Autoren sind, die sich mit musikalisch-rhetorischen Figuren befassen. Die verhältnismäßig wenigen nicht-deutschen Autoren nehmen oft eine kritische Haltung gegenüber dem Themenkomplex ein.
Trotzdem hatte die Scheringsche Konzeption einer einheitlichen barocken Figurenlehre bleibende Auswirkungen auf die Analysemethode barocker Musik. Sie stieß die Erforschung neuer Bereiche der Barockmusik an und war im 20. Jahrhundert ein – mindestens in der deutschen Musikwissenschaft – beliebtes Erklärungsmodell. Manche Begriffe haben sich dabei auch außerhalb des Kontexts der Figurenlehre als Fachbegriffe etabliert (z. B. der passus duriusculus). Nicht zu vergessen ist, dass die Diskussionen um die Figurenlehre letztlich auch dazu führten, dass das Verhältnis von Rhetorik und Musik im Barock besser erforscht und verstanden wurde.
Beispiele
Es gibt über 150 rhetorische Figuren. Im Folgenden sollen einige der wichtigsten angeführt werden:
- Abruptio (lat. Bruch): unvermittelter Abbruch des Satzes.
- Anabasis (gr. Aufstieg) oder Ascensus (lat. Aufstieg): eine aufwärtsführende musikalische Linie.
- Analepsis: Eine Figur wird auf gleicher Tonhöhe mehrfach wiederholt.
- Anaphora: Eine Figur wird mehrfach aber nicht regelmäßig wiederholt.
- Anticipatio: Vorziehen eines Tones der folgenden Harmonie.
- Antitheton: Vergleichende Gegenüberstellung zweier gegensätzlicher Aspekte (zum Beispiel Dur -Moll).
- Apokope (gr. apokopé, Abschneidung, Weglassung) oder Abruptio (lat. Bruch): unvermittelter Abbruch einer Melodie oder eines Satzes.

Apokope im Wort „fürchtet“ in Sopran I, II und Tenor - Aposiopesis: Generalpause, sie drückt als Affekt Sterben, Schlafen oder Schweigen aus.
- Cadentia duriuscula: „der harte Schluss“ (cadentia von lat. cadere: „fallen“; duriuscula von lat. durus: „hart“, „unverschämt“): Schlussformel, über deren viert- und drittletztem Basston unvorbereitete Dissonanzen eintreten.
- Circulatio (lat. circulus, Kreis, Ring): eine kreisförmige Figur, die eine kreisförmige, umzingelnde Bewegung, aber auch Herrschaft, Krone ausdrücken soll.
- Dubitatio (lat. dubitare: zweifeln, schwanken, zögern) wird durch eine zweifelhafte Modulation oder durch einen Stillstand ausgedrückt.
- Emphasis: Eine Gruppe von Figuren, die durch Wiederholung eine Aussage bekräftigen.
- Exclamatio (lat. Ausruf): nach Johann Gottfried Walther (1732) ein Sprung einer kleinen Sexte aufwärts, nach allgemeiner Praxis jedoch Sprünge auf- und abwärts ab dem Intervall einer Terz
- Extensio (lat. Ausdehnung): bezeichnet die Verlängerung eines Dissonanzklangs über seine normale Dauer hinaus.
- Fauxbourdon: bezeichnet aufeinanderfolgende Terz-Sext-Klänge, die auf Falsches oder Sündhaftes hinweisen.
- Heterolepsis: Folge von Tönen, die aus kontrapunktischer Sicht unterschiedlichen Stimmen angehören.
- Homoioteleuton (gr. hómoios, ähnlich, gr. teleute, ende) oder Homoioptoton (gr. ptosis, Fall, Kasus): eine Generalpause, die in Dialogen und bei Fragen zur Erregung von Aufmerksamkeit verwendet wurde.
- Interrogatio (lat. fragen, befragen): eine steigende melodische Figur, die zur Bezeichnung eine Frage verwendet wurde.
- Katabasis (gr. Abstieg) oder Descensus (lat. Abstieg): eine abwärtsführende musikalische Linie zur Unterstreichung der Erniedrigung.
- Klimax: Mehrfache sich steigernde Wiederholung auf einer höheren Stufe.
- Metalepsis: Unter dieser Figur versteht man eine fuga, in der mindestens 2 Stimmen, die gleichzeitig oder in einem gewissen Abstand einsetzen, verschiedene Motive vortragen. Diese werden von den übrigen Stimmen übernommen und wechselweise variiert.
- Noema (Musik) (gr. Gedachtes): ein homophoner Abschnitt in einem polyphonen Stück zur Hervorhebung einer Textstelle.
- Passus duriusculus (lat. der harte/schwere Gang): Stimme, die sich in chromatischen Halbtonschritten fortbewegt.
- Pathopoeia (gr. pathos, Leiden, gr. poíesis, Bildung): Leiterfremde Töne erregen als textbezogene Figuren Affekte (Leid oder Leidenschaft). Beispiel: Passus duriusculus, eine chromatisch auf- oder absteigende Linie, meist im Raum einer Quarte (bekannt auch als „Lamentobass“ vgl. Lamento), ungewöhnliche Schritte (große Sekunde), oder Saltus duriusculus, ein großer, ungewöhnlicher, meist fallender Sprung (verminderte Quarte, verminderte Quinte, kleine Septime), der „Falschheit“ darstellt.
- Suspiratio (lat. suspiritus, Seufzen, Ächzen) oder Stenasmos (gr. stenós, eng): die musikalische Linie wird durch Achtel- oder Sechzehntelpausen unterbrochen.
- Syncopatio (griech. Zusammenschlagen, Gemetzel, hämmern, schmieden, zusammen, zugleich): rhythmische Verschiebung der regulären Mensur- bzw. Taktordnung.
- Tirata (ital. tirare, ziehen): Folge stufenweise auf- oder absteigender Noten desselben Notenwertes.
- Transitus (lat. transire, überschreiten, hinübergehen): Durchgangsdissonanz, die Konsonanzen miteinander verbindet.
Allerdings wurden nicht alle musikalische Figuren durch einen eigenen Begriff bezeichnet. So bedeutet Hypotyposis (gr. hypó, unter; gr. typos, Form, Gestalt) bei Burmeister eine beliebige Figur, welche die Bedeutung des Textes verdeutlicht.
Die wichtigsten historischen Quellen zur Figurenlehre (chronologisch geordnet)
- Joachim Burmeister: Hypomnematum musicae poeticae. Rostock, 1599.
- ders.: Musica autoschediastike. Rostock, 1601.
- ders.: Musica poetica. Rostock, 1606.
- Johannes Nucius: Musices poeticae sive de compositione cantus. Neisse, 1613.
- Joachim Thuringus: Opusculum bipartitum de primordiis musicis. Berlin, 1624.
- Athanasius Kircher: Musurgia universalis. Rom, 1650.
- Elias Walther: Dissertatio musica. Tübingen, 1664.
- Christoph Bernhard: Tractatus compositionis augmentatus. Datierung unsicher: nach 1657.
- ders.: Ausführlicher Bericht vom Gebrauche der Con- und Dissonantien. Datierung unsicher: nach 1663.
- Wolfgang Caspar Printz: Phrynis Mytilenaeus oder Satyrischer Componist. Dresden/Leipzig, 1696.
- Johann Georg Ahle: Musicalisches Frühlings-, Sommer-, Herbst-, und Winter-Gespräche. Mühlhausen, 1695–1701.
- Thomas Balthasar Janowka: Clavis ad thesaurum magnae artis musicae. Prag, 1701.
- Mauritius Johann Vogt: Conclave thesauri magnae artis musicae. Prag, 1719.
- Johann Gottfried Walther: Praecepta der musicalischen Composition, 1708.
- ders.: Musicalisches Lexicon, oder Musicalische Bibliothec. Leipzig, 1732.
- Johann Mattheson: Der vollkommene Capellmeister. Hamburg, 1739.
- Meinrad Spiess: Tractatus musicus compositorio-practicus. Augsburg, 1745.
- Johann Adolf Scheibe: Der Critische Musicus. Leipzig, 1745.
- Johann Nikolaus Forkel: Allgemeine Geschichte der Musik. Göttingen, 1788.
Siehe auch
Literatur
- Dietrich Bartel: Handbuch der musikalischen Figurenlehre. 4. rev. Auflage. Laaber, Laaber 1997, ISBN 3-89007-340-9.
- Wolfgang Budday: Musikalische Figuren als satztechnische Freiheiten in Bachs Orgelchoral „Durch Adams Fall ist ganz verderbt“. In: Hans-Joachim-Schulze, Christian Wolff (Hrsg.): Bach-Jahrbuch. Jahrgang 63, 1977, S. 139 ff.
- Carl Dahlhaus: Die Figurae superficiales in den Traktaten von Christoph Bernhard. In: Wilfried Brennecke et al. (Hrsg.): Bericht über den Internationalen Musikwissenschaftlichen Kongress Bamberg 1953 (= Kongressbericht Bamberg 1953.) Bärenreiter, Kassel 1954, S. 135–138.
- Carl Dahlhaus: Musica poetica und musikalische Poesie. In: Archiv für Musikwissenschaft. 23, 1966, S. 110–124.
- Carl Dahlhaus: Seconda pratica und musicalische Figurenlehre. In: Ludwig Finscher (Hrsg.): Claudio Monteverdi – Festschrift Reinhold Hammerstein zum 70. Geburtstag. Laaber, Laaber 1986, S. 141–151.
- Rolf Dammann: Der Musikbegriff im deutschen Barock. Volk, Köln 1967, ISBN 3-89007-015-9.
- Walther Dürr: Sprache und Musik – Geschichte, Gattungen, Analysemodelle. Bärenreiter, Kassel 1994, ISBN 3-7618-1153-5.
- Arno Forchert: Bach und die Tradition der Rhetorik. In: Dietrich Berke (Hrsg.): Alte Musik als ästhetische Gegenwart – Bach. Händel. Schütz. Bericht über den internationalen musikwissenschaftlichen Kongreß Stuttgart 1985. Band 1. Bärenreiter, Kassel 1987, S. 169–178.
- Andreas Hirsch: Philosophischer Extract und Auszug aus dess Welt-berühmten Teutschen Jesuitens Athanasii Kircheri von Fulda Musurgia Universali in Sechs Bücher verfasset. Schwäbisch Hall 1662. (Reprint in: Melanie Wald (Hrsg.): Athanasius Kircher: Musurgia universalis Schwäbisch Hall 1662. Reprint der deutschen Teilübersetzung von Andreas Hirsch 1662. Bärenreiter, Kassel 2006, ISBN 3-7618-1869-6).
- Janina Klassen: Musica Poetica und musikalische Figurenlehre – ein produktives Missverständnis. In: Günter Wagner (Hrsg.): Jahrbuch des staatlichen Instituts für Musikforschung Preussischer Kulturbesitz. Metzler, Stuttgart 2001, S. 73–83.
- Hartmut Krones: Musik und Rhetorik. In: Ludwig Finscher (Hrsg.): Die Musik in Geschichte und Gegenwart. band 7. 2. neubearb. Ausgabe. Bärenreiter/Metzler, Kassel ab 1994, Sp. 814–852.
- Ulrich Michels: dtv-Atlas zur Musik. Band 2: Historischer Teil: Vom Barock bis zur Gegenwart. Deutscher Taschenbuchverlag, München 1985, ISBN 3-423-03023-2.
- Siegfried Oechsle: Musica Poetica und Kontrapunkt: Zu den musiktheoretischen Funktionen der Figurenlehre bei Burmeister und Bernhard. In: Schütz-Jahrbuch. 1998, S. 7–24.
- Arnold Schering: Die Lehre von den musikalischen Figuren im 17. und 18. Jahrhundert. In: Kirchenmusikalisches Jahrbuch. 21, 1908, S. 106–114.
- Arnold Schmitz: Figuren, musikalisch-rhetorische. In: Friedrich Blume (Hrsg.): Die Musik in Geschichte und Gegenwart. Band 4. Bärenreiter, 1949–1986, S. 176–183.
- Brian Vickers: Figures of rhetoric/Figures of music? In: Rhetorica. 2, 1984, S. 1–44.
- Blake Wilson et al.: Rhetoric and Music. In: Stanley Sadie (Hrsg.): The New Grove dictionary of Music and Musicians. Band 21. 2. Ausgabe. Macmillan, London 2001, S. 260–275.