Narnavirus
| Narnavirus | ||||||||||||||||
|---|---|---|---|---|---|---|---|---|---|---|---|---|---|---|---|---|
Die Narnaviridae haben kein Kapsid und keine Virushülle, RNA-Genom und RdRp bilden einen nackten Ribonukleoprotein-Komplex | ||||||||||||||||
| Systematik | ||||||||||||||||
| ||||||||||||||||
| Taxonomische Merkmale | ||||||||||||||||
| ||||||||||||||||
| Wissenschaftlicher Name | ||||||||||||||||
| Narnavirus | ||||||||||||||||
| Links | ||||||||||||||||
|
Narnavirus ist eine Gattung von Einzelstrang-RNA-Viren positiver Polarität in der Familie Narnaviridae. Als natürliche Wirte der offiziell bestätigten Mitglieder der Gattung dienen Pilze, was diese Viren als Mykoviren klassifiziert.[1][3][4]
Es gibt in der Gattung derzeit (Stand 15. Juni 2021) zwei vom International Committee on Taxonomy of Viruses (ICTV) offiziell bestätigte Spezies (Arten).[1][3][4] Man hat gezeigt, dass Mitgliedsviren für die sexuelle Fortpflanzung des Schimmelpilzes Rhizopus microsporus erforderlich sind.[5]
Die Narnaviridae haben ein nacktes RNA-Genom ohne Kapsid, d. h. keine echten Virionen (Viruspartikel) und leiten ihren Namen von dieser Eigenschaft ab (englisch naked RNA).[6]
Beschreibung
Aufbau
Narnaviren (im Sinn von Mitgliedern der Gattung Narnavirus) haben kein echtes Virion. Sie haben weder Strukturproteine noch ein Kapsid.[7]
Genom


Das Genom der offiziell bestätigten Narnaviridae ist nicht segmentiert (monopartit) und besteht aus einem linearen RNA-Molekül positiver Polarität. Es gibt nur einen Offenen Leserahmen (engl. open reading frame, ORF), der für die RNA-abhängige RNA-Polymerase (RdRp) kodiert. Das Genom ist mit der RdRp im Zytoplasma des Wirtspilzes assoziiert und bildet einen nackten Ribonukleoprotein-Komplex.[4] Einige der vorgeschlagenen Vertreter haben im Gegenzug dazu offenbar ein zweifach segmentiertes Genom, so etwa die seitens des ICTV noch unbestätigte Spezies „Apocryptovirus odysseus“.[8]
Replikationszyklus
Die Replikation erfolgt im Zytoplasma. Sie folgt dem üblichen Modell der Replikation positiv-strängiger RNA-Viren; gleiches gilt für die Transkription. Das Virus verlässt die Wirtszelle durch Bewegung von Zelle zu Zelle. Nachgewiesen sind bisher (nur) Pilze als natürliche Wirte (näheres siehe unten). Die Übertragungswege sind vertikal (auf die Nachkommen des Wirts) und sexuell.[4]
Systematik
Innere Systematik
Die Gattung hat (mit Stand 7./17. Mai 2024) folgende vom ICTV bestätigten Mitgliedsspezies,[3][9] ergänzt um einige Vorschläge gemäß der Taxonomie des National Center for Biotechnology Information (NCBI) sind mit Stand 5. Juni 2024 (Auswahl):[10]
Familie Narnaviridae
- Gattung Narnavirus
- Spezies Narnavirus saccharomaior mit Saccharomyces 23S RNA narnavirus (ScNV23S)
- Spezies Narnavirus saccharominor mit Saccharomyces 20S RNA narnavirus (ScNV20S)
- Spezies „Narnavirus I-329“
- Spezies „Aedes angustivittatus narnavirus“ (ATNV)[11]
- Spezies „Aedes taeniorhynchus narnavirus“ (AANV)[11]
- Spezies „Alternaria tenuissima narnavirus 1“
- Spezies „Aspergillus fumigatus narnavirus 1“
- Spezies „Aspergillus fumigatus narnavirus 2“
- Spezies „Beauveria bassiana narnavirus“
- Spezies „Blechmonas luni narnavirus 1“ (vermutlich Verschreiber für „Blechomonas luni narnavirus 1“: die Gattung Blechomonas – im Gegensatz zum Virus mit zwei ‚o‘ – ist Mitglied der Unterfamilie Blechomonadinae der Trypanosomatidae)[12][13]
- Spezies „Blechomonas maslovi narnavirus 1“[13]
- Spezies „Blechomonas wendygibsoni narnavirus 1“[13]
- Spezies „Botrytis cinerea narnavirus 2“
- Spezies „Botrytis cinerea narnavirus 4“
- Spezies „Bremia lactucae associated narnavirus 1“ mit Bremia lactucae associated narnavirus 3
- Spezies „Bremia lactucae associated narnavirus 2“
- Spezies „Bremia lactucae associated narnavirus 3“
- Spezies „Cladosporium tenuissimum narnavirus 1“
- Spezies „Coquillettidia venezuelensis narnavirus 1“ (CVNV1)
- Spezies „Coquillettidia venezuelensis narnavirus 2“ (CVNV2)
- Spezies „Downy mildew lesion associated splipalmivirus 1“ mit Plasmopara viticola lesion associated narnavirus 1 [Plasmopara viticola associated narnavirus 1]
- Spezies „Downy mildew lesion associated splipalmivirus 1“ mit Plasmopara viticola lesion associated narnavirus 2 [Plasmopara viticola associated narnavirus 2]
- Spezies „Erysiphe necator associated narnavirus 1“[8]
- Spezies „Fusarium poae narnavirus 1“ – „52“
- Spezies „Fusarium poae narnavirus 2“
- Spezies „Grapevine associated narnavirus-1“
- Spezies „Magnaporthe oryzae narnavirus 1“[8]
- Spezies „Magnaporthe oryzae narnavirus 3“
- Spezies „Neofusicoccum parvum narnavirus 1“
- Spezies „Neofusicoccum parvum narnavirus 2“
- Spezies „Neofusicoccum parvum narnavirus 3“
- Spezies „Oidiodendron maius splipalmivirus 1“ (Oidiodendron ist eine Gattung von Echten Schlauchpilzen)
- Spezies „Phytomonas serpens narnavirus 1“
- Spezies „Plasmopara viticola lesion associated narnavirus 8“ – „18“, „21“ – „43“
- Spezies „Psorophora varipes narnavirus“ (PVNV)
- Spezies „Puccinia striiformis narnavirus 1“
- Spezies „Rhizoctonia solani narnavirus 1“ − „15“
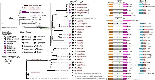
- Spezies „Rhizoctonia solani narnavirus 16“ (Genbank-Zugriffsnummer UIW13887, vgl. Gupta et al. (2024), Fig. 4 links oben)[8]
- Spezies „Rhizoctonia solani narnavirus 17“ − „19“
- Spezies „Sclerotinia sclerotiorum narnavirus 1“ − „5“
- Spezies „Tetranychus urticae-associated narnavirus“
Anmerkung: Die Namensgebungen weisen nicht alle auf Pilze hin, einige Kandidatenmitglieder parasitieren auch andere Eukaryoten (etwa Stechmücken). Bei Genomsequenzen aus der Metagenomik besteht jedoch auch die Möglichkeit, dass sie deswegen mit diesen vergesellschaftet (assoziiert) sind, weil ihr Wirt ein Pilz ist, der mit diesen Tieren, Pflanzen usw. in einer symbiotischen (vielleicht auch parasitären) Beziehung steht und auf oder in diesen lebt. Diese Frage ist in jedem Einzelfall gesondert zu klären.[11]
Äußere Systematik

Zwar gibt es mit dem derzeitigen Stand vom 7./17. Mai 2024 in den Narnaviridae außerhalb der Gattung Narnavirus keine bestätigten Gattungen oder Spezies, die NCBI-Taxonomie listet jedoch eine Reihe solcher Kandidaten (Auswahl):[14]
Familie Narnaviridae (früher Narna-like viruses)
- ohne Gattungszuweisung
- Spezies „Aedes japonicus narnavirus 1“
- Spezies „Aedes japonicus narna-like virus 1“
- Spezies „Annperkins narna-like virus“
- Spezies „Apple narna-like virus 1“
- Spezies „Apple narna-like virus 2“
- Spezies „Aspergillus lentulus narnavirus 1“[8]
- Spezies „Barns Ness breadcrumb sponge narna-like virus 1“ – „8“
- Spezies „Botryosphaeria dothidea narnavirus 1“
- Spezies „Botryosphaeria dothidea narnavirus 2“
- Spezies „Botryosphaeria dothidea narnavirus 3“
- Spezies „Botryosphaeria dothidea narnavirus 4“
- Spezies „Botrytis cinerea binarnavirus 1“
- Spezies „Botrytis cinerea binarnavirus 3“
- Spezies „Botrytis cinerea binarnavirus 5“
- Spezies „Brine shrimp narna-like virus 1“
- Spezies „Brine shrimp narna-like virus 2“
- Spezies „Brine shrimp narna-like virus 3“
- Spezies „Culex narnavirus 1“
- Spezies „Cyathus narnavirus A“
- Spezies „Magnaporthe oryzae narnavirus 1“
- Spezies „Mito-like bionusvirus“ (hierher verschoben von Fam. Mitoviridae)
- Spezies „Mito-like picolinusvirus“ (hierher verschoben von Fam. Mitoviridae)
- Spezies „Mito-like spartanusvirus“ (hierher verschoben von Fam. Mitoviridae)
- Spezies „Neofusicoccum luteum mitovirus 1“ (hierher verschoben von Fam. Mitoviridae)
- Spezies „Plasmodium vivax Narna-Like virus 1“
- Spezies „Puccinia narnavirus A“
- Spezies „Puccinia narnavirus B“
- Spezies „Puccinia narnavirus C“
- Spezies „Thrips tabaci associated narna-like virus 1“
- Spezies „Thrips tabaci narna-like virus 2“
- Spezies „Zhangye Narna tick virus 1“
- Spezies „Narnaviridae sp. 1“
- Spezies „Narnaviridae sp. 2“
- Spezies „Narnaviridae sp. 3“
- Spezies „Narnaviridae sp. PSNE-Narna“
Gattung „Apocryptovirus“
Im Mai 2024 veröffentlichten Purav Gupta et al. die Entdeckung zweier RNA-Viren der Familie Narnaviridae, deren Wirt der Parasit Toxoplasma gondii ist. Die beiden Viren sind offenbar sehr nahe verwandt, so dass die Autoren für sie eine gemeinsame Spezies mit Bezeichnung „Apocryptovirus odysseus“ (Ao) vorschlugen. Die Identifizierung dieser Viren und mindestens weiterer 17 naher Verwandter (vorschlagsgemäß aus derselben Gattung) geschah anhand Analyse vorhandener Genomdaten. Das Team vermutet, dass erst diese Ao-Viren den Parasiten für den Menschen gefährlich machen, d. h. einen Stamm von T. gondii Virulenz verleihen, so dass eine Infektion mit einem solchen Stamm zum Ausbruch einer Toxoplasmose führt. Dies könnte erklären, warum zwar viele Menschen bzgl. Toxoplasma gondii positiv sind, aber nur ein Teil davon Toxoplasmose-Symptome zeigt.[8] Die NCBI-Taxonomie listet diese Vertreter derzeit (5. Juni 2024) nicht in einer vorgeschlagenen Gattung, sondern unter der generischen Bezeichnung „Narnavirus sp.“.[15] Nach Gupta et al. (2024) hat die vorgeschlagene Gattung folgende Mitglieder:[8][15]
Familie Narnaviridae (früher Narna-like viruses)
- Gattung „Apocryptovirus“ (Vorschlag)
- Spezies „Apocryptovirus achilles“
- Spezies „Apocryptovirus ajax“
- ?Spezies „Apocryptovirus_amphidamas“
- Spezies „Apocryptovirus amphimachus“
- Spezies „Apocryptovirus anticlus“ mit Varianten 1 und 2
- Spezies „Apocryptovirus demophon“ mit Capra, Ovis 1 und Ovis 2, Sus
- Spezies „Apocryptovirus diomedes“
- Spezies „Apocryptovirus echion“
- Spezies „Apocryptovirus leonteus“
- Spezies „Apocryptovirus machaon“
- Spezies „Apocryptovirus menelaus“
- Spezies „Apocryptovirus menestheus“
- Spezies „Apocryptovirus neoptolemus“
- Spezies „Apocryptovirus odysseus“ (Ao) mit RUB 1 und COUGAR
- ?Spezies „Apocryptovirus pancratius“
- Spezies „Apocryptovirus patroclus“
- Spezies „Apocryptovirus peneleos“
- Spezies „Apocryptovirus philoctetes“
- ?Spezies „Apocryptovirus podalirius“
- Spezies „Apocryptovirus sthenelus“
- Spezies „Apocryptovirus thalpius“
Einzelnachweise
- ↑ a b c ICTV: ICTV Master Species List 2020.v1, New MSL including all taxa updates since the 2019 release, March 2021 (MSL #36)
- ↑ ICTV Master Species List 2018b.v2. MSL #34, März 2019.
- ↑ a b c ICTV: Taxonomy Browser.
- ↑ a b c d ViralZone Narnaviridae. ExPASy, abgerufen am 15. Juni 2021 (englisch).
- ↑ A. N. Espino-Vázquez, J. R. Bermúdez-Barrientos, J. F. Cabrera-Rangel, G. Córdova-López, F. Cardoso-Martínez, A. Martínez-Vázquez, D. A. Camarena-Pozos, S. J. Mondo, T. E. Pawlowska, C. Abreu-Goodger, L. P. Partida-Martínez: Narnaviruses: Novel players in fungal–bacterial symbioses. In: The ISME Journal. 2020, doi:10.1038/s41396-020-0638-y (englisch).
- ↑ Narnaviridae - Positive Sense RNA Viruses - Positive Sense RNA Viruses (2011) - ICTV. In: talk.ictvonline.org. Abgerufen am 15. Juni 2021 (englisch).
- ↑ Valerian V. Dolja, Eugene Viktorovich Koonin: ELS. 2012, ISBN 978-0-470-01617-6, Capsid-Less RNA Viruses, doi:10.1002/9780470015902.a0023269 (englisch).
- ↑ a b c d e f g
Purav Gupta, Aiden Hiller, Jawad Chowdhury, Declan Lim, Dillon Yee Lim, Jeroen P. J. Saeij, Artem Babaian, Felipe Rodriguez, Luke Pereira, Alejandro Morales-Tapia: A parasite odyssey: An RNA virus concealed in Toxoplasma gondii. In: Virus Evolution, Band 10, Nr. 1, 11. Mai 2024, veae040; doi:10.1093/ve/veae040 (englisch). Dazu:
- Claudia Krapp: Ein Virus als blinder Passagier: Neu entdeckte Viren gelangen mit dem Toxoplasmose-Erreger in unser Gehirn. Auf: scinexx.de vom 5. Juni 2024.
- Emerging Threat: New RNA Virus Found in Human Neurons. Auf: SciTechDaily vom 4. Juni 2024. Quelle: University of Toronto.
Anm.: Die hier abgebildeten Viruspartikel sind keine Narnaviren.
- ↑ ICTV: Virus Metadata Resource (VMR).
- ↑ NCBI: Narnavirus (genus), speziell unclassified Narnavirus (list)
- ↑ a b c Joseph R. Fauver, Shamima Akter, Aldo Ivan Ortega Morales, William C. Black IV, Americo D. Rodriguez, Mark D. Stenglein, Gregory D. Ebel, James Weger-Lucarelli: A reverse-transcription/RNase H based protocol for depletion of mosquito ribosomal RNA facilitates viral intrahost evolution analysis, transcriptomics and pathogen discovery. In: Virology, Band 528, Februar 2019, S. 181–197; doi:10.1016/j.virol.2018.12.020 (englisch).
- ↑
NCBI Taxonomy Browser: Blechmonas luni narnavirus 1 (species), NC_040829.1. Dazu:
- Virus-Host DB: Blechmonas luni narnavirus 1.
- UniProt: Taxonomy - Blechmonas luni narnavirus 1 (Species).
- ↑ a b c Danyil Grybchuk, Alexei Y. Kostygov, Diego H. Macedo, Jan Votýpka, Julius Lukeš, Vyacheslav Yurchenko: RNA Viruses in Blechomonas (Trypanosomatidae) and Evolution of Leishmaniavirus. In: ASM: mBio, Band 9, 1. Oktober 2018; doi:10.1128/mbio.01932-18, PMC 6191543 (freier Volltext), PMID 30327446 (englisch).
- ↑ NCBI Taxonomy Browser: unclassified Narnaviridae (Liste).
- ↑ a b NCBI Nucleotide: txid186766[Organism:exp] AND Apocryptovirus.