5. Raketenbrigade
Die 5. Raketenbrigade (abgekürzt 5. RBr) war ein dem Militärbezirk V unterstellter Truppenteil der Raketentruppen und Artillerie der Nationalen Volksarmee der DDR. Die zuletzt in Demen stationierte Brigade war mit operativ-taktischen Raketen unterschiedlicher Reichweiten ausgerüstet.
Geschichte


Die Raketenbrigade wurde als selbständige Artilleriebrigade-2 (sABr-2) Mitte Juni 1962 in Stallberg mit einer Gefechtsabteilung-2 aufgestellt. Sie wurde aus Teilen des dort stationierten Artillerieregiments 5 gebildet und aus diesem ausgegliedert.[1]
Im September dieses Jahres liefen der Brigade die ersten drei Startrampen 8U218 des Raketenkomplexes R-11M zu. Dieses vom Air Standardization Coordinating Committee (ASCC) der NATO als Scud-1a bezeichnete Waffensystem war der erste sowjetische Raketenkomplex operativ-taktischer Bestimmung. Die sowjetischen Einsatzgrundsätze unterschieden bei Boden-Boden-Raketen strategische, operativ-taktische und taktische Raketen. Raketensysteme strategischer Bedeutung wurden in den Strategischen Raketentruppen zusammengefasst. Truppenteile, die mit operativ-taktischen Raketenkomplexen mit Reichweiten von mehreren hundert Kilometern ausgerüstet waren, wurden den Korps und Armeen (im Frieden Militärbezirke) zugeordnet. Taktische Raketenkomplexe wurden den motorisierten Schützen- und Panzerdivisionen zugeordnet. Mit operativ-taktischen Raketen sollen Kernwaffeneinsatzmittel, deren Lager; Kommandozentralen, Verkehrsknotenpunkte, Flugplätze, Häfen Stützpunkte und Konzentrierungsräume von Truppen des Gegners bekämpft werden. Nachdem der Raketenkomplex R-11M ab dem Jahr 1955 in die Bewaffnung der Sowjetarmee aufgenommen worden war, begann Anfang der 1960er Jahre die Aufstellung von Raketentruppen in den mit der UdSSR verbündeten Staaten.
Mit den drei gelieferten Startrampen wurde zunächst eine Raketenabteilung aufgestellt. Im Dezember 1962 erhielt die Artilleriebrigade weitere drei Startrampen, mit denen eine zweite Abteilung in Dienst gestellt wurde. Beide Raketenabteilungen umfassten dabei neben einer Stabs- und einer Technischen Batterie drei Startbatterien. Zu jeder Startbatterie gehörte ein Feuerzug mit einer Startrampe, damit beläuft sich die Gesamtzahl der Startrampen auf insgesamt sechs Stück. Am 10. August 1963 wurde die erste Rakete des Verbandes auf dem sowjetischen Staatspolygon in Kapustin Jar[2] gestartet. Die Brigade war zunächst dem Chef Raketentruppen und Artillerie im Ministerium für Nationale Verteidigung der DDR direkt unterstellt. Begründet wurde dies mit dem Fehlen ausgebildeter Spezialisten beim Kommando des Militärbezirkes V, die zum Führen, zur Ausbildung und Versorgung in der Lage gewesen wären.[3] Die Tatsache, dass die DDR zur Aufstellung einer zweiten Abteilung im Militärbezirk III zunächst nicht in der Lage war, dürfte jedoch auch eine Rolle gespielt haben.
Im Jahr 1964 erhielt die Brigade die ersten Startrampen 2P19 des operativ-taktischen Raketenkomplexes 9K72M. Dieses vom ASCC als Scud-1b bezeichnete Waffensystem löste den Raketenkomplex R-11M in der Raketenbrigade ab. Im Herbst dieses Jahres nahm die Raketenbrigade erstmals an der Militärparade zum Nationalfeiertag der DDR in Berlin teil. Dies war auch die erste für die Öffentlichkeit bestimmte Vorführung dieser Waffen im Bestand der NVA. Zum 1. Mai des Folgejahres wurde die selbständige Artilleriebrigade-2 dem Chef Raketentruppen und Artillerie im Kommando des Militärbezirkes V fachlich unterstellt. 1967 erfolgte die Umbenennung in 5. Raketenbrigade. Ab 1968 wurden auch in der NVA die Startrampen des Typs 2P19 durch Startrampen 9P117M/9P117M1 ersetzt. Im Jahr 1971 erhielt die Raketenbrigade den Ehrennamen Bruno Leuschner.
Im Jahr 1968 wurde die III. Raketenabteilung der 5. Raketenbrigade aufgestellt. 1977 wurde die 5. Raketenbrigade nach Demen (damaliger Kreis Schwerin-Land) verlegt. Sie teilte sich den Standortübungsplatz mit dem 5. Artillerieregiment und der Panzerjägerabteilung 5. Der dortige dichte Kiefernwald dürfte dabei eine Rolle gespielt haben, denn ein Großteil des Waldbestandes blieb offenbar als Tarnung erhalten.

Im September 1985 begann die Ausrüstung mit dem operativ-taktischen Raketenkomplex 9K714 Oka. Mit dem vom ASCC als SS-23 bezeichneten Waffensystem wurde die III. Raketenabteilung ausgerüstet, während die I. und II. Raketenabteilung den Raketenkomplex 9K72M behielten. Umfangreiche Sicherheitsmaßnahmen sorgten für Geheimhaltung bis Ende 1989. Im Militärbezirk III wurde keine NVA-Brigade mit diesem Raketensystem ausgerüstet.
Auch nach Inkrafttreten des INF-Vertrages 1987 verblieb der Raketenkomplex 9K714 in der 5. Raketenbrigade. Der Vertrag sah unter anderem die Vernichtung landgestützter Nuklearraketen mit kurzer Reichweite (500 bis 1000 km) vor. Jedoch wurde die DDR vom Vertragstext nicht erfasst. Erst am 14. Dezember 1989 entschied der damalige Ministerpräsident der DDR, Hans Modrow, den Raketenkomplex 9K714 Oka aus der Bewaffnung der NVA zu nehmen. Am 16. März 1990 wurde der Raketenkomplex 9K714 Oka erstmals der Presse der DDR vorgestellt.
Mit dem Befehl 42/90[4] des Ministers für Nationale Verteidigung wurden die beiden Raketenbrigaden mit Wirkung vom 1. April 1990 aus der operativen Gefechtsbereitschaft herausgelöst. Die Waffensysteme 8K14 der 5. Raketenbrigade wurden an die Gruppe der Sowjetischen Streitkräfte in Deutschland übergeben, die vier Systeme 9K714 Oka mit Ausnahme einer Startrampe für das Militärhistorische Museum in Dresden zerstört. Die Brigade sollte zu einer Raketenbrigade taktischer Bestimmung umgebildet und mit den taktischen Raketenkomplexen 9K52 Luna-M und 9K79 Totschka ausgerüstet werden. Dazu wurden der Brigade die Raketenabteilungen der 1. und 8. motorisierten Schützendivision sowie der 9. Panzerdivision unterstellt. Diese Planungen wurden jedoch nicht mehr vollständig umgesetzt. Im Ergebnis der politischen Wende des Jahres 1989 wurde die Brigade wie die gesamte NVA am 2. Oktober 1990 aufgelöst.
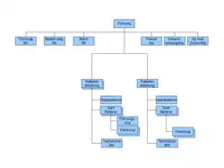
Struktur und Ausrüstung



Die Brigade bestand 1989 aus:[5]
- der Führungsbatterie
- der meteorologischen Batterie
- der I. Raketenabteilung, ausgerüstet mit operativ-taktischen Raketen 8K14
- der II. Raketenabteilung, ausgerüstet mit operativ-taktischen Raketen 8K14
- der III. Raketenabteilung, ausgerüstet mit operativ-taktischen Raketen 9K714
- der Pionierkompanie
- der Instandsetzungskompanie
- der Kompanie materielle Sicherstellung
In der I. und II. Raketenabteilung waren neben der Führungsbatterie je zwei Startbatterien mit je zwei Feuerzügen vorhanden. In jedem Feuerzug war ein Startfahrzeug 9P117M bzw. 9P117M1 vorhanden. Insgesamt gehörten zur Brigade acht Startfahrzeuge des Waffensystems 8K14.
In der III. Raketenabteilung waren neben der Führungsbatterie zwei Startbatterien mit je zwei Feuerzügen vorhanden. In jedem Feuerzug war ein Startfahrzeug 9P71 vorhanden. Insgesamt gehörten zur Brigade vier Startfahrzeuge des Waffensystems 9K714.
Für die Versorgung der Brigade mit Raketentriebwerken und Treibstoff war die Bewegliche Raketentechnische Basis 5 (BRTB-5) verantwortlich. Diese unterstand dem Chef Raketen- und Waffentechnischer Dienst im Kommando des Militärbezirkes V. Die NVA verfügte für das Waffensystem 8K14 weder über konventionelle, noch über nukleare Gefechtsköpfe. Diese wären ebenso wie die nuklearen Gefechtsköpfe des Waffensystems 9K714 im Kriegsfall durch sowjetische Truppen zugeführt worden.
Übungen und Einsatz
Die 5. Raketenbrigade bildete die Hauptfeuerkraft der in der sogenannten jütländischen und Küsten-Operationsrichtung handelnden 1. Front der verbündeten Truppen. Dabei sollte die Brigade zur Bekämpfung von Stellungstruppen der NATO, ihrer Führungs- und Luftverteidigungsmittel sowie von Reserven eingesetzt werden. Damit verbunden war der massierte Einsatz von Kernwaffen. Die Brigade sollte mit den Raketenabteilungen der Divisionen und den Raketeneinheiten und -truppenteilen der Gruppe der Sowjetischen Streitkräfte in Deutschland am sogenannten 1. Kernwaffenschlag der Front teilnehmen. Durch Vernichtung von Kernwaffeneinsatzmitteln, Gruppierungen gegnerischer Verbände, Führungsstellen, Flugplätzen und Einrichtungen der Luftverteidigung sowie logistischer Einrichtungen sollten nach den Vorstellungen der sowjetischen Militärführung günstige Voraussetzungen für das Stoppen des Angriffes der NATO-Truppen und ihrer Zerschlagung auf ihrem eigenen Territorium geschaffen werden. Die Offiziere der NVA hatten dabei keinen Einfluss auf die Zielplanung.[6] Die Übernahme und Montage nuklearer Gefechtsköpfe und der Einsatz von mit diesen Gefechtsköpfen bestückten Raketen wurden daher im Frieden von den Einheiten der Brigade regelmäßig geübt. Erst mit den 1985 und 1987 stattfindenden Diskussionen zur Durchführung von Verteidigungsaufgaben führten zur Änderung der Militärdoktrin und der Einsatzgrundsätze. Die im Ergebnis dieser Diskussionen 1988 publizierte neue Verteidigungsdoktrin betonte den defensiven Charakter der Kampfhandlungen. Jedoch erfuhren selbst Offiziere nichts von diesen Änderungen. In den Übungen Nord-88 und Freundschaft-88 wurde im Militärbezirk V erstmals Details einer hartnäckigen Verteidigung auf taktischer Ebene geübt.[7] Im Zuge dieser Neuorientierung wurde vermehrt der Einsatz von Raketen mit konventionellen Gefechtsköpfen durch die Raketentruppen der NVA geplant und geübt.
Übungsstarts operativ-taktischer Raketen wurden auf dem Staatspolygon Kapustin Jar durchgeführt. Dabei übte ab 1963 die 5. Raketenbrigade im Wechsel mit der 3. Raketenbrigade. Insgesamt wurden 96 operativ-taktische Raketen aller Typen in Kapustin Jar durch Einheiten der NVA gestartet. Scharf geschossen haben NVA-Truppenteile ohnehin nie mit Nuklearsprengköpfen.
Kommandeure
- 15. Mai 1962 – 28. Feb. 1967: Oberstleutnant Hans Marschner
- 1. Mrz. 1967 – 31. Aug. 1973: Oberst Karl-Heinz Heß
- 1. Sept. 1973 – 31. Aug. 1976: Oberst Georg Knebel
- 1. Sept. 1976 – 30. Juni 1980: Oberst Roland Großer
- 1. Juli 1980 – 31. Okt. 1987: Oberst Jürgen Schlase
- 1. Nov. 1987 – 2. Okt. 1990: Oberst Gerhard Pfützner
Einzelnachweise
- ↑ W. Rothe: Abgefeuert: Von Stallberg über Drögeheide nach Dabell. In: HW Verlag (Hrsg.): Zeitschrift für Gemeinschaftsprivatrecht. Band 2, Nr. 4, 24. Januar 2005, ISSN 2193-9519, doi:10.1515/gpr.2005.2.4.190b.
- ↑ in diesem Artikel werden die zum damaligen Zeitpunkt üblichen Ortsbezeichnungen verwendet
- ↑ siehe Kopenhagen, S. 59
- ↑ siehe Faksimile ( vom 14. Juli 2012 im Webarchiv archive.today)
- ↑ Raketentruppen NVA, Gliederung der Führung der 5. Raketenbrigade
- ↑ siehe Lautsch: Zur operativen Einsatzplanung der V. Armee in: Rüdiger Wenzke (Hrsg.): Die Streitkräfte der DDR und Polens in der Operationsplanung des Warschauer Paktes
- ↑ siehe u. a. Naumann
Weblinks
Literatur
- Wilfried Kopenhagen: Die Landstreitkräfte der NVA. Motorbuch, Stuttgart 2003, ISBN 3-613-02297-4.
- Rüdiger Wenzke (Hrsg.): Die Streitkräfte der DDR und Polens in der Operationsplanung des Warschauer Paktes. Militärgeschichtliches Forschungsamt, 2010.
- Klaus Naumann (Hrsg.): NVA. Anspruch und Wirklichkeit. Nach ausgewählten Dokumenten. 2. Auflage. Mittler, Hamburg u. a. 1996, ISBN 3-8132-0430-8 (Offene Worte).
- Kurt Schmidt (Hrsg.): Die Raketentruppen der NVA. Militär-Verlag, Berlin 2012, ISBN 978-3-360-02717-7.
- Roland Großer (Hrsg.): Raketentruppen der NVA-Landstreitkräfte – Geheimhaltungsgrad aufgehoben. Projekte-Verlag Cornelius, Lutherstadt Eisleben 2012, ISBN 978-3-86237-858-6.