3. Raketenbrigade
Die 3. Raketenbrigade (abgekürzt 3. RBr) war ein Großverband der Raketentruppen und Artillerie der Nationalen Volksarmee der DDR. Die in Tautenhain stationierte Brigade war mit operativ-taktischen Raketen ausgerüstet und im Frieden dem Kommando Militärbezirk III unterstellt.
Geschichte


Die sowjetischen Einsatzgrundsätze unterschieden bei Boden-Boden-Raketen strategische, operativ-taktische und taktische Raketen. Die Raketenkomplexe strategischer Bedeutung wurden in den Strategischen Raketentruppen zusammengefasst. Die Verbände, die mit operativ-taktischen Raketenkomplexen mit Reichweiten von mehreren hundert Kilometern ausgerüstet waren, wurden den Korps und Armeen (im Frieden Militärbezirke genannt) zugeordnet. Die taktischen Raketenkomplexe wurden den Kommandeuren der motorisierten Schützen- oder Panzerdivisionen unterstellt. Mit den operativ-taktischen oder taktischen Raketen sollten Kernwaffeneinsatzmittel, deren Lager, Kommandozentralen, Verkehrsknotenpunkte, Flugplätze, Häfen, Stützpunkte und Konzentrierungsräume von Truppen des Gegners bekämpft werden.
Nachdem der Raketenkomplex R-11M bzw. R-17 ab dem Jahr 1955 in die Bewaffnung der Sowjetarmee aufgenommen wurde, begann Anfang der 1960er Jahre die Aufstellung von Raketentruppen in den mit der UdSSR verbündeten Staaten. In der DDR wurde 1962 zunächst die 5. Raketenbrigade, damals als selbständige Artilleriebrigade 2 (abgekürzt sABr-2), in Stallberg aufgestellt. Aus dieser Raketenbrigade wurde ab 1968 die eigenständige Raketenabteilung III gebildet. Diese bei der Aufstellung mit dem operativ-taktischen Raketenkomplex R-11M, später 9K72M (der vom Air Standardization Coordinating Committee (ASCC) der NATO die Bezeichnung Scud-1a bzw. Scud-1b erhielt) ausgerüstete Einheit wurde im April 1975 nach Tautenhain (Thüringen) verlegt und bildete die Grundstruktur für die Aufstellung der 3. Raketenbrigade. Die Raketenbrigade selbst wurde am 25. Mai 1975 in Dienst gestellt. Zur Raketenbrigade gehörten zunächst zwei Raketenabteilungen, die mit dem Raketenkomplex 9K72M ausgerüstet waren. Jede Raketenabteilung bestand 1975 aus drei Startbatterien, der Stabsbatterie und dem Zug Technische Sicherstellung. Die Startbatterien waren mit den Startrampen 2P19 ausgerüstet. Die Raketenbrigade war dem Chef Raketentruppen und Artillerie im Kommando des Militärbezirkes III fachlich unterstellt. Im September 1976 führte die 3. Raketenbrigade die operativ-taktische Übung Merkur 76 auf dem Staatspolygon Kapustin Jar mit Gefechtsstart durch. Während dieser operativ-taktischen Übung wurden drei operativ-taktische Raketen 8K14 gestartet.
Am 1. März 1978 erhielt die 3. Raketenbrigade ihre Truppenfahne und am 29. Februar 1980 wurde ihr der Ehrenname Otto Schwab verliehen.
Im Jahr 1978 begann die Umrüstung der Raketenbrigade auf die Startrampen 9P117M1. Im Herbst 1980 wurde die Struktur der Raketenbrigade geändert, die Anzahl der Startbatterien wurde von drei auf zwei je Abteilung reduziert, jedoch erhielt jede Startbatterie der I. Raketenabteilung zwei Startrampen 9P117M1 und jede der II. Raketenabteilung zwei Startrampen 2P19.
Am 1. Dezember 1982 wurde erneut eine Umstrukturierung der Raketenabteilungen I und II vorgenommen. Die Anzahl der Startbatterien wurde wieder auf drei erhöht, jede Startbatterie wurde mit zwei Startrampen 9P117M1 ausgerüstet. Die Raketenbrigade verfügte damit über 12 Startrampen 9P117M1. Jede Startbatterie hatte eine sogenannte Gefechtsstartrampe (Wartungszustand 1A) und eine Lehrgefechtsrampe für die Ausbildung (Wartungszustand 2B).
Letztmals wurde am 1. September 1988 von der 4. Startbatterie der II. Raketenabteilung auf dem sowjetischen Staatspolygon in Kapustin Jar[1] eine operativ-taktische Rakete 8K14 gestartet.
Mit dem Befehl 42/90[2] des Ministers für Nationale Verteidigung wurden die 3. Raketenbrigade und 5. Raketenbrigade mit Wirkung vom 1. April 1990 aus der operativen Gefechtsbereitschaft herausgelöst. Die Raketenkomplexe 9K72M der 3. und 5. Raketenbrigade wurden an die Gruppe der Sowjetischen Streitkräfte in Deutschland übergeben. Die Raketenbrigade sollte zu einer Raketenbrigade taktischer Bestimmung umgebildet und mit den taktischen Raketenkomplexen 9K52 Luna-M und 9K79 Totschka ausgerüstet werden. Dazu wurde dem Kommandeur der 3. Raketenbrigade die Raketenabteilungen der 4. und 11. motorisierten Schützendivision sowie der 7. Panzerdivision unterstellt; diese Planungen wurden jedoch nicht mehr vollständig umgesetzt. Im Ergebnis der politischen Wende des Jahres 1989/1990 wurden die Raketenbrigade sowie die gesamte Nationale Volksarmee ab 3. Oktober 1990 abgewickelt.
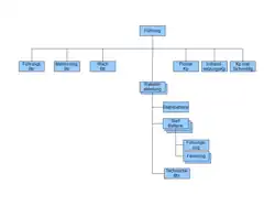
Struktur und Ausrüstung

Die Brigade bestand 1986 aus:[3]
- dem Führungsorgan (Stab)
- der Führungsbatterie
- der meteorologischen Batterie
- der I. Raketenabteilung, ausgerüstet mit dem operativ-taktischen Raketenkomplex 9K72M (Rakete 8K14)
- der II. Raketenabteilung, ausgerüstet mit dem operativ-taktischen Raketenkomplex 9K72M (Rakete 8K14)
- der Pionierkompanie
- der Instandsetzungskompanie
- der Kompanie materielle Sicherstellung
- dem Wachbataillon (vor 1986 gab es kein eigenes Wachbataillon)
Die I. und II. Raketenabteilung hatte neben der Stabsbatterie und Technischen Batterie, drei Startbatterien mit je zwei Feuerzügen. Zu jedem Feuerzug gehörte ein Startfahrzeug 9P117M1, ein Wasch- und Neutralisationsfahrzeug 8T311 und ein Transportfahrzeug Ural-375D. Der Gesamtbestand der Raketenbrigade war zwölf Startfahrzeuge 9P117M1 des Raketenkomplexes 9K72M. Für die Versorgung der Raketenbrigade mit Raketen, Trägern und Raketentreibstoff war die Bewegliche Raketentechnische Basis 3 (BRTB-3) in Jena verantwortlich. Diese wurde vom Chef Raketen- und Waffentechnischer Dienst im Kommando des Militärbezirkes III fachlich geführt und unterstand dem Chef des Militärbezirkes direkt. Die NVA verfügte für den Raketenkomplex 9K72M (Rakete 8K14) weder über konventionelle, noch über nukleare Gefechtsköpfe. Diese wären im Kriegsfall durch sowjetische Truppen zugeführt worden.
Übungen und Einsatz
Die 3. Raketenbrigade bildete die Hauptfeuerkraft der in der sogenannten luxemburgischen Operationsrichtung handelnden 3. Armee der verbündeten Truppen. Dabei sollte die Brigade zur Bekämpfung von Stellungstruppen der NATO, ihrer Führungs- und Luftverteidigungsmittel sowie von Reserven eingesetzt werden. Damit verbunden war der massierte Einsatz von Kernwaffen. Die Brigade sollte mit den Raketenabteilungen der Divisionen und den Raketeneinheiten und -truppenteilen der Gruppe der Sowjetischen Streitkräfte in Deutschland am sogenannten 1. Kernwaffenschlag der Front teilnehmen. Durch Vernichtung von Kernwaffeneinsatzmitteln, Gruppierungen gegnerischer Verbände, Führungsstellen, Flugplätzen und Einrichtungen der Luftverteidigung sowie logistischer Einrichtungen sollten nach den Vorstellungen der sowjetischen Militärführung günstige Voraussetzungen für das Stoppen des Angriffes der NATO-Truppen und ihrer Zerschlagung auf ihrem eigenen Territorium geschaffen werden. Die Offiziere der NVA hatten dabei keinen Einfluss auf die Zielplanung.[4] Die Übernahme und Montage nuklearer Gefechtsköpfe und der Einsatz von mit diesen Gefechtsköpfen bestückten Raketen wurden daher im Frieden von den Einheiten der Brigade regelmäßig geübt. Erst mit den 1985/87 stattfindenden Diskussionen zur Durchführung von Verteidigungsaufgaben änderten sich die Einsatzgrundsätze. Die im Ergebnis dieser Diskussionen 1988 publizierte neue Verteidigungsdoktrin betonte den defensiven Charakter der Kampfhandlungen. In der 1988 durchgeführten Übung Freundschaft-88 wurden im Militärbezirk III erstmals Details einer hartnäckigen Verteidigung auf taktischer Ebene geübt.[5] Im Zuge dieser Neuorientierung wurde vermehrt der Einsatz von Raketen mit konventionellen Gefechtsköpfen durch die Raketentruppen der NVA geplant und geübt.
Übungsstarts operativ-taktischer Raketen wurden auf dem sowjetischen Schießplatz Kapustin Jar durchgeführt. Dabei übte ab 1963 die 5. Raketenbrigade und ab 1975 im Wechsel mit der 3. Raketenbrigade. Insgesamt wurden 96 operativ-taktische Raketen aller Typen in Kapustin Jar durch Einheiten der NVA gestartet.
Kommandeure
- 1. Mai 1975 – 31. März 1976 Oberstleutnant Armin Hoffmann
- ab Juli 1975 Oberstleutnant Karl-Heinz Hoffmann (mit der Führung beauftragt)
- 1. April 1976 – 31. August 1982 Oberst Friedrich Peters
- 1. September 1982 – 31. August 1985 Oberst Gerhard Boh
- 1. September 1985 – 2. Oktober 1990 Oberst Ewald Winzer
Einzelnachweise
- ↑ in diesem Artikel werden die zum damaligen Zeitpunkt üblichen Ortsbezeichnungen verwendet
- ↑ siehe Faksimile ( vom 14. Juli 2012 im Webarchiv archive.today)
- ↑ Gliederung der 3. Raketenbrigade 1986–1990, Variante ( vom 15. Februar 2016 im Internet Archive)
- ↑ siehe Lautsch: Zur operativen Einsatzplanung der V. Armee in: Rüdiger Wenzke (Hrsg.): Die Streitkräfte der DDR und Polens in der Operationsplanung des Warschauer Paktes
- ↑ siehe u. a. Naumann
Weblinks
- Kurzchronik der 3. Raketenbrigade
- Tradition 3. Raketenbrigade
- Michael Mathias: Fotos zum Gelände der 3. Raketenbrigade und weitere Details auf mathias-online.de
Literatur
- Wilfried Kopenhagen: Die Landstreitkräfte der NVA. Motorbuch, Stuttgart 2003, ISBN 3-613-02297-4.
- Rüdiger Wenzke (Hrsg.): Die Streitkräfte der DDR und Polens in der Operationsplanung des Warschauer Paktes. Militärgeschichtliches Forschungsamt, 2010.
- Klaus Naumann (Hrsg.): NVA. Anspruch und Wirklichkeit. Nach ausgewählten Dokumenten. 2. Auflage. Mittler, Hamburg u. a. 1996, ISBN 3-8132-0430-8 (Offene Worte).
- Roland Großer (Hrsg.): Raketentruppen der NVA-Landstreitkräfte – Geheimhaltungsgrad aufgehoben. Projekte-Verlag Cornelius, Lutherstadt Eisleben 2012, ISBN 978-3-86237-858-6.